WIP | McQueen (Интерьер в UE)

Автор
Сообщение
На сайте c 07.03.2012
Сообщений: 23
Yaroslavl

Цитата Fedor888:
Автор, а сколько планируешь потратить времени на обучение, и до какого уровня планируешь изучать этот движок, если не секрет? Сам планирую в будущем за кое-что подобное взяться.

Я стараюсь выделять этому 2-4 часа в день. А на сколько это растянется, как получится. До уровня, пока не будет получаться очень хорошо и быстроsmiley-smile.gif

Цитата (_-=ZhekA=-_):

Выделяешь любую модель > переходишь во вкладку details и там ищешь вкладку lighting > ставишь галочку там, где выделено. Значение должно быть кратно 2, то есть 64, 128, 256, 512, 1024, 2048, чем больше значение, тем четче статичная тень, дольше проходит просчет освещения, больше будет файл lightData и нужно больше ОЗУ. smiley-smile.gif

3f8c636018a9c17d3efabc5956ef9c26.jpeg

Спасибо за информацию!

Цитата m-dept:
а ретопить нет не будите? триангулировать тоже? карты нормалек там и так далее?

 Нет, в этом WIP ограничусь только программой уроков. 

На сайте c 05.03.2011
Сообщений: 2564
Krasnodar
Цитата m-dept:
а ретопить нет не будите? триангулировать тоже? карты нормалек там и так далее?

Это все не обязательно) Виз это не игра. 

По секрету: ue4 может отображать десятки миллионов полигонов в кадре без проседания fps. Т.к. там работает технология culling. 

Разве только что для VR прогулок и для более легкого разворачивания для света можно оптимайзить. 

На сайте c 05.11.2009
Сообщений: 1085
Москва
Цитата Quasar:
Цитата m-dept:
а ретопить нет не будите? триангулировать тоже? карты нормалек там и так далее?

Это все не обязательно) Виз это не игра. 

По секрету: ue4 может отображать десятки миллионов полигонов в кадре без проседания fps. Т.к. там работает технология culling. 

Разве только что для VR прогулок и для более легкого разворачивания для света можно оптимайзить. 

спасибо

На сайте c 31.08.2014
Сообщений: 163
Цитата McQueen:

Цитата Fedor888:
Автор, а сколько планируешь потратить времени на обучение, и до какого уровня планируешь изучать этот движок, если не секрет? Сам планирую в будущем за кое-что подобное взяться.

Я стараюсь выделять этому 2-4 часа в день. А на сколько это растянется, как получится. До уровня, пока не будет получаться очень хорошо и быстроsmiley-smile.gif

Спасибо за ответ!

На сайте c 12.06.2016
Сообщений: 102
Москва
Цитата Quasar:
Это все не обязательно) Виз это не игра.

При экспорте из макса нужно поставить галку о триангуляции "обязательно" Так как видео карта треугольники обрабатывает быстрее, так она устроена. А нормалки нужно делать там, где нужно, чтобы чувствовался рельеф на модели. 

На сайте c 05.03.2011
Сообщений: 2564
Krasnodar

Цитата (_-=ZhekA=-_):
Цитата Quasar:
Это все не обязательно) Виз это не игра.

При экспорте из макса нужно поставить галку о триангуляции "обязательно" Так как видео карта треугольники обрабатывает быстрее, так она устроена. А нормалки нужно делать там, где нужно, чтобы чувствовался рельеф на модели. 

) А ты смотрел модельки в ue?) Он и так сам треангулирует их. И макс тоже треангулирует. Он просто не показывает тебе ребра образующие треугольники. При импорте анрил не треангулирует сам. Он берет направление ребер из файла. По этому ошибок не будет.

Это заслуга формаьа fbx. Раньше движки работали с obj и нужно было треангулировать ибо движок мог сам выбрать положение разбивающего ребра и возникали иногда косяки шейдинга из за этого. 

Сейчас это бесполезно делать. 

По простому: по умолчанию в формат fbx записывается информация о ребрах, которые делят полигон на треугольники.

На сайте c 12.06.2016
Сообщений: 102
Москва
Цитата Quasar:
Цитата (_-=ZhekA=-_):
Цитата Quasar:
Это все не обязательно) Виз это не игра.

При экспорте из макса нужно поставить галку о триангуляции "обязательно" Так как видео карта треугольники обрабатывает быстрее, так она устроена. А нормалки нужно делать там, где нужно, чтобы чувствовался рельеф на модели. 

) А ты смотрел модельки в ue?) Он и так сам треангулирует их. И макс тоже треангулирует. Он просто не показывает тебе ребра образующие треугольники. При импорте анрил не треангулирует сам. Он берет направление ребер из файла. По этому ошибок не будет.

Это заслуга формаьа fbx. Раньше движки работали с obj и нужно было треангулировать ибо движок мог сам выбрать положение разбивающего ребра и возникали иногда косяки шейдинга из за этого. 

Сейчас это бесполезно делать. 

В общем дело хозяйское. smiley-wink.gif

На сайте c 05.03.2011
Сообщений: 2564
Krasnodar

И анрил читает эту информацию. 

Значит если в 3д редакторе модель выглядела хорошо, то и в анриле она будет выглядеть так же. 

На сайте c 07.03.2012
Сообщений: 23
Yaroslavl

Продолжаю работу над проектом.

Исправил геометрию плинтуса. Удалив невидимые полигоны. (Последовал примеру Quasar's WIP  Олег, спасибо тебе за ценную информацию! )

и отредактировал ему развёртку.

Также по примеру и cовету, изменил геометрию помещения. Каждая внутренняя стена теперь отдельный объект со своей lightmap во 2-м канале:

ЭКСПОРТ: На всякий случай устанавливаю  pivot для стен/потолка/пола  в координатах 0-0-0. Но вроде это необязательно.

 Настройки экспорта FBX:

Дальше экспортировал с помощью скрипта UE4FBXExporter . Вот его настройки:

Этот скрипт позволяет выбирать  сразу несколько объектов и копирует название меши в файл экспорта.

Перемещаюсь в UE. Сразу замечу: в уроках версия 4.7.6  а я работаю в 4.18.2.

Тут уже создаю всё с нуля. Создаю сцену First Person, максимальное качество, со стартовым контентом.

В созданной сцене отключаю возможность стрельбы:

Ок, работает. 

А вот теперь «нам нужно выделить руки и нажать удалить». Всё, тут ступор.    

Если в старой версии руки и оружие – это один объект, то в новой версии они разные. Также у меня в сцене оружия 2шт. 

У меня выскакивает ошибка:

Если я разрываю связь в блюпринте – то же самое.  Пишет  - какая то связь должна быть:

Решил половину текущей задачи. Удалил оружие

На сайте c 03.10.2006
Сообщений: 182
Moscow
McQueen, руки можно убрать просто их скрыв.. Тем более, если уже отключили стрельбу.. По крайней мере, в 4.16 это срабатывало..
На сайте c 07.03.2012
Сообщений: 23
Yaroslavl

Нашёл способ. В итоге я скрыл во вкладке Details, пункт rendering:

 Наверное можно как-то удалить. Но пока и так устроит.  Идём дальше.

Создаю новый уровень.

Добавляю источники света - directional lights и BP_sky_sphere. И настраиваю свет:

На сайте c 05.03.2011
Сообщений: 2564
Krasnodar

Их можно удалить спокойно удалить в левом аутлайнере. 

Потом при сохранении актора ошибки вылезут. Нужно будет удатлить все блупринты, которые красным подсвечены и еще раз  скомпилить и сохранить. Еще нужно будет перекрестие красное убрать в виджете. 

На сайте c 07.03.2012
Сообщений: 23
Yaroslavl

Спасибо!

Импортирую объекты в Анрил. Использую такие настройки: 

Правда при загрузке в сцену выскочили такие ошибки:

Но ничего не вылетает, всё работает. Продолжаю. 

В итоге сцена выглядит так: 

В максе я сделал заново выделенную стену, и в первый канал не назначил текстурные координаты. Исправил это, и стена стала выглядеть как и остальные 

А вот наверное и те самые ошибки. Подозреваю, что это связано с  расстоянием между кусками (простите, не помню как это по "научному") в UV editor.

Цитата Quasar:
Еще нужно будет перекрестие красное убрать в виджете. 

Да, с этим разобрался. 

Снова добрался до заветного Анрила! Я добавил остальные обьекты, и теперь сцена (уровень) выглядит так: 

Кстати, та ошибка (lighting needs to be rebuild) лечится простым нажатием на кнопку Build (обвёл красным). Засветы и красная надпись исчезли.

Инстанс геометрию импортировал отдельно. Тоже с помощью скрипта UE4FBXExporter. Делал так: 

1 Создаю независимую копию одного из инстанс объектов, помещаю в 0-0-0 координатах. 

2 Импортирую в UE, вставляю в сцену, удаляю

А дальше: 

Приступаю к созданию материалов. Создаю папку здесь: 

На сайте c 27.11.2008
Сообщений: 70
"1 Создаю независимую копию одного из инстанс объектов, помещаю в 0-0-0 координатах. "

Это делать необязательно, в скрипте по дефолту стоит галка и он сам двигает в нулевые координаты.Копию тоже делать не нужно. Просто выделяете один инстансов, жмете экспорт в режиме экспорт, затем выделяете остальные и жмете экспорт в режиме Copy.

У себя скрипт посадил на хоткей, в скрипте навсегда убрал галку Show FBX Export dialog, в итоге экспортирование происходит за пару секунд.

На сайте c 07.03.2012
Сообщений: 23
Yaroslavl

vinigor, да, так быстрее. Спасибо!

Процесс идёт. Сейчас уровень получается таким:

Позже вкратце пройдусь по созданию материалов. Как я понял, логика материалов такова: подключай только те ноды, что пригодятся при создании материала. 

 Продолжаю работать над проектом. Материалы пока пропущу. 

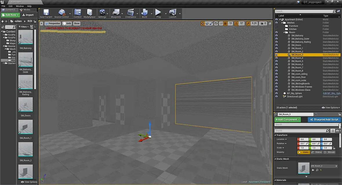
Создаю персонажа (камеру). Собственно, она осталась от стартового контента. Помещаю в сцену.  При нажатии PLAY персонаж проваливается сквозь пол, равно как и сквозь любые меши.

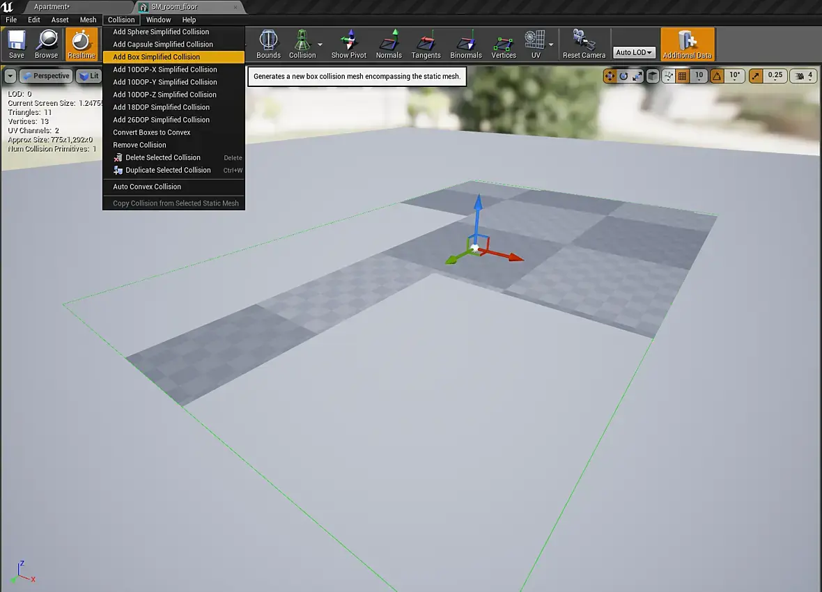
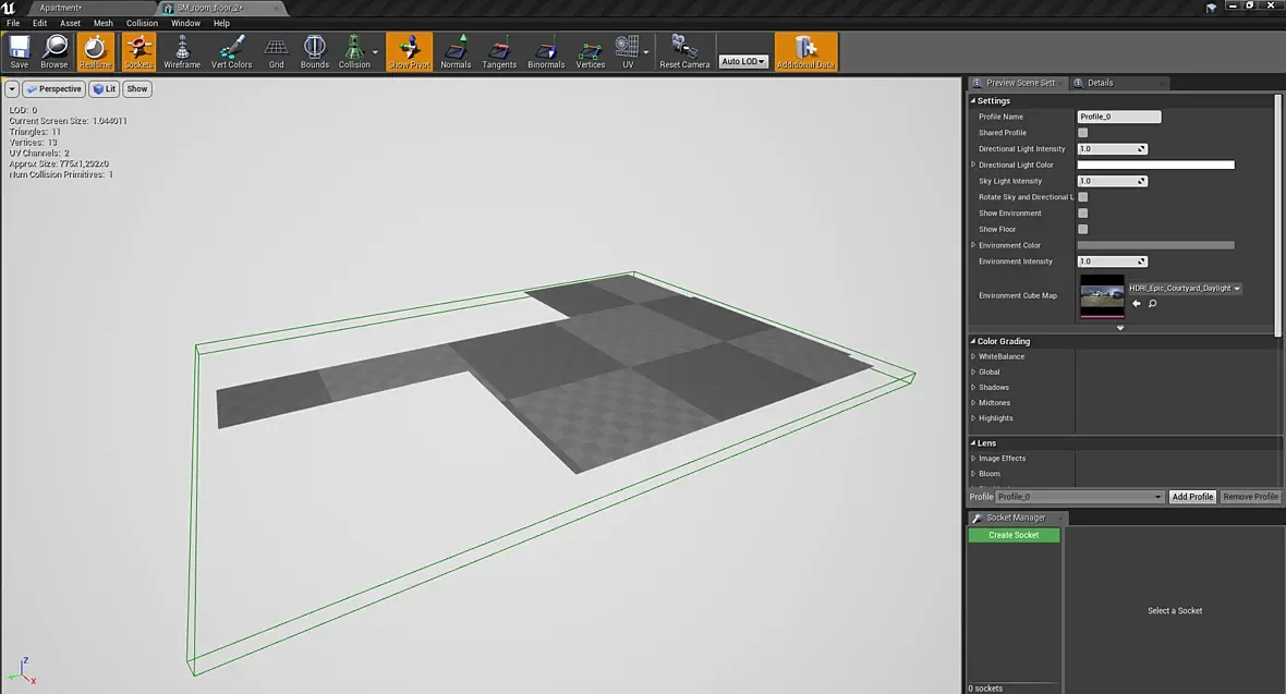
  Чтобы этого не происходило, создаю объекты коллизии для стен и пола. Так как каждая поверхность стены – отдельный объект (спасибо за полезный совет!), то делаю прямо в анриле. Каждой отдельной стене и полу:

 Я немного отклонился от действий урока. Там помещение – это одна меш. Если создать ей коллизию в UE, то внутрь мы уже не попадём в режиме PLAY.  

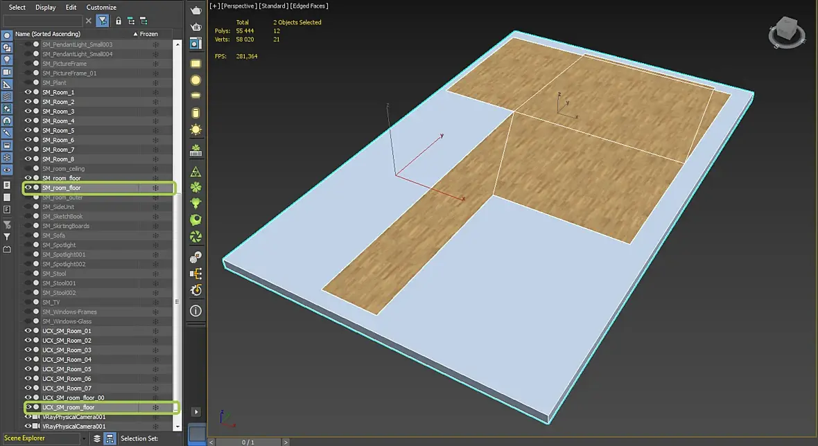
Так сделано автором:

Помещение с именем SM_Room

UCX_Room_00 - объекты с префиксом UCX - объекты коллизии

UCX_Room_01

Всё это экспортировалось с перезаписью файла SM_Room.fbx  И в анриле обновляю файл, нажав reimport.

Повторил действия:

Всё работает

На сайте c 12.06.2016
Сообщений: 102
Москва

Коллизию лучше всего делать в максе и там же ее и называть, для этого есть специальный встроенный инструмент

Если стены сделаны, как один обьект, то нужно делать для каждой стенки свою коллизию и номер у них должен идти по порядку для одного меша. smiley-smile.gif

На сайте c 07.03.2012
Сообщений: 23
Yaroslavl

Материалы.  

Пытаюсь  сам себе объяснить, что тут к чему.  Возможно буду ошибаться.

Простой цвет, родительский материал В слотах Base Colour и Roughness ноды Vector Parameter и Scalar Parameter соответственно. Эти параметры дают возможность внести изменения в  инстансы материалов Можно подключить также Constant3vector и Constant. Эти – нет

Металл:

Для всех инстансов металлических материалов  параметр Metallic  будет одинаковым – 1. И подключен нод Constant.  Но если подключить сюда Vector parameter, свойство будет доступно:

Стекло:

Значение А в ноде Lerp равно 1. Режим blend mode  - translucent

Материал дерева:

Ткань:

Здесь всё напоминает материал ткани в вирее или короне, только добавлена возможность масштабировать текстуру и силу нормали.

 Хочу показать вам что получается. Это черновой вариант настроек освещения. Про свет естественно напишу. 

Немного перескочил через несколько серий урока, чтобы настроить анимацию камер и сохранение видео.

_____________________________________________________________________________________________

 Мой проект медленно, но двигается к завершению. Сейчас это выглядит так:

  Опишу настройку света.

Добавляю в сцену эти элементы:

Post process volume:  все настройки свето и цвето коррекции находятся здесь. На данном этапе настроили только значение автоэкспозиции , как в фото-видео- камерах.   Позже к нему ещё вернёмся.

В свойствах изменил  значения min и max brightness 0,1 – 0,1. Exposure bias -4  

Lightmass importance Volume – ограничивает область  просчёта света в хорошем качестве, снижая нагрузку на видеокарту.

Добавил Sphere reflection Capture. Как я понял, они создают более корректные отражения.  В сцене их 2, influence radius изменил так, чтобы зона их влияния покрывала весь объём помещения.

В свойствах skylight  значение intensity – 0,3.  Directional light – режим static  

Автор добавил пару направленных светильников , которые светят снаружи вглубь помещения, чтобы избавиться от темноты вдали от окна. Я разницы никакой не заметил, эти светильники поэтому они не учавствуют в освещении.

Внутри расставил SpotLight. К ним, также как и к виреевским или короновским светильникам,  можно добавить профиль IES.  Естественно, меш и источник освещения отдельные объекты.

После того как расставил светильники, изменил размеры световых карт для основных объектов помещения.

От 256 до 2048. Выставил Light Quality на Medium и построил свет. 

Вроде всё классно, но от этих косяков я избавиться никак не могу, плинтус и вот эта часть интерьера:

 ____________________________________________

Цветокоррекция

Подробно о цветокоррекции описано здесь: http://uengine.ru/site-content/docs/post-process/color-grading 

Вкратце суть такова: делаю принтскрин с видом сцены, открываю в фотошопе и применяю корректирующие слои, пока результат не устроит. 

Эти же слои копирую в файл Таблицы цветокоррекции (LUT)

Сохраняю результат в формате  TGA, загружаю текстуру в анрил, а конкретно, применяю получившуюся цветовую таблицу объекту PostProcessVolume

PostProcessVolume даёт возможность настроить также засветы, тени, в том числе отдельно по цветовым каналам. 

Такие подробные наcтройки мне не нужны, но пригодилось вот:  Rendering Features - Global Illumination – Indirect Lighting Color и Indirect Lighting intensity.  Также Saturation и  Contrast, нашлись в Mobile tonemapper  (В старой версии эти параметры находятся в совсем других вкладках. )

Я также добавил эффект хроматической абберации в Lens – Image effects. Ну и немного Bloom , там же добавил эффект Lens flares

Да, здесь удобнее для поиска необходимой команды использовать строку поиска.

Вот разница с постобработкой и без (слева):

____________________________________________

Теперь настраиваю интерактивность сцены с помощъю блюпринтов.

Торшер , он же SM_Light.

Создаю Blueprints – New Empty Class – (Actor)- выбираю папку – открываю объект в редакторе.

В открывшемся меню во вкладке компоненты добавляю элементы:

Lamp – static mesh, указываю ему объект из имеющихся в сцене (SM_Light).

Это то, что я вставил на место торшера. Сам светильник, источник света и пару дополнительных объектов.

При нажатии на кнопку X в игровом режиме я могу управлять  его светом.  Из любого места в сцене. Если задать привязанный объект коллизии, команда будет действовать только внутри него. Также есть возможность  добавить текст – подсказку, он появляется при пересечении объекта коллизии.  

На языке блюпринтов это выглядит так:

Получилось, только надпись Press X видна в момент пересечения  коллайдера  лампы.  А должна быть видна постоянно, когда я нахожусь внутри.  И материал торшер не видит

Читают эту тему: