WIP | McQueen (Интерьер в UE)

Автор
Сообщение
На сайте c 07.03.2012
Сообщений: 23
Yaroslavl

 Всем привет! 

Начал осваивать Анрил по уроку "Digital Tutors - Creating an Interior Walkthrough in Unreal Engine and 3ds Max". 

В приложенных файлах была готовая сцена, так что я не стал моделить всё с нуля.  Для себя лишь повторяю какие-то шаги, для практики.

 Только-только перебрался в пространство UE, и у меня появилась пара вопросов, ответы на которые так и не нагуглил. Уверен, их будет ещё много, так что решил создать свой WIP. Плюс мне нравится такая форма организации себя и процесса изучения в целом.

Для начала ещё раз пройдусь по некоторым пунктам при создании сцены в 3D max для экспорта.

ГЕОМЕТРИЯ

- Настроил системные единицы в см

- Каждому объекту присвоил (уже были присвоены) своё название, в соостветствии с Assets Naming Convention  : все меши получили префиксы " SM_ " а все текстуры " T_" . 

 - Невидимые полигоны удалил. 

- Над материалами пока не заморачивался. Их я буду создавать в анриле. Некоторым объектам назначил mutisubobj mtl в соответствии с ID 

На сайте c 12.06.2016
Сообщений: 102
Москва
Цитата McQueen:
- Каждому объекту присвоил (уже были присвоены) своё название, в соостветствии с Assets Naming Convention : все меши получили префиксы " SM_ " а все текстуры " T_" .

Это можно не делать, от слова совсем. Более того материалы в максе можно называть на русском и уе4 это без проблем хавает. Все это просто для удобства или привычки работы в самом уе4 smiley-smile.gif

На сайте c 07.03.2012
Сообщений: 23
Yaroslavl
Спасибо за уточнение! Да, это я делаю исключительно для привычки и приучения себя к порядку в любой сцене.
На сайте c 20.07.2015
Сообщений: 578
Цитата McQueen:
Спасибо за уточнение! Да, это я делаю исключительно для привычки и приучения себя к порядку в любой сцене.

Всё правильно делаете, Naming Convention не просто так придумали и в будущем это поможет сэкономить много времени. Интересно будет следить за процессом. Удачи!

На сайте c 24.05.2009
Сообщений: 10881
Цитата McQueen:
Да, это я делаю исключительно для привычки и приучения себя к порядку в любой сцене.

Правильный подход. Интересный вип. Успехов.

На сайте c 05.03.2011
Сообщений: 2564
Krasnodar
Цитата (_-=ZhekA=-_):
Цитата McQueen:
- Каждому объекту присвоил (уже были присвоены) своё название, в соостветствии с Assets Naming Convention : все меши получили префиксы " SM_ " а все текстуры " T_" .

Это можно не делать, от слова совсем. Более того материалы в максе можно называть на русском и уе4 это без проблем хавает. Все это просто для удобства или привычки работы в самом уе4 smiley-smile.gif

Можно делать все, что угодно, зато потом проблемы могут появиться при билде. Все правильно автор делает. 

Я лишь посоветую не брать готовые модельки или сцены. Разве только для разбора. 

А начинать с нуля. Ведь основной момент это геометрия и развертки. 

На сайте c 07.03.2012
Сообщений: 23
Yaroslavl

Quasar, спасибо за совет!  Действительно, геометрия и развёртки (особенно они) это важно.

 Но сейчас я поставил цель разобраться именно с UE, что и куда.  В том числе с последствиями своих недоработок, чтобы на практике увидеть их влияние на конечный результат. Пока я довольно плохо это представляю

На сайте c 24.08.2014
Сообщений: 361
Волгоград
Буду следить! Успеха автору.
На сайте c 12.06.2016
Сообщений: 102
Москва

Никаких проблем при сборки проекта это не вызывает, не надо делать проблему из воздуха, я в уе4 работаю уже давно - знаю о чем говорю... Я лишь хотел сказать, что делать можно, как угодно без каких-либо проблем и за это ставить минус - это не очень хорошо... smiley-sad.gif

На сайте c 30.05.2013
Сообщений: 157

lol

Впринципе можно и машину водить ногами, но зачем?

В школе орфограцию проходили?

Правила маштабирования чертежей тоже есть и стандартны (1:50 итп)

Если вам плевать то делайте как хотите.

Работаете в команде нужно следовать общепринятым нормам иначе вас быстро заменят.

Автор все правильно делает.

На сайте c 05.03.2011
Сообщений: 2564
Krasnodar
Цитата (_-=ZhekA=-_):

Никаких проблем при сборки проекта это не вызывает, не надо делать проблему из воздуха, я в уе4 работаю уже давно - знаю о чем говорю... Я лишь хотел сказать, что делать можно, как угодно без каких-либо проблем и за это ставить минус - это не очень хорошо... smiley-sad.gif

Ну извиняй за минус. Не сдержался, когда увидел вредный совет. 

На сайте c 12.06.2016
Сообщений: 102
Москва

По началу, да, пускай делает все, так как написано в туторах/уроках, а потом, когда уже поймет, что и к чему в уе4, то уже будет делать, как нравится, а не как надо... smiley-wink.gif

И это был совершенно не "вредный совет" , а просто мысли вслух. 

На сайте c 07.03.2012
Сообщений: 23
Yaroslavl

  Спасибо всем за проявленный интерес и поддержку! Даже не думал, что мой WIP будет иметь такой отклик.  Это помогает и вдохновляет! 

 Ну а я продолжу: 

-Ещё пара моментов по ГЕОМЕТРИИ.

Насколько я понял, в анриле очень важный пункт для светотени - направление нормали. Если например, у кухонных фасадов совершенно спокойно можно удалить лишние полигоны, оставив при этом "тонкие" стенки, то у помещения такой номер не прокатит. Солнечный свет просто пройдёт насквозь.

Поэтому коробка помещения была разделена на 2 части - внешняя и внутренняя оболочка. И каждой из них был задан UVW map (канал 1, для диффуза) и unwrap UVW (канал 2 - для карты света). Понятно. 

Правда непонятно, для чего нужна карта света для внешней оболочки. 

На сайте c 05.03.2011
Сообщений: 2564
Krasnodar

Для внешней стены я делаю развертку 128х128 разрешением. Потому, как иногда из окон видно торцы стен. 

Советую в таком помещении сделать каждую стену отдельным объектом и отдельную развертку для каждой стены. Это значительно ускорит просчет света.

Максимум 512 на каждую стену.

Вообще возьми за правило что 1024 это крайний максимум для одного объекта. Старайся все разбивать и делать по 512 или 256. 

Допустим такой большой пол можно сделать 1024. А вот потолок я бы сделал 512 или вообще 256. Ибо теней на него будет падать минимум. 

На сайте c 07.03.2012
Сообщений: 23
Yaroslavl

Quasar , спасибо, но я пока не очень понимаю, где такое разрешение для карт света выставлять). В дальнейшем, когда пойму, обязательно это учту. 

На сайте c 05.03.2011
Сообщений: 2564
Krasnodar
Цитата McQueen:

Quasar , спасибо, но я пока не очень понимаю, где такое разрешение для карт света выставлять). В дальнейшем, когда пойму, обязательно это учту. 

В ue. Советую все же пересмотреть урок о котором ты писал выше. В принципе он один из лучших, что я видел. Там показаны почти все этапы. 

На сайте c 12.06.2016
Сообщений: 102
Москва
Цитата McQueen:

Quasar , спасибо, но я пока не очень понимаю, где такое разрешение для карт света выставлять). В дальнейшем, когда пойму, обязательно это учту. 

Выделяешь любую модель > переходишь во вкладку details и там ищешь вкладку lighting > ставишь галочку там, где выделено. Значение должно быть кратно 2, то есть 64, 128, 256, 512, 1024, 2048, чем больше значение, тем четче статичная тень, дольше проходит просчет освещения, больше будет файл lightData и нужно больше ОЗУ. smiley-smile.gif

3f8c636018a9c17d3efabc5956ef9c26.jpeg

На сайте c 31.08.2014
Сообщений: 163
Автор, а сколько планируешь потратить времени на обучение, и до какого уровня планируешь изучать этот движок, если не секрет? Сам планирую в будущем за кое-что подобное взяться.
На сайте c 07.03.2012
Сообщений: 23
Yaroslavl

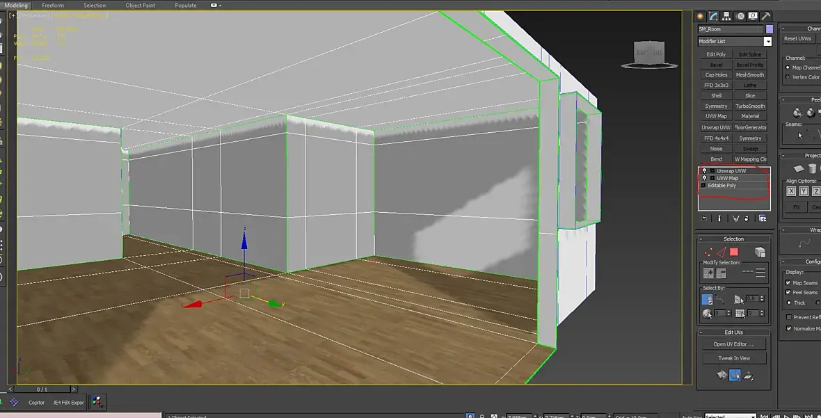
В уроке помещение сделано одним объектом. Но:

Цитата Quasar:
Советую в таком помещении сделать каждую стену отдельным объектом и отдельную развертку для каждой стены. Это значительно ускорит просчет света.

Поэтому сделал detach по плоскостям - пол, потолок и каждую стену. Pivot не изменяю. С геометрией вроде разобрался. 

Теперь ТЕКСТУРИРОВАНИЕ.

Как уже писал ранее, почти всем объектам был присвоен UVW map для диффуза и unwrap UVW для карты света в разных каналах. Только непонятно, почему у каких-то объектов стек сколлапсен, а каких-то нет. 

  Развёртка: сделал как в уроке. Выглядит угрожающе. Наверное, это совсем неправильно. Но я продолжу так. 

 Для развёртки остального также использовал скрипт UVW_AutoUnwrap  . Параметры те же, что во Flatten Maping.

Чувствую, полетят в меня сейчас гнилые помидоры! 

На сайте c 05.11.2009
Сообщений: 1085
Москва
а ретопить нет не будите? триангулировать тоже? карты нормалек там и так далее?
Читают эту тему: