----

Надо не забыть про существование этих настроек. Надеюсь моя видеокарта потянет на максималках небольшие проекты. Если что, позже снижу качество.

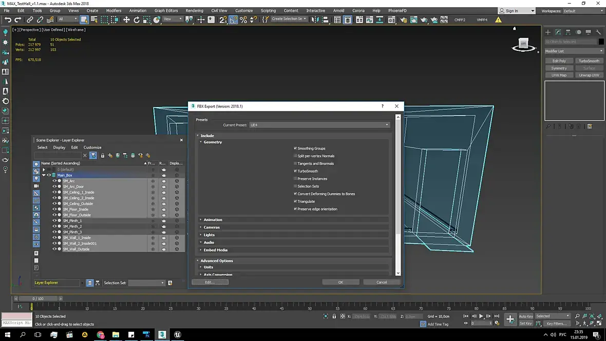
Настройки экспорта из макса ^ ^ ^

Настройки импорта в UE4 ^ ^ ^

Получил пачку объекта без коллизий и авто-лайтмапа.
* Проблемы с именами объектов - они наследуют имя слоя, надо разобраться в этом.
Затолкал в коробку капсулу плеера и сделал её более узкой. Там же сфера рефлексов с радиусом несколько большим, чем комната.

^ ^ ^ на пол и стены накинул простейшие коллизии.
* Коллизии можно заранее делать в Максе. Надо разобраться в этом.

^ ^ ^ добавил в сцену ещё одну сверу рефлексов. Одну в маленькую комнатку и радиус меньше дал ей. Вторая в комнате побольше с большим радиусом.
Камеру плеерОбъекту подвинул ближе к центу капсулы чтобы не проходила "голова" через стены.

^ ^ ^ забахал простейший примитивный материал.
* Как усилить силу NormalBump ?

^ ^ ^ Кажется разобрался. Эта схема усиливает Нормал, но очень слабо.
* Видимо на стадии заготовления карты нормалей каким то образом нужно учитывать её силу... Так ли это?


Пробежался по сцене. У меня встал... вопрос. Почему я так долго откладывал обучение по UE4?!
Наверное все помнят этот момент, когда вместо многочасового рендера побилдив сцену, ты бегаешь по ней и уже рисуешь себе что навсегда попрощаешься с Коронами/ВиРэями)) То чувство, что наполняет тебя изнутри...
меня понесло!