W.I.P. MADiDeco - Unreal Engine 4

Автор
Сообщение
На сайте c 02.08.2018
Сообщений: 170
Freelance

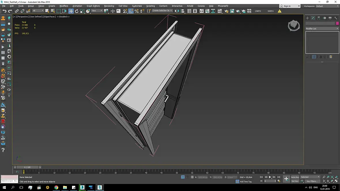
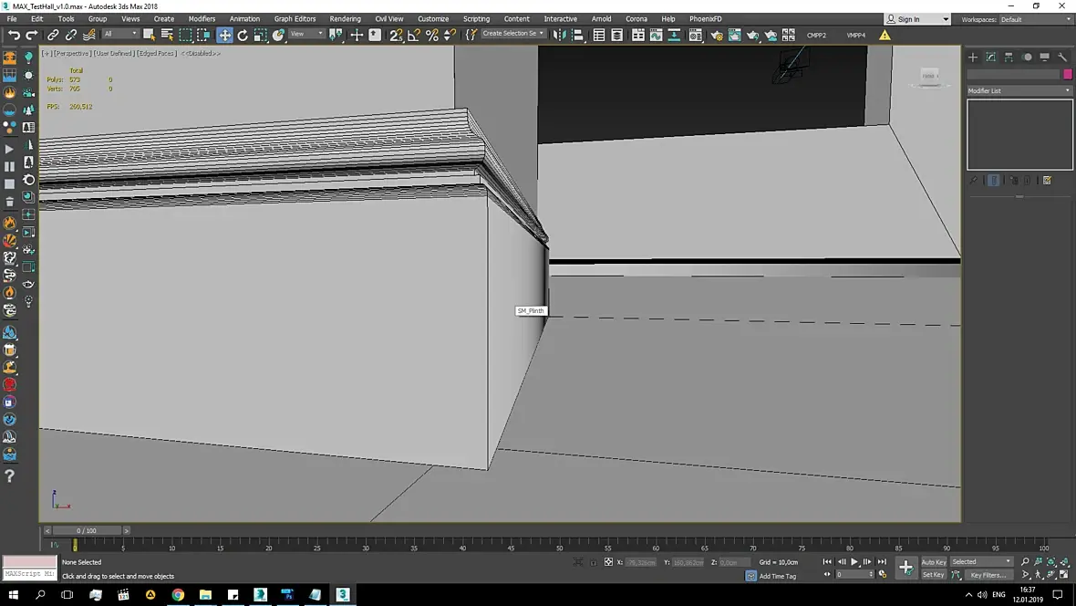
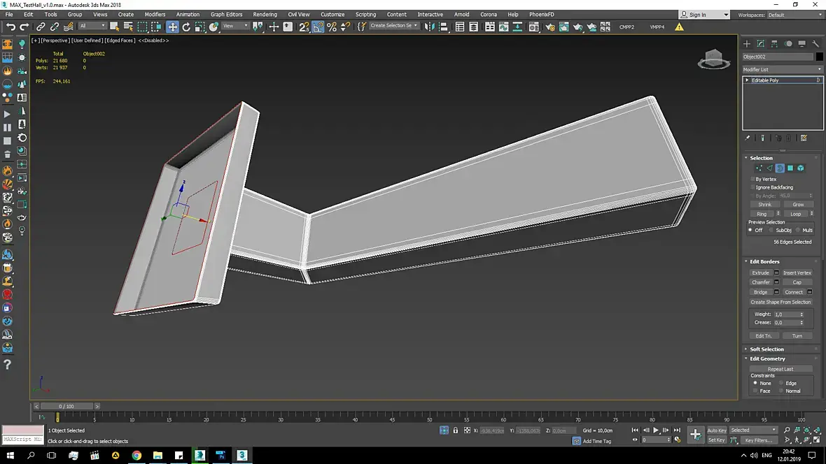
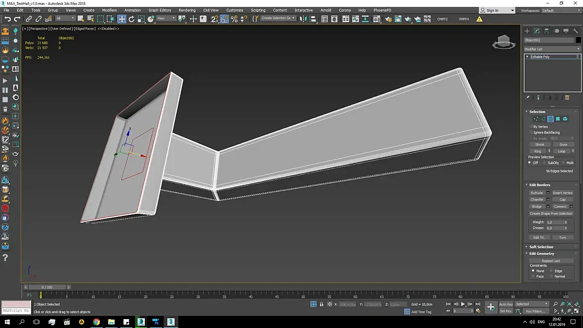
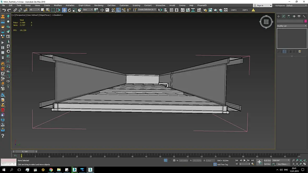
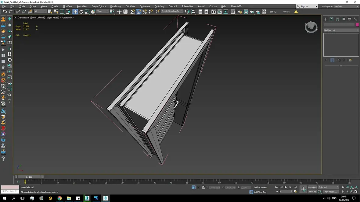
Делаю плинтус.

Чувствую, тут есть подводные камни...

1. Я удалил заднюю и нижнюю часть плинтуса. Это для того чтобы не считать лишние тени? Для того чтобы не пересекались полигоны? Всё сразу?))

2. Так понимаю - плинтус нужно порезеть на элементы, тогда качество лайтмасса на них будет лучше. Это так?

3. Могу ли я не удалять "лишние эджи" на плинтусе? Хочу их так как я работаю в максе, не будет ли артефактов в щелях из за большого количества полигонов там?

4. Если дробить плинтус, то как лучше?

а. 1я комната, 2я комната, арка.

б. каждая стена отдельный плинтус

На сайте c 05.03.2011
Сообщений: 2564
Krasnodar

1. Да

2. Да

3. Не будет, если правильно развернуть

4. Достаточно покомнатно

На сайте c 19.02.2012
Сообщений: 900

Если по феншую, то коробка комнаты эта та часть, которая будет статична. То есть её элименты двигаться не будут. Стены, пол, потолок, плинутса можно просто атачить в одну геометрию. После чего, если у тебя все элементы уже развернуты, то просто перепаковываешь их. Но в этом случае ты должен тектурировать и делать карты до экспорта в UE. Если ты хочешь делать маты в UE, то тогда этот метод не подойдет, для простоты, нужно, чтобы все части были отдельные.

А вообще, есть такая штука, называется datasmith, она немного упрощает экспорт и хорошо подойдет для подобного проекта.

На сайте c 02.08.2018
Сообщений: 170
Freelance

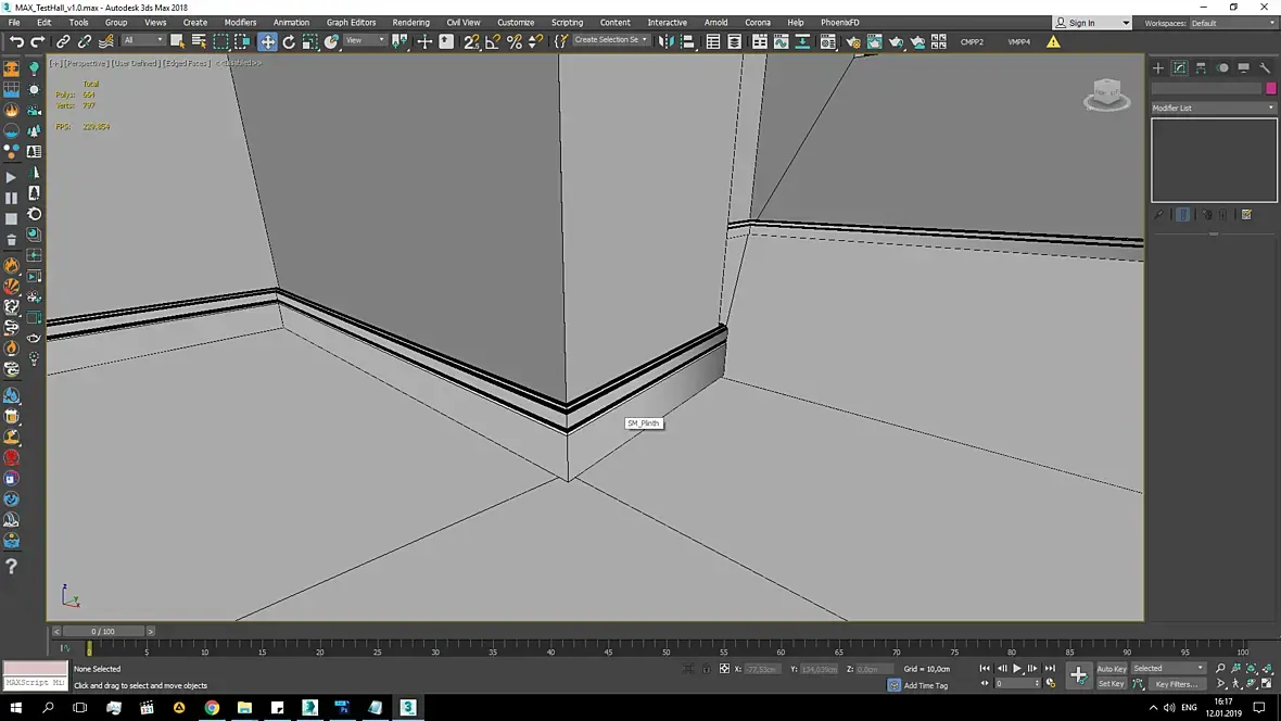
Форму плинтуса выбрал такую:

Ранее у меня были проблемы с разворачиванием более менее сложной геометрии. Буду набивать руку.

Цитата coo1erman:

Если ты хочешь делать маты в UE

Да, думаю что мне это подходит больше. Создать себе ассеты для УЕ4 и это ускорит в дальнейшем работу, мне кажется.

Цитата coo1erman:
А вообще, есть такая штука, называется datasmith

Точно, я натыкался пару раз на инфу о datasmith, но поставить не смог. Инструкция в видео была для старого UE4, в новом лаунчере я ничего не нашёл и опустил руки. Он вышел из Альфы/Беты?

На сайте c 19.02.2012
Сообщений: 900
Цитата MADiDeco:
Точно, я натыкался пару раз на инфу о datasmith, но поставить не смог. Инструкция в видео была для старого UE4, в новом лаунчере я ничего не нашёл и опустил руки. Он вышел из Альфы/Беты?

Так он из самого UE лаунчера ставится. Вышел из беты.

На сайте c 13.05.2014
Сообщений: 561

Дам пару советов.

Использовать модульный подход.

Меньше уникальных пропсов, больше тайловых. Под этим я подразумеваю, текстурирование пропсов без использования запекания нормалей и ручного раскрашивания в сабстансе, а решать все на уровне геометрии, тайловых текстур и масок. Это позволит иметь очень хорошую детализацию даже при самом близком приближении к объекту.

Чамферы на всё, даже на углах стен.

Сейчас не начало нулевых и даже в консольных играх десятилетней давности на большинствах объектах играют фасочки, без всяких бэйков с хайполи. Хоть там и не совсем обычные фаски, а так называемый подход с взвешенными вертекс нормалями, одной группой сглаживания на весь объект и одинарным чамфером. Для макса были какие то скрипты для автоматизации процесса (в блендере есть искаропки).

Я еще и мэш декали использую для углов, но тут всё ситуативно

На сайте c 09.01.2014
Сообщений: 3427

А я стены делаю такими и без фасок smiley-blush.gif

На сайте c 05.03.2011
Сообщений: 2564
Krasnodar
Цитата coo1erman:
А вообще, есть такая штука, называется datasmith, она немного упрощает экспорт и хорошо подойдет для подобного проекта.

Не, это шлак маркетинговый. Никто этим не пользуется. 

Ничего полезного нет в этом инструменте. Даже не стоит пробовать. 

На сайте c 09.01.2014
Сообщений: 3427
Цитата Quasar:
Никто этим не пользуется. 

Так же как и Point Light - никто не пользуется? smiley-biggrin.gif

На сайте c 02.08.2018
Сообщений: 170
Freelance
Цитата Amiminoru:
Я еще и мэш декали использую для углов, но тут всё ситуативно

Спасибо за советы!

А можно поподробнее рассказать о мэш-дэкалях?

-----------------

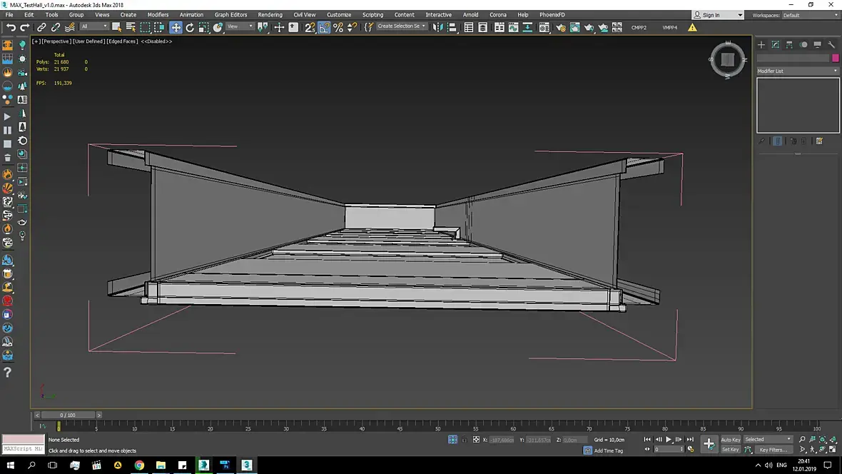
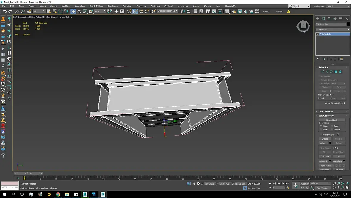
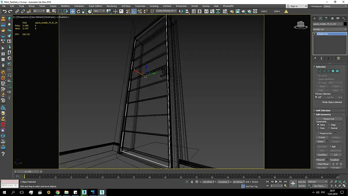
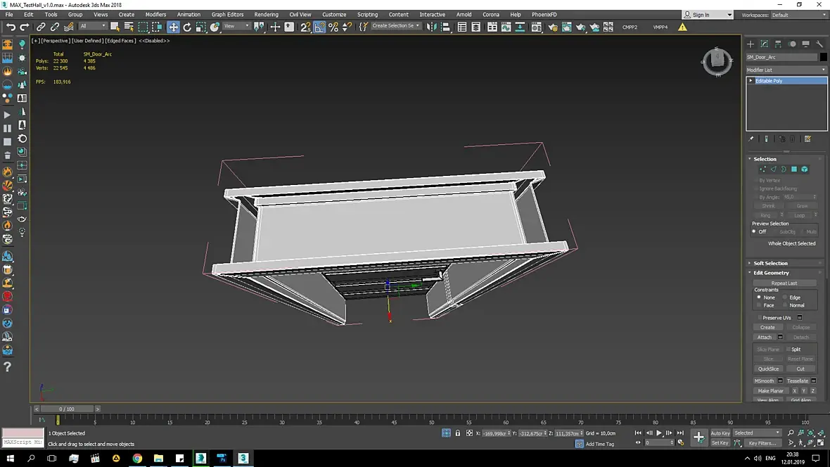
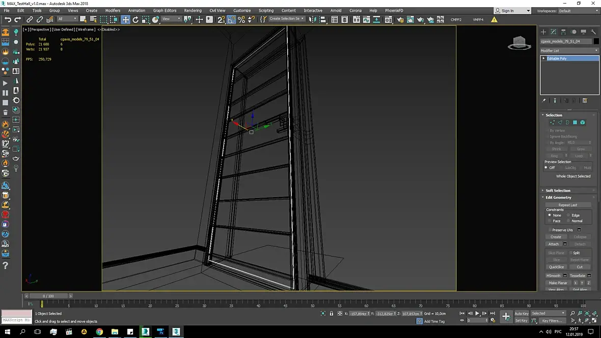
Выбрал такую дверь.

1. Разделил на основные элементы.

2. Удалил то, что не попадёт в кадр, но не всё. Оставил то, что может понадобится для условной комнаты если вдруг продолжу проект в следующие комнаты. Так же всё равно остался какой то мусор, уверен в этом. Это критично?

3. Обналичник цельный. Делить ли мне его на 3и элемента? Бок< Бок> Верх^ ?

4. В двери есть стёкла. Выполнены они как обычно делают в максе - положив болт на всё идёт бокс через всю геометрию. Стёкла выделю синим. Это критично? Как делать правильно?

5. Оставил в живых петли. Они, кстати тоже пересекаются полигонами, что вроде как плохо. Это нужно фиксить?

6. Хочу сделать блюпринт открывающейся двери. Исходя из этого, как готовить дверь к отправке в UE4? Что вместе, что отдельно?

На сайте c 19.02.2012
Сообщений: 900
Цитата MADiDeco:
Выбрал такую дверь. 1. Разделил на основные элементы. 2. Удалил то, что не попадёт в кадр, но не всё. Оставил то, что может понадобится для условной комнаты если вдруг продолжу проект в следующие комнаты. Так же всё равно остался какой то мусор, уверен в этом. Это критично? 3. Обналичник цельный. Делить ли мне его на 3и элемента? Бок< Бок> Верх^ ? 4. В двери есть стёкла. Выполнены они как обычно делают в максе - положив болт на всё идёт бокс через всю геометрию. Стёкла выделю синим. Это критично? Как делать правильно?
5. Оставил в живых петли. Они, кстати тоже пересекаются полигонами, что вроде как плохо. Это нужно фиксить?

Что бы каждый раз не задаваться вопросом, как оно будет работать в движке. Берешь и кидаешь спорную геометрию в UE и смотришь там. Будут косяки - правишь.

На сайте c 02.08.2018
Сообщений: 170
Freelance
Цитата coo1erman:
Берешь и кидаешь спорную геометрию в UE

нха-а-а!.. Делал так уже. Банально нахватает знаний чтобы определить - это косяк или так и должно быть? Делал в прошлом проекте. Вот по этому и начинаю с нуля.

Например, на некоторой геометрии выходили чёрные пятна. Может быть развёртка неправильная, хотя вроде норм всё было. Может быть настройки в UE4 нужно было в Epic ставить и то я на них случайно наткнулся недавно.

Так что я лучше буду задавать и дальше свои глупые вопросы тут. А если не ответит никто, вот тогда придётся самому эксперименты мутить.

На сайте c 13.05.2014
Сообщений: 561
Цитата MADiDeco:
А можно поподробнее рассказать о мэш-дэкалях?

Ну тут ничего сложного, поверх основной геометрии, располагается еще одна. Просто расположить мэш, в то место где нужно будет разнообразить модель какими либо уроном, износом.

Нажать на гиф:

Сделать этому мэшу свою развертку, затем мердж с основным мэшем. Потом назначить декале свой материал, что б в сабстансе было разбиение.

В самом сабстансе добавить новый канал - опасити и затереть прозрачностью немного по краям, затем подрисовываем нормалом всякий износ.

По поводу того, как использовать всё это в самом движке - есть в документации

https://docs.unrealengine.com/en-us/Engine/Rendering/Materials/HowTo/MeshDecals  

На сайте c 19.02.2012
Сообщений: 900

Даже если просто кинуть не оптимизированную геометрию в движок, не должно быть никаких артефактов на ней. Пятна, скорее всего, просто не просчитанный свет. На каждой модели накинут checker по умолчанию, что дает оценить, есть ли косяки в развертке. Ты не на то ставишь акцет. Тебе нужно задаться вопросом, как ты потом эту геометрию без UV будешь текстурировать и как будешь работать с текстурными картами. Врядли кто то сможет указать на все нюансы, которые у тебя потом вылезут в рабте в UE.

На сайте c 02.08.2018
Сообщений: 170
Freelance

Цитата coo1erman:
Даже если просто кинуть не оптимизированную геометрию в движок, не должно быть никаких артефактов на ней.

скоро я доползу до этого момента)

Цитата coo1erman:
На каждой модели накинут checker по умолчанию, что дает оценить, есть ли косяки в развертке.

в этом моменте буду внимательней, спасибо!

Цитата coo1erman:
Тебе нужно задаться вопросом, как ты потом эту геометрию без UV будешь текстурировать и как будешь работать с текстурными картами.

Тут у меня есть соображения. Попробую поделиться ими.

Исходя из моего прошлого дАаавнего опыта - берём SM_Объект, разворачиваем его тупо боксом, Quasar советовал например 50х50х50 для текстур и материала. Это будет 0 канал.

Потом нужно будет развернуть всё в канал 1 для лайтмап через анврап.

И, если не ошибаюсь, в движке есть возможность создавать к материалу что то вроде модификатора, который работает как UVW map в 3Ds max, но не на объект, а на материал. Пропускаем текстуру через него, например пол, и кидаем сей материал на пол.

Всё это работало для меня и я попробую всё это повторить, только теперь под присмотром знающих людей smiley-blush.gif

Цитата Quasar:
Полигоны в идеале не должны заходить друг в друга.

кстати, речь ведь идёт о полигонах на одном объекте? То есть, если в УЕ друг на друга полигонами будут залезать разные объекты, это норм, а вот если у нас есть какая то деталь, например - дверная ручка. Если её полигоны сами с собой будут пересекаться по причине состава ручки из нескольких подобъектов, тогда из какого то места полезет чёрная тень туда, где её быть не должно, я всё правильно понял?

На сайте c 13.05.2014
Сообщений: 561
Цитата MADiDeco:
Цитата Amiminoru:
Я еще и мэш декали использую для углов, но тут всё ситуативно

Спасибо за советы!

А можно поподробнее рассказать о мэш-дэкалях?

-----------------

Выбрал такую дверь.

1. Разделил на основные элементы.

2. Удалил то, что не попадёт в кадр, но не всё. Оставил то, что может понадобится для условной комнаты если вдруг продолжу проект в следующие комнаты. Так же всё равно остался какой то мусор, уверен в этом. Это критично?

3. Обналичник цельный. Делить ли мне его на 3и элемента? Бок< Бок> Верх^ ?

4. В двери есть стёкла. Выполнены они как обычно делают в максе - положив болт на всё идёт бокс через всю геометрию. Стёкла выделю синим. Это критично? Как делать правильно?

5. Оставил в живых петли. Они, кстати тоже пересекаются полигонами, что вроде как плохо. Это нужно фиксить?

6. Хочу сделать блюпринт открывающейся двери. Исходя из этого, как готовить дверь к отправке в UE4? Что вместе, что отдельно?

Ну такие жирные чамферы (еще и для таких мелких объектов, как ручка) все же не есть хорошо, я бы смотрел в сторону метода о котором я писал выше и использовал его, там где надо дать фаску. На вид абсолютно одинаково, а поликаунт значительно, значительно меньше. 

https://imgur.com/YI8RENP 

Я кстати поискал и нашёл скрипт для макса, вот он

http://www.bytehazard.com/articles/wnormals.html  

Один клик и всё готов.

Здесь подробнее о самом методе

https://polycount.com/discussion/154664/a-short-explanation-about-custom-vertex-normals-tutorial/p1 

Опять таки ж, этого можно и не делать и отправлять в движок хоть многомилионные мэши из збраша и вообще забить на оптимизацию и т.д. Движок позволяет ворочать большими сценами.

Если это только для себя делается, а не скажем на продажу в эпик сторе.

На сайте c 02.08.2018
Сообщений: 170
Freelance
Цитата Amiminoru:
Если это только для себя делается, а не скажем на продажу в эпик сторе

Огромное спасибо за скрипт!

Опять у меня шквал мыслей...

Вот мы берём для себя или другого дизайнера перегоняем проект из макса в УЕ. это получается в любом случае оптимизацию можно будет проделать только самую основную, так как скорость/качество=баланс. Тут не до зачисток чамферов, да?

Другой случай - мы делаем модельку для себя или для УЕстора. Этот метод мне очень понравился. Просто, быстро, экономно, удобно! Возникает вопрос - а можно ли сделать лучше? С запасом на условные 15 лет вперёд? Например, та же самая ручка сейчас отчамферена на 1у единицу. А если 2е? или 3и?

Цитата Amiminoru:
Движок позволяет ворочать большими сценами.

На сколько целесообразно делать такие столь лоуполи модели при таком раскладе? Ведь движок станет ещё шустрее, железо мощнее, а аппетиты дизайнеров и заказчиков выше, ама райт?

На сайте c 05.04.2016
Сообщений: 422
Цитата Amiminoru:
Я кстати поискал и нашёл скрипт для макса, вот онhttp://www.bytehazard.com/articles/wnormals.html    Один клик и всё готов. Здесь подробнее о самом методеhttps://polycount.com/discussion/154664/a-short-explanation-about-custom-vertex-normals-tutorial/p1   

Это очень мощная штука smiley-good.gif

https://www.youtube.com/watch?v=8N56oGcm144 

https://constructidecepticon.wordpress.com/2014/11/18/alien-isolation-assets-geometry/ 

На сайте c 19.02.2012
Сообщений: 900
Цитата MADiDeco:
Другой случай - мы делаем модельку для себя или для УЕстора. Этот метод мне очень понравился. Просто, быстро, экономно, удобно! Возникает вопрос - а можно ли сделать лучше? С запасом на условные 15 лет вперёд? Например, та же самая ручка сейчас отчамферена на 1у единицу. А если 2е? или 3и?

Тебя снова не туда понесло smiley-smile.gif

Не стоит задаваться, что будет через 15 лет. Сама технология разработка скорее всего поменяется, а не техника внутри неё.

И что ты к этим фаскам прицепился... Будто у тебя все сцена построена из боксов с чамферами.

Вот простейший алгоритм того, как сейчас создаются ассеты.

Ты делаешь 2 модели high poly и low poly. Вернее, ты делаешь одну hight poly модель, потом оптимизируешь её сетку. (В твоем случае, можно просто делать mid poly, если оптимизация не имеет для тебя значения).

Далее, вся геометрия этого объекта аттачится в едино, это нужно для того, чтобы у тебя была одна цельная геометрия и один текстурный сет на эту модель, а не несколько на каждый отдельный кусочек.

Далее запекаются карты с high poly модели и накладываюсят на low poly, чтобы передать низкополигональный модели имитацию высокопилигональной. (но тебе тоже можно опустить этот момент)

Далее текстурируется модель, отлично для этого подойдет substance painter. Оттуда сразу же выгружаешь весь комплект текстур сразу же для движка.

На сайте c 02.08.2018
Сообщений: 170
Freelance

Цитата coo1erman:
Тебя снова не туда понесло

Ну я люблю думать наперёд. Хоть я и не добился больших успехов в 3д графике, но одно я понял точно - всегда нужно думать наперёд с запасом в 3-7 лет.

На моих глазах умер сканлайн, умер ментал, умерли все материалы подготовленные к ним, почти умерло текстурироваение полов и было заменено на флордженерэйтор(можно спорить, можно нет), в-рэй впал в долгую кому с пришествием короны (об этом можно говорить как угодно и что угодно, но все мои знакомые как только поработали в короне забросили в-рэй и таких очень много)... Даже про модели 2х-3х годичной давности многие уже ни разу не катят, повысились требования к качеству моделей.

Может быть меня и понесло, но я просто интересуюсь мнением людей.

Вот опять же, смотрю на этот гидрант, какой он шикарный в первом варианте и какой убогий и жалкий во втором smiley-nea.gif Эти отвратительные гайки вместо круглой поверхности! Вспоминается WOT против WarThunder. У картошки 1 отвратительные модели мегаоптимизированные а у гайдзинов всё достаточно круглое, мягкое, приятное "на ощупь".

Можно ли держаться где то посередине между супер хай-поли и убогой лоу-поли мега оптимизированной моделью?

Цитата coo1erman:
Вот простейший алгоритм того, как сейчас создаются ассеты.

Спасибо, просто и понятно))

Читают эту тему: