W.I.P. MADiDeco - Unreal Engine 4

Автор
Сообщение
На сайте c 02.08.2018
Сообщений: 170
Freelance

Здравствуйте уважаемые форумчане. Сразу к делу.

Я задался целью создать комнату, ТЕСТОВУЮ для начала, в UE4. Точнее - перенести комнату из 3Ds Max + Corona в UE4.

Работы подобного плана я делал ранее (две штуки) для себя, для души, давно... Неважно! Я уверен, что в моих работах были ошибки, недочёты, несовершенства... Все работы были более менее большими и сложными по объёму для меня (полноценные комнаты со всем декором и многими муторными мелочами), по этому исправлять ошибки было сложно и долго. По этому комната будет максимально убогая, маленькая, лёгкая. Чтобы я и другие люди поняли, какие шаги нужно делать при работе подобного плана.

Попробую разложить на задачи:

1) Создать максимально простую сцену в 3Ds Max (коробка помещения - пол, стены, потолок; окно, дверь, диван, столик, ТВ) - не забывайте, это начальный тест. Сцена - Трамплин.

+ материалы. Такой объём прост, быстр и если будут ошибки и исправления я набью на них руку.

2) Подготовить сцену в 3Ds Max для переноса в UE4 (я так понимаю, тут есть подводные камни + интересует максимально правильный и эффективный принцип работы для архвиза)

3) Сам импорт-экспорт 3Ds Max --> UE4

4) Сборка сцены в UE4

5) Материалы, Свет, Лайтмапы и прочие вещи о которых я имею смутное и скудное представление...

- - - - - - -- - - - - - -- - - - - - -- - - - - - -- - - - - - -- - - - - - -- - - - - - -- - - - - - -- - - - - - -

Иииитааак... Я приступаю к пункту номер 1:

1) Создать максимально простую сцену в 3Ds Max (коробка помещения - пол, стены, потолок; окно, дверь, диван, столик, ТВ)

Будут ли какие либо советы? Рекомендации? Стоит ли мне обратить внимания на какие либо подводные камни?

Есть в УЕ4 такая штука как lightmap, у меня тогда была большая проблема с ним...

- - -

Пробую систематизировать, а то каша какая то получается!

- - -

Вот правильный вопрос:

Как грамотно и правильно создать коробку помещения в 3Ds Max для UE4 чтобы потом бед не знать?

На сайте c 09.01.2014
Сообщений: 3427
Букав много, а картинки с минимальным результатом где?
На сайте c 02.08.2018
Сообщений: 170
Freelance
Цитата Kenzo80:
Букав много, а картинки с минимальным результатом где?

будут картинки. Собираю информацию по последнему вопросу:

Цитата MADiDeco:
Как грамотно и правильно создать коробку помещения в 3Ds Max для UE4 чтобы потом бед не знать?

Сижу, читаю эту темуhttps://3ddd.ru/forum/thread/show/w_i_p_urok_po_ue4_quasar/2  

На сайте c 05.03.2011
Сообщений: 2564
Krasnodar
Это вам нужно с Kenzo скооперироваться) Он тоже изучает, и даже какие то курсы скачал и смотрит)
На сайте c 09.01.2014
Сообщений: 3427
Лучше к Квазару обращаться в личку - он набирает падаванов на обучение smiley-wink.gif
На сайте c 02.08.2018
Сообщений: 170
Freelance

Буду создавать себе тут заметки. Информации много а объём памяти мозга - мало.

---

3Ds Max:

1. При работе со сценой раскладывать всё строго по слоям.

Во избежании путаницы в UE4.

2. Работать строго в сантиметрах.

UE4 оценит.

3. Давать объектам и слоям адекватные имена.

Например, слой с коробкой Main_Box. Объект в слое SM_Floor_Inside.

4. Все нормали всех объектов в 3Ds Max должны быть направлены в "нужные нам" стороны.

UE не отобразит обратную сторону нормали полигона. Для того чтобы задэтэктить неверные нормали время от времени выделяем все объекты сцены и включаем функцию Backface Cull в Display Properties.

5. У всех объектов сцены должны быть Pivot = X:0 Y:0 Z:0

6. ...

---

UE4:

---

1. Разбираться в настройках рендера, ставить все основные настройки до работы со сценой (в процессе).

---

вопросы на будущее:

стоит ли выключать адаптацию глаза в интерьере? некоторые советуют...

в настройках текстуры ставить галочку newer stream - для чёткости. А что конкретно даёт эта функция?

---

Приписки к объектам и их обозначения:

SM_Object - StaticMesh

M_Object - Material

T_Object - Texture

На сайте c 05.03.2011
Сообщений: 2564
Krasnodar

1. Понять, как запекается свет.

2. Понять как правильно делать развертку

3. Понять PBR

4. Изучить интерфейс UE4

Больше ничего не нужно) Это основное .

На сайте c 02.08.2018
Сообщений: 170
Freelance
Цитата Quasar:

1. Понять, как запекается свет.

2. Понять как правильно делать развертку

3. Понять PBR

4. Изучить интерфейс UE4

Больше ничего не нужно) Это основное .

Понял. Дай бог дойдём и до этого))

На сайте c 09.01.2014
Сообщений: 3427
Цитата Quasar:
Больше ничего не нужно)

Понятно. Я тебя только что уволил из учителей smiley-biggrin.gif

На сайте c 20.04.2010
Сообщений: 2889
UA
тема как раз кстати подоспела, тоже начал вникать. Запекание ГИ пока не поддается никак. Лайтмапы запекаются только на развернутую модель или автоматической развертки в UE достаточно будет?
На сайте c 02.08.2018
Сообщений: 170
Freelance
Цитата Predator84:
тема как раз кстати подоспела, тоже начал вникать. Запекание ГИ пока не поддается никак. Лайтмапы запекаются только на развернутую модель или автоматической развертки в UE достаточно будет?

на сколько я понял и то и то имеет место. Тут на форуме люди пишут что делают огромные объёмы (многоэтажные дома) и 90% объектов на автомате лайтмапы.

другие же пишут что всё нужно делать ручками.

Может быть я утрирую, но думаю, правда где то по середине. Хотелось бы услышать мнение эксперта по этому вопросу.

На сайте c 20.04.2010
Сообщений: 2889
UA

вот у меня например авторазвертка дома выглядит так, сдается мне она немного некорректна потому что там есть пересечения элементов

На сайте c 02.08.2018
Сообщений: 170
Freelance

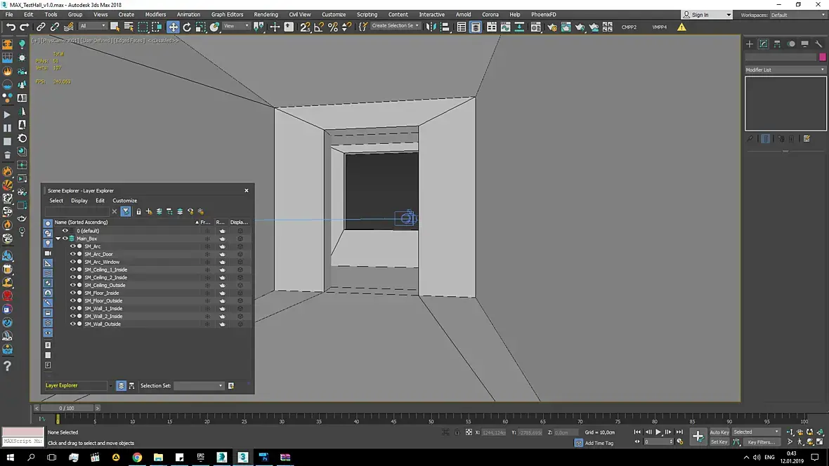
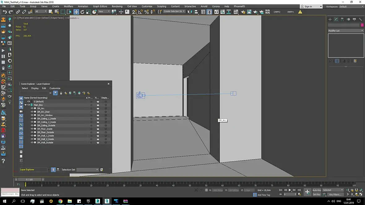
Создал коробку в слое Main_Box.

Все элементы отделены друг от друга. Пол внешний, пол внутренний и т.п.

Нормали у всех объектов смотрят "туда куда надо".

Pivot у всех объектов X:0 Y:0 Z:0.

Сама сцена в максе максимально близка к X:0 Y:0 Z:0.

Камеры в Максе использую как чекпоинты для осмотра своих владений.

- - -

Я иду в правильном направлении? Есть ли упущения или подводные камни на данном этапе?

На сайте c 05.03.2011
Сообщений: 2564
Krasnodar
Цитата MADiDeco:
Может быть я утрирую, но думаю, правда где то по середине. Хотелось бы услышать мнение эксперта по этому вопросу

Я думаю правда на 70 процентах ручной развертки. Если нужен качественный и быстрый результат. 

На сайте c 02.08.2018
Сообщений: 170
Freelance
Цитата Quasar:
Цитата MADiDeco:
Может быть я утрирую, но думаю, правда где то по середине. Хотелось бы услышать мнение эксперта по этому вопросу

Я думаю правда на 70 процентах ручной развертки. Если нужен качественный и быстрый результат. 

угу, ясно! Quasar, а что ты можешь сказать по поводу моей начальной работы? я так понимаю, мне уже стоит делать развёртки для lightmap? или lightmass, как его там...

На сайте c 05.03.2011
Сообщений: 2564
Krasnodar

Я обычно делаю всю коробку (стены, полы, потолки, плинтусы, окна, двери, батареи, розетки) а потом занимаюсь разверткой. 

Каждую комнату я отделяю друг от друга. Потолки и полы для каждой комнаты свои. Стены, потолки, полы все разворачиваю автоматом. Но сперва на них наложи один UW box с равными сторонами. К примеру 500х500х500. А на второй канал делай развертку. 

Один юв бокс для того, что бы тексель у коробки был один и тот же.

Все пивот поинты у коробки должны быть в центре сцены. 

Двери и окна, если они повторяются нужно переносить по одному экземпляру а расставлять уже в UE. Такие модели должны стоять по центру координат с пивотом в том же центре координат. 

По возможности нужно разделять объект по материалам.

К примеру дрерь: Полотно отдельно, косяки отдельно, ручки отдельно. На каждый объект по своему одному материалу. 

Материалы не имеет смысла настраивать. Достаточно стандартных материалов (Standart) Все материалы создаются в UE. В 3д пакете нужны просто слоты. 

Экспортировать в fbx нужно так: 

Стены, потолки, полы, плинтусы - один fbx. Просто выделяешь эти облекты и экспортишь выделенные. 

Двери, окна, розетки, вкл. - в отдельные fbx. 

На сайте c 09.01.2014
Сообщений: 3427

Можно зайти в Fortnite в Творческий режим и увидеть как там что настроено - все стены отдельно, все детальки отдельно :) Интересно и познавательно.

Плюс неплохой курс, хоть и староват: Digital Tutors - Creating an Interior Walkthrough in Unreal Engine and 3ds Max (есть даже на Русском, если поискать).

На сайте c 02.08.2018
Сообщений: 170
Freelance
Цитата Quasar:

Я обычно делаю всю коробку (стены, полы, потолки, плинтусы, окна, двери, батареи, розетки) а потом занимаюсь разверткой. 

Каждую комнату я отделяю друг от друга. Потолки и полы для каждой комнаты свои. Стены, потолки, полы все разворачиваю автоматом. Но сперва на них наложи один UW box с равными сторонами. К примеру 500х500х500. А на второй канал делай развертку. 

Один юв бокс для того, что бы тексель у коробки был один и тот же.

понял. Добавлю к проекту плинтусы, окна, двери, батареи, розетки и т.п. и продолжу.

а вот сразу вопрос. я поставлю дверь и окно впроёмы. В своей теме ты писал, что нужно избавляться от нахлёстов полигонов. Можно об этом поподробнее?

Меня интересует общая информация + есть опасения что иногда без этого никак. Например, полигоны дверной петли будут втыкаться в обналичник, окна будут выходить краями за пределы полигонов обрамляющих оконный проём и т.п. Можно об этом поподробнее узнать?

На сайте c 05.03.2011
Сообщений: 2564
Krasnodar

В UE очень важен скейл объектов. Не помню, что в максе нужно ставить. Помоему метры. Проверить можно в сцене. Стандартный бокс в UE имеет размер 1 метр.

Цитата MADiDeco:
Меня интересует общая информация + есть опасения что иногда без этого никак. Например, полигоны дверной петли будут втыкаться в обналичник, окна будут выходить краями за пределы полигонов обрамляющих оконный проём и т.п. Можно об этом поподробнее узнать?

Полигоны в идеале не должны заходить друг в друга. 

Это можно легко понять по такому примеру: 

Имеем полигон с разверткой 256 пикселей. Половина этого полигона находится в каком либо объекте. Соответственно та половина будет черной. Граница между светом и тенью будет всегда размыта. Потому, что редер движок размывает тени специально. + Еще небольшое разрешение. Итого мы получим то, что тень будет вылезать на светлую сторону полигона. 

Я написал пункты выше не по приколу. Главное понять, что такое запеченный свет. И тогда все остальные вопросы отпадут.

На сайте c 09.01.2014
Сообщений: 3427
Цитата Quasar:
Помоему

Сантиметры.

Читают эту тему: