WIP | natasha79

Автор
Сообщение
Активность: 0
На сайте c 12.12.2017
Сообщений: 5
Украина

На сайте c 03.11.2011
Сообщений: 1320
Воронеж

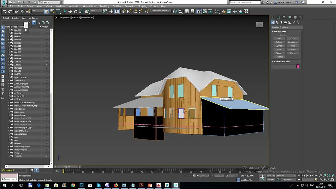
нужна критика...серьезно?)

Активность: 0
На сайте c 12.12.2017
Сообщений: 5
Украина

Ход работы

Цитата kikosmontana:

нужна критика...серьезно?)

Ну да), я просто новичок на этом сайте и почему-то работы мои не пропускают в галерею(((. Что подскажите?

спальня

На сайте c 01.02.2014
Сообщений: 3086
Milky Way
Цитата natasha79:
я просто новичок на этом сайте и почему-то работы мои не пропускают в галерею(((

То, что вы новичок, никак не связано с тем, что ваши работы не пропускают в галерею. Просто уровень работ не дотягивает до галереи, как технически, так и стилистически. Поднимайте уровень, сначала технически (что бы вообще ни к чему нельзя было прицепится) а после уже и стилистически начнет получатся.

А путь к этому примерно одинаков у всех: 

1. Начните копировать фотки.

После 5 фоток поймете, что куда.

Активность: 0
На сайте c 12.12.2017
Сообщений: 5
Украина
Цитата akkoxe:
Цитата natasha79:
я просто новичок на этом сайте и почему-то работы мои не пропускают в галерею(((

То, что вы новичок, никак не связано с тем, что ваши работы не пропускают в галерею. Просто уровень работ не дотягивает до галереи, как технически, так и стилистически. Поднимайте уровень, сначала технически (что бы вообще ни к чему нельзя было прицепится) а после уже и стилистически начнет получатся.

Спасибо за подробное объяснение ). Буду работать ))
На сайте c 24.05.2009
Сообщений: 10881
Наталья, Вы кем себя позиционируете? Архитектор/визуализатор?
Активность: 0
На сайте c 12.12.2017
Сообщений: 5
Украина
Цитата grdesigner:
Наталья, Вы кем себя позиционируете? Архитектор/визуализатор?
Я просто начинающий 3д моделлер. Попробовала сделать экстерьер. Это мои первые работы

На сайте c 24.05.2009
Сообщений: 10881
Цитата natasha79:
Я просто начинающий 3д моделлер.

Тогда могу посоветовать начинать с МАФов, экстерьер это слишком сложно для начала.

Активность: 0
На сайте c 12.12.2017
Сообщений: 5
Украина
Цитата grdesigner:
Цитата natasha79:
Я просто начинающий 3д моделлер.

Тогда могу посоветовать начинать с МАФов, экстерьер это слишком сложно для начала.

Спасибо ), просто хотелось попробовать ), пока наверное так и сделаю, как вы советуете)
Читают эту тему: