Новичкам! (3ds max)

Автор
Сообщение
На сайте c 01.01.2007
Сообщений: 219
Москва
Общая информация тут

http://3ddd.ru/modules/phpBB2/viewtopic.php?t=414  
На сайте c 23.06.2010
Сообщений: 18
Доброе время суток, подскажите в максе 2019 есть процедурная карта Advanced Wood, а можно ее как ни будь установить в макс 2018.
На сайте c 14.07.2017
Сообщений: 405
if.ua
Цитата LIgion#13:
Доброе время суток, подскажите в максе 2019 есть процедурная карта Advanced Wood, а можно ее как ни будь установить в макс 2019.

Да ...просто ничего не делайте

Активность: 0
На сайте c 13.04.2020
Сообщений: 17

Доброе утро!

Как можно сделать такую форму стены (вид сверху) не прибегая к построению линии подобной формы и выравниванию стены по этой линии? Модификатор Wave не подходит.

На сайте c 08.04.2009
Сообщений: 180
Челябинск
Цитата MOCTPECT:
Как можно сделать такую форму стены

линию рисуйте на виде сверху, потом модификатор Extrude, потом по желанию Shell например

На сайте c 21.01.2019
Сообщений: 6574
Только чтение

нехорошо

Дата выдачи:
04.04.2026 22:12:42

Действует до:
19.04.2026 00:00:00

Ох уж эти вопросы от новичков... вырвут задачу из контекста и сиди думай, что на самом деле имелось в виду. Возможно кто-то и сможет Вам помочь, но я бы все-таки посоветовал переформулировать задачу более полно. Типа, есть стена, она вот такая /скриншот/, надо получить вот такую /скриншот/. Или еще нет никакой стены, и надо сформировать простенок. Или вообще пока есть только план.

И конечно очень хотелось бы узнать, откуда взялось такое любопытное ограничение: "не прибегая к построению линии", Вам религия не позволяет линии строить, или что? )

Цитата raybrig:
линию рисуйте

В условии написано, что нельзя строить линию. Если я конечно правильно понял автора )

Активность: 0
На сайте c 13.04.2020
Сообщений: 17
Цитата Denis_21:

Ох уж эти вопросы от новичков... вырвут задачу из контекста и сиди думай, что на самом деле имелось в виду. Возможно кто-то и сможет Вам помочь, но я бы все-таки посоветовал переформулировать задачу более полно. Типа, есть стена, она вот такая /скриншот/, надо получить вот такую /скриншот/. Или еще нет никакой стены, и надо сформировать простенок. Или вообще пока есть только план.

И конечно очень хотелось бы узнать, откуда взялось такое любопытное ограничение: "не прибегая к построению линии", Вам религия не позволяет линии строить, или что? )

Нет, линию я конечно построю, но наверняка же есть какой-то инструмент, позволяющий "вытянуть" такую "волну" с равномерными плавными "подъёмами" в основании и симметричной верхушкой. 

Конкретно в моём случае - видите по бокам у этой штуки идёт выпуклость корпуса? Я ее сделал соединив обычный прямоугольник и сделанную модификатором Wave "волну". В результате внутри модели образовалось масса ненужных рёбер, которые невозможно удалить без нарушения модели и которые вроде как и не мешают, но я хочу сделать правильно, выдавив эту "волну" именно из прямоугольного корпуса.

На сайте c 20.02.2017
Сообщений: 1467
Ижевск
MOCTPECT, soft selection попробуйте
На сайте c 21.01.2019
Сообщений: 6574
Только чтение

нехорошо

Дата выдачи:
04.04.2026 22:12:42

Действует до:
19.04.2026 00:00:00

Ну совсем другое дело! Теперь понятно.

Я знаю три варианта, которые можно применить в данном случае, не стороя линию.

1. Используя софтселекшн вытянуть центральное ребро, остальные подтянутся, если правильно настроить фалоф.

2. Используя модификатор FFD4x4x4 в виде сверху к фрагменту стенки, который нужно выгнуть, при помощи контрольных точек добиться нужной формы.

3. Создать цилиндр необходимого размера, вырезать из него кусок и имплантировать, заменив этим фрагментом прямой участок.

Но лично я все-таки построил бы линию в виде сверху и ручками выстроил по ней вертикальные ребра. Делов на пару минут и при этом, на мой взгляд, я бы получил бОльший контроль над формой поверзности.

Активность: 0
На сайте c 13.04.2020
Сообщений: 17
Цитата Mirfen:
MOCTPECT, soft selection попробуйте

То что надо. Спасибо!

Denis_21 Спасибо! Попробую все варианты.

На сайте c 21.01.2019
Сообщений: 6574
Только чтение

нехорошо

Дата выдачи:
04.04.2026 22:12:42

Действует до:
19.04.2026 00:00:00

И еще... Думаю, что в данном случае этот изгиб является частью базовой формы, с которой было бы удобнее начать построение модели. Т.е. я бы отрисовал вид сверху, и выдавил бы его на нужную высоту. Тогда ничего гнуть было бы не нужно. А дальше уже просто дополнял бы базовую форму деталями.

Цитата MOCTPECT:
Спасибо!

Пожалуйста! 

Активность: 0
На сайте c 12.04.2019
Сообщений: 1

Помогите плиииз. Как избавится от этого жуткого рыжего цвета? Цвет волос поменяла

Активность: 0
На сайте c 20.12.2015
Сообщений: 1
Всем привет. Подскажите, может быть кто-то сталкивался. После завершения рендера, не сохраняется картинка, кнопка Save не работает, почему-то. Самое интересное, что с какой-то камеры сохраняет, а c какой-то нет. В чем может быть причина? Заранее спасибо
На сайте c 15.08.2013
Сообщений: 12
Армения

Добрый день, 

можете подсказать, столкнулась с такой ситуацией, во время рендора, в окне корона рендер цвета нормальные, т.е. освещение все ок, но когда рендер заканчивается, файл сохраняется темный. увеличиваю свет начинает чересчур высветлять, iso -ничего не меняется, может кто знает из-за чего? во время первых рендеров все было ок, потом не знаю чего я там потыкала случайно началось такое.

Активность: 0
На сайте c 16.05.2017
Сообщений: 1
Добрый вечер всем! Такой вопрос как развернуть спираль в плоскость?Я совсем чайничек! Очень прошу подсказать решение данной ситуации) В плоскую полоску с сохранением размеров? Нужно это для дальнейшего переноса в вектор, для изготовления с помощью лазерной резки. Пробовала через Unwrap получается косо.

Активность: 0
На сайте c 30.03.2020
Сообщений: 4
Подскажи пожалуйста , как запечь текстуры , чтобы основные стены зданий были серого оттенка , а контуры черные , так как на скриншоте , я совсем еще зеленый в 3д максе .  Пробовал делать черными контуры через фаску на ребрах , но это долгий процесс когда у здания может быть 30-50 и более ребер . Перекопал кучу инфы с интернета , но ответа не нашел . Просьба подскажите как , или ссылку может кто-то даст. Ну очень надо...

На сайте c 24.02.2010
Сообщений: 1229
Петрозаводск

Друзья, раньше(в версии вирея 2.4) при сохранении пресета вирея он сохранял и настройки колоркоррекции в фреймбуфере, а теперь(в 3 версии) не сохраняет. Может где-то что-то включить надо?

На сайте c 08.04.2009
Сообщений: 180
Челябинск
Цитата Tiacora:
Подскажи пожалуйста , как запечь текстуры

нюансы с запечкой не знаю, но если просто материал сделать с затемнением углов или мест пересечений это материал VrayDirt в вирее. В настройках есть галка invert normal тогда затемнения будут на углах, по умолчанию в местах пересечений и внутренних углах.

На сайте c 27.02.2010
Сообщений: 3664
Херсон,Украина
Цитата Tiacora:
Подскажи пожалуйста , как запечь текстуры , чтобы основные стены зданий были серого оттенка , а контуры черные , так как на скриншоте , я совсем еще зеленый в 3д максе .  Пробовал делать черными контуры через фаску на ребрах , но это долгий процесс когда у здания может быть 30-50 и более ребер . Перекопал кучу инфы с интернета , но ответа не нашел . Просьба подскажите как , или ссылку может кто-то даст. Ну очень надо...

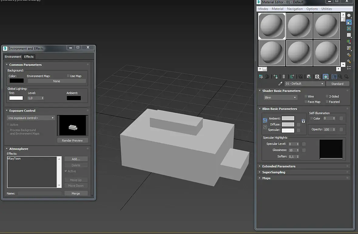
Это Вам в Rendering --> Environment and Effects

в закладке Environment, в свитке Atmosphere, Effects: Add... - и там из списка выбираете VrayToon. 

Это эффект такой. В данном случае Вам ничего запекать не надо. А всем объектам в сцене просто назначьте серый материал, без диффуза, т.е. без текстуры в диффузном канале.

Толщина линии обводки в том же списке эффектов регулируется.

Активность: 0
На сайте c 30.03.2020
Сообщений: 4
Цитата feles:
Это Вам в Rendering --> Environment and Effects

А можно подробнее для чайника , открыл в максе что смог , и завис ... не знаю что с этим делать .

Да , запекать мне обязательно , т.к потом нужна запеченная текстура .

Перед этим я объект перевел в эдитабл поле и накинул серый дефолтный материал .

На сайте c 27.02.2010
Сообщений: 3664
Херсон,Украина
Цитата Tiacora:

А можно подробнее для чайника , открыл в максе что смог , и завис ... не знаю что с этим делать .

Да , запекать мне обязательно , т.к потом нужна запеченная текстура .

1. Материал серый дефолтный необходим виреевский. У Вас стандартный сейчас там стоит.

2. В окне эффектов (правильно открыли и выбрали!) мышей выделяете эффект - внизу становится активным список его настроек, если проскроллить окно вниз. Там можно выбирать настройку обводки.

3. Чтобы эффект сработал - необходимо, чтобы Вирей был в рендере указан, а не дефолтный максовский.

4. Здесь нет текстуры - это классный эффект на готовом рендере.

Если Вам зачем-то нужна именно текстура и её зачем-то запекание - то этот метод с ВирейТуном можете вообще пропустить. Для Туна можно любой материал виреевский взять вообще. Просто на рендере к картинке добавится прикольная и чёткая обводка. Как-будто отрисованная вручную для мультика. Потому и эффект так называется.

Читают эту тему: