Новичкам! (3ds max)

Автор
Сообщение
На сайте c 01.01.2007
Сообщений: 219
Москва
Общая информация тут

http://3ddd.ru/modules/phpBB2/viewtopic.php?t=414  
На сайте c 16.08.2016
Сообщений: 14
Наткнулся на такую проблему накидываю на лоуполи модель модификатор opensubdiv и возникает вот такая деформация, никто не встречал подобное.

На сайте c 14.01.2019
Сообщений: 32

Цитата Mirfen:
mishgen1995, сами же всё описали. Двигаете вертексы, таскаете эджи - получаете форму. Фото у вас есть. Объект простой, плоский. В чём именно проблема-то?

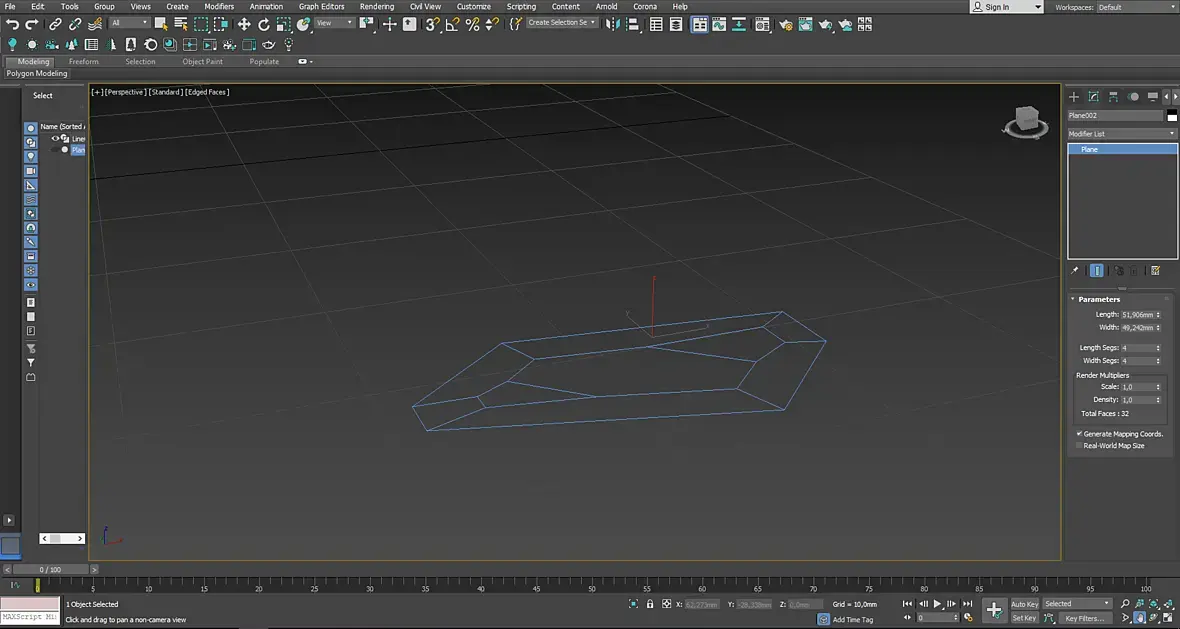
Да вроде бы все понятно, но полигоны получаются все как бы по отдельности, тяну грани, один полигон вытягивается, а другой из-за этого искревляется. На скрине видно, что он получается немного изогнутым.

А вручную все подгонять это наверное долго очень, может есть какой выход?

На сайте c 23.10.2012
Сообщений: 838
Курган

обводим форму сплайнами, конверт в поли, выдвигаем средний полигон вперед, по 3д привязкам двигаем соседние вершины, аттач, инсерт полигонам, инвертируем выделение, делит, шел, чамфер... готово

На сайте c 14.01.2019
Сообщений: 32
Цитата kolamba:

обводим форму сплайнами, конверт в поли, выдвигаем средний полигон вперед, по 3д привязкам двигаем соседние вершины, аттач, инсерт полигонам, инвертируем выделение, делит, шел, чамфер... готово

Огромное Вам спасибо! Более ли менее прояснилось, что я делал не так. Не могли бы вы поподробнее объяснить про 3d-привязки и все, что идет дальше) Желательно с указанием куда тыкать) 

Заранее благодарен!)

На сайте c 23.10.2012
Сообщений: 838
Курган
На сайте c 14.01.2019
Сообщений: 32

Проблема возникает на этапе выдвижения среднего полигона.

рисую форму одним сплайном, конвертирую в едит поли, и после этого пропадают все полигоны, остаются только точки. Что я делаю не так?

На сайте c 23.10.2012
Сообщений: 838
Курган
стоит обвести каждый кусок зеркала замкнутым сплайном, итого девять фигур конвертируем в поли
На сайте c 20.02.2017
Сообщений: 1467
Ижевск
mishgen1995, если не получается возиться со сплайнами - сделайте из плэйна. Он сразу замкнут.
На сайте c 14.01.2019
Сообщений: 32
Цитата kolamba:
стоит обвести каждый кусок зеркала замкнутым сплайном, итого девять фигур конвертируем в поли

Скажите, что я делаю не так? Как мне сделать все полигоны плоскими? Пробовал через Make Planar, но что-то это не то)

На сайте c 20.02.2017
Сообщений: 1467
Ижевск

mishgen1995, make planar тут не поможет - пока "плющите" один полигон - погнётся другой.

Уже на этапе создания модели нужно следить за тем, чтоб полигоны оставались плоскими. Используйте привязки, создавайте полигон "вытягиванием" ребра через шифт, используйте constraints, используйте слайс - эти инструменты позволят избежать "сгибов".

На сайте c 14.01.2019
Сообщений: 32
Цитата Mirfen:

mishgen1995, make planar тут не поможет - пока "плющите" один полигон - погнётся другой.

Уже на этапе создания модели нужно следить за тем, чтоб полигоны оставались плоскими. Используйте привязки, создавайте полигон "вытягиванием" ребра через шифт, используйте constraints, используйте слайс - эти инструменты позволят избежать "сгибов".

 Вы имеете ввиду привязки по точкам?

На сайте c 20.02.2017
Сообщений: 1467
Ижевск
mishgen1995, да. Но не только в привязках дело - выше я уже дал примеры инструментов, которыми можно пользоваться. Просто следите, чтоб полигоны оставались плоскими при создании модели.
На сайте c 14.01.2019
Сообщений: 32
Цитата Mirfen:
mishgen1995, да. Но не только в привязках дело - выше я уже дал примеры инструментов, которыми можно пользоваться. Просто следите, чтоб полигоны оставались плоскими при создании модели.

Следить чисто визуально, или есть какие-то индикаторы кривизны полигона?

На сайте c 20.02.2017
Сообщений: 1467
Ижевск

mishgen1995, визуально вряд ли, хотя можно попробовать. Про индикаторы кривизны не слышал. Проверяю следующим образом - просто удаляю группы сглаживания со всех полигонов. Тогда всё будет прекрасно видно.

Инструменты выше помогут - то же слайс всегда вам даст плоский результат. Constaints позволит двигать вертекс в одной плоскости. Чамфер вершины (из трёх рёбер) тоже даёт плоскость. Просто пробуйте.

На сайте c 23.08.2012
Сообщений: 290
Набережные Челны
Подскажите, пожалуйста, как можно лепной узор пустить по пути буквой П (на портал), чтобы углы мало мальски были друг на друга похожи? Я уже замучался и Симметри пробовал и ПатчДеформ, у меня похоже руки из одного места растут вот и не получается. Узор вот такой:

На сайте c 03.11.2006
Сообщений: 2
г. Ростов-на-Дону
Доброго времени суток друзья! При подготовке к архивации модели (делаю это с помощью скрипта Prepare Model 3DDD) с одного из объектов с примененным к нему материалом, не собираются текстуры. В готовой папке с архивом присутствуют все текстуры кроме текстур этого элемента. Пробовал стандартный максовский resurse collect? таже картина. Материал использовал из коллекции VMPPmax, начинаю нервничать, не пойму в чем причина, 20 раз перепроверил пути. Пути к материалам те же что и у остальных материалов из одной папки! HELP me please!
На сайте c 28.07.2015
Сообщений: 212

Подскажите, пожалуйста, возможно ли как-то избавится от рваных краёв (ступенек) у Corona light material, назначенного на один из фейсов?

На сайте c 23.09.2009
Сообщений: 7369
Киев
Цитата kidkoala604:
возможно ли как-то избавится от рваных краёв

Я обычно наваливаю Glow and Glare - выглядит норм. В вирее.

На сайте c 14.01.2019
Сообщений: 32
Цитата Mirfen:

mishgen1995, визуально вряд ли, хотя можно попробовать. Про индикаторы кривизны не слышал. Проверяю следующим образом - просто удаляю группы сглаживания со всех полигонов. Тогда всё будет прекрасно видно.

Инструменты выше помогут - то же слайс всегда вам даст плоский результат. Constaints позволит двигать вертекс в одной плоскости. Чамфер вершины (из трёх рёбер) тоже даёт плоскость. Просто пробуйте.

Спасибо, вроде получилось, хоть и не 1 в 1, но все же)

На сайте c 14.02.2019
Сообщений: 4
Wellington
Mirfen, вообще я тебе советую в бесперспективном виде переключится на вид Top и зажав на кнопке включения привязок потянуть вниз и выбрать 2,5 или 2D привязку. Так у тебя все сегменты построятся в одной плоскости, и не будет мороки с проверкой кривизны ;)
Читают эту тему: