Красный крест в окне слоёв!

Автор
Сообщение
На сайте c 28.04.2015
Сообщений: 3
Bestviz, не знаю что помогло (менял и кодировку UTF в настройках макса и фрэймворки обновлял\устанавливал и рег дописывал и много всего) но теперь всё работает, долго не отвечал, работал в течении 3 месяцев с разными файлами и проблем теперь нет.
На сайте c 12.06.2014
Сообщений: 75
Цитата Bestviz:
Цитата Anton1984:
Цитата Bestviz:
REGEDIT4[HKEY_LOCAL_MACHINE\SYSTEM\CurrentControlSet\Control\Nls\CodePage]"1251"="c_1251.nls""1252"="c_1251.nls"[HKEY_LOCAL_MACHINE\SOFTWARE\Microsoft\Windows NT\CurrentVersion\FontMapper]"ARIAL"=dword:000000cc[HKEY_LOCAL_MACHINE\SOFTWARE\Microsoft\Windows NT\CurrentVersion\FontSubstitutes]"MS Sans Serif,0"="MS Sans Serif,204""Tahoma,0"="Tahoma,204""Arial,0"="Arial,204""Courier,0"="Courier New,204""Courier,204"="Courier New,204""Times New Roman,0"="Times New Roman,204""Verdana,0"="Verdana,204"

Тоесть ты шрифты меняешь на те которые с кириллицей?

Да на 204

Не помогла на 2023, вин 10, на нескольких машинах пробовал. Добавление в реестр, перезагрузка, пару запусков было нормально, потом опять полез крест.  Поэтому просьба - можно код возвращающий как было? просто боюсь что эта замена может сказаться на других программах, а копию реестра не сделал, а как вернуть сам не знаю.

На сайте c 25.03.2010
Сообщений: 1
Убрал запятую из названия файла и все стало работать нормально
Активность: 0
На сайте c 13.12.2023
Сообщений: 1
Цитата ponchik8686:

Проблема с NET Framework. нужно проверить версию обновить, и вручную нужно активировать эту службу.

Была проблема, в системе стояла галочка напротив последней версии NET Framework 4.0...а для нормальной работы нужна была старая база тоже...3.5 кажется

Скачал полный Пак со всеми версиями, установил и вручную поставил галки. Кажись так

Здравствуйте. Помогите пожалуйста 

Галочки активировать напротив версии 3.5. А надо в выпадающем списке, ставить две галочки, напротив Windows Communication? Спасибо

На сайте c 19.10.2021
Сообщений: 4

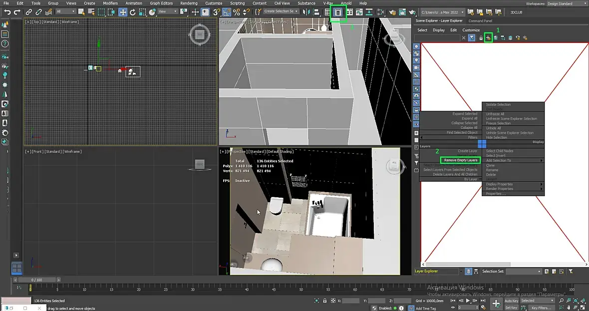
Наконец нашла, как решать данную проблему (у себя.. не факт, что у всех сработает, но устанавливать ничего не надо)

1. Выделяю ВСЕ объекты, и закинуть их в новый слой (название на латинице)

2. Правая кнопка мыши, удаление пустых слоёв (так как все слои пустые, кроме одного удаляются и слои на кириллице)  

3. Закрываем окно слоёв, снова открываем, всё работает)) остаётся только заново раскидать по слоям

P.S.Если знаете точно из-за какого объекта, можете только его в новый слой закинуть, а не все объекты, тогда по слоям раскидывать будет меньше)

P.P.S. лично у меня этот крест из-за названий слоёв.. если не проходит, можете попробовать ещё после этого переименовать сами объекты, если есть на кириллице

Читают эту тему: