Как удалить швы в модификаторе Unwrap UVW?

Автор
Сообщение
На сайте c 11.04.2019
Сообщений: 30
Использую модификатор Unwrap UVW, который сам накладывает швы. Как их можно удалить, чтобы самому их наложить. Применяю UVW Mapping Clear - не помогает. Применял сначала UVW Map - тоже не помогает. В чем может быть причина? Зависит от модели? Порядка действия? 3d max 2017
На сайте c 22.07.2016
Сообщений: 103
XXX

Урок же свежий в блогах висит, прям вот буквально пару недель назад выложили, там скейт на обложке, там вы найдёте ответы на ваши вопросы.

Зыhttps://3ddd.ru/blog/post/3ds_max_logotip_na_kolese_kak_sdelat_razviortku  

На сайте c 24.05.2009
Сообщений: 10881
likkeries, все хорошо, только еще таймкод укажите пожалуйста, а то могут же не найти ответ :)
На сайте c 11.04.2019
Сообщений: 30

Просто снять галочку Map Seams тоже не помогает. При развертке старые швы так же рисуются и развертывается только часть от нужного.

Кто то сталкивался с такой проблемой?

Модель сделана в SketchUp. В 3d max делаю только развертку. Может в этом все дело

grdesigner это в порядке вещей на этом сайте когда старожилы сайта троллят новичков?

На сайте c 11.10.2007
Сообщений: 1389
online
Цитата Frax220:
Кто то сталкивался с такой проблемой?

если не убирается никак - то там тупо разрыв модели - завелдите точки в том месте

На сайте c 22.07.2016
Сообщений: 103
XXX
Попробуйте для верности resetXform модели сделать и resetUVWs в свитках унврапы.
На сайте c 20.02.2017
Сообщений: 1467
Ижевск

Frax220, выделите все полигоны и жмите quick planar map - швы пропадут и можно будет нарезать заново.

Ну или да - на месте "непропадающего" шва попросту разрыв геометрии.

На сайте c 23.02.2010
Сообщений: 6368
Саракш
Цитата Mirfen:
Frax220, выделите все полигоны и жмите quick planar map - швы пропадут и можно будет нарезать заново.

Вроде 3drj верно определил диагноз . 

На сайте c 24.05.2009
Сообщений: 10881
Цитата Frax220:
grdesigner это в порядке вещей на этом сайте когда старожилы сайта троллят новичков?

К новичкам отношение хорошее, к наглецам нет.

Ютуб забит роликами про анврап. Даже тут по слову "развертка" и "unwrap" в сумме находит порядка 130 страниц. Безусловно тем гораздо меньше, но Вы хоть в одну зашли? Почитали? Предоставили информации что хоть где то искали? F1 на клавиатуре нажимали?

На сайте c 11.04.2019
Сообщений: 30
Цитата likkeries:
Попробуйте для верности resetXform модели сделать и resetUVWs в свитках унврапы.

Помогает частично. Швы объединяются, но их все равно много остается.

Цитата Mirfen:

Frax220, выделите все полигоны и жмите quick planar map - швы пропадут и можно будет нарезать заново.

Ну или да - на месте "непропадающего" шва попросту разрыв геометрии.

quick planar map работает. Швы не пропадают, но они по крайней мере объединяются. С этим можно работать. Но в некоторых местах мне надо использовать pet map. А он не корректно у меня работает. В моих швах рисует старые швы и в итоге у меня только часть от нужного развертывается.

Разрывов в модели нет

grdesigner мне кажется не вам решать какие вопросы можно задавать на форуме а какие нет. В этой теме вы лишний попрошу вас больше ничего не писать. Если у вас такое желание потренироваться в остроумии, я уверен на форуме есть соответствующие темы, если нет то предлагаю создать свою тему. Всего хорошего

На сайте c 24.05.2009
Сообщений: 10881
Frax220, сама тема в целом лишняя. А то, что Вам кажется, мне неинтересно.
На сайте c 11.04.2019
Сообщений: 30

Вот кстати сама модель. Может дело в полигонах. Но мне нужны именно такие полигоны. Я понимаю что если удалить все эти линии, то будет проще. Но для меня это не вариант

На сайте c 23.08.2011
Сообщений: 42
Краснодар
Цитата Frax220:

Вот кстати сама модель. Может дело в полигонах. Но мне нужны именно такие полигоны. Я понимаю что если удалить все эти линии, то будет проще. Но для меня это не вариант

Сделайте в Unfold 3D VS - 1 минуты будет делов

На сайте c 09.07.2013
Сообщений: 9
для начала исправь топологию, все точки должны быть сварены, а полигоны четырехугольные либо треугольные. Чтоб проверить нет ли дырок в геометрии выбери подобьект border(3 на клаве), а затем ктрл+А.
На сайте c 03.07.2016
Сообщений: 356
Цитата Terllok:
...а полигоны четырехугольные либо треугольные...

С какого перепуга?

Сколько вот здесь углов у центрального полигона?https://b.3ddd.ru/media/cache/sky_gallery_preview_mid_resize_ru/model_images/0000/0000/2380/2380705.5c7e99cee6552.jpeg 

На сайте c 16.03.2016
Сообщений: 2158
Москва
Цитата Frax220:
А он не корректно у меня работает.

Прекрасно он работает, просто вы не умеете. 

На сайте c 11.04.2019
Сообщений: 30
dontpiter эм...ну да я не умею. Поэтому задаю вопрос на форуме в надежде услышать ответы от людей которые умеют, а не от чудаков с заниженной самооценкой.
На сайте c 08.12.2009
Сообщений: 653
Воронеж
Цитата Frax220:
dontpiter эм...ну да я не умею. Поэтому задаю вопрос на форуме в надежде услышать ответы от людей которые умеют, а не от чудаков с заниженной самооценкой.

Выложил бы модельку уже давно))

На сайте c 11.04.2019
Сообщений: 30

lnnleon а что так можно было?)

Что то не подумал про это. Вот ссылка на файл

https://drive.google.com/open?id=1rRQ3QK_7JrOUUSfO63jsEFboJJ3P_pmH 

Моделька поделена на полигоны которые нужно оставить.

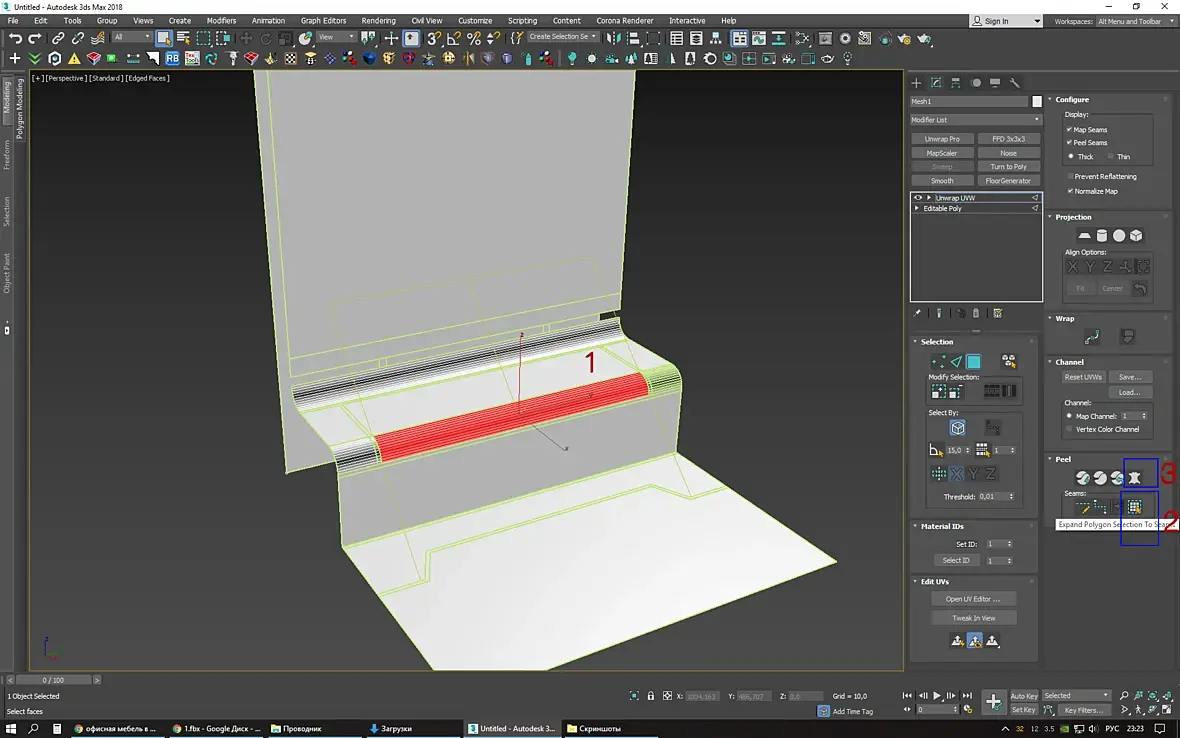
На сайте c 08.12.2009
Сообщений: 653
Воронеж

Сетка с длинными треугольниками не очень.

я делаю так:

1 выбираю полигон

2 нажимаю выбрать весь патч

и если форма отличная от плоской жму 

3 Pelt Map .....

тебе просто нужно посмотреть обучалок на ютубе на эту тему

https://www.youtube.com/watch?v=r6heBGWiVDA& ;list=LLiWFGeZ-R9iZVwaTgzm_SWA&index=55&t=0s

https://www.youtube.com/watch?v=781vshIqpE0& ;list=LLiWFGeZ-R9iZVwaTgzm_SWA&index=185&t=0s

и тд.

модель могу скинуть если надо.

Читают эту тему: