Как убрать собственные черные тени во вьюпорте?

Автор
Сообщение
На сайте c 21.01.2014
Сообщений: 52
Подскажите пожалуйста, возможно ли их убрать в максе2019?

На сайте c 27.07.2016
Сообщений: 1567
Красноярск

"Как убрать собственные черные тени во вьюпорте?" - отойдите от монитора smiley-lol.gif

p.s.  Можно Default Shading - поставить на Facets.. а лучше геометрию поправить у модели.

На сайте c 21.01.2014
Сообщений: 52
Все равно черноеsmiley-unknw.gif Врядли геометрия,потому что во всех проектах такая шляпа

На сайте c 24.05.2009
Сообщений: 10880
StunBreaker, 2 Default Lights. smiley-wink.gif
На сайте c 21.01.2014
Сообщений: 52
Все, получилось, не скажу какsmiley-crazy.gif
На сайте c 27.07.2016
Сообщений: 1567
Красноярск
Цитата and1989:
Все, получилось, не скажу как
да все и так знают.. там видно смус групы косячные.. я предлагал лишь как не видеть их ))
На сайте c 20.08.2018
Сообщений: 546
Цитата and1989:
Все, получилось, не скажу как

Дай угадаю, не default shading, а flat color.

На сайте c 21.01.2014
Сообщений: 52
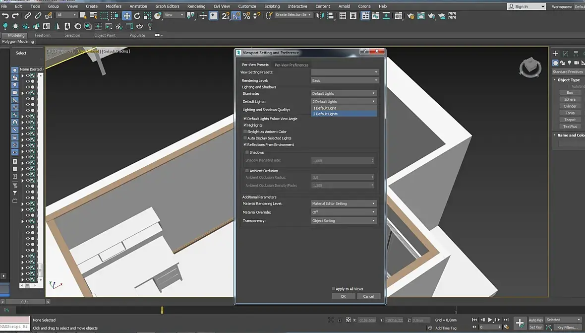
Ладно,пока добрый, показываю

На сайте c 29.04.2010
Сообщений: 1074
Тольятти /Самара/ Воронеж
Цитата and1989:
Ладно,пока добрый, показываю

вообще, если в сцене есть свет, то можно им во вьюпорте светить+Ipr 

На сайте c 13.02.2009
Сообщений: 161
г. Тольятти
подскажите, можно ли как-нибудь сделать чтобы в default шейдинде всегда было 2 лампы по умолчанию включены и не приходилось их каждый раз заново включать?
На сайте c 29.08.2013
Сообщений: 3
Цитата and1989:
Ладно,пока добрый, показываю

Спасибоооо !

На сайте c 13.07.2014
Сообщений: 2
Цитата and1989:
Ладно,пока добрый, показываю

Цитата and1989:
Ладно,пока добрый, показываю

СПАСИБО!!!!!!!!!!!!!!!!!!!!!!!!!!!!!!!

На сайте c 10.03.2014
Сообщений: 29
Цитата and1989:
Ладно,пока добрый, показываю

Цитата and1989:
Ладно,пока добрый, показываю

Спасибо!!!!

На сайте c 20.04.2010
Сообщений: 2886
UA
Цитата illusion21:
подскажите, можно ли как-нибудь сделать чтобы в default шейдинде всегда было 2 лампы по умолчанию включены и не приходилось их каждый раз заново включать?

править файл maxstart

Активность: 0
На сайте c 31.10.2017
Сообщений: 3
Цитата and1989:
Ладно,пока добрый, показываю

Благодарю!

На сайте c 27.04.2017
Сообщений: 1
Пермь

В 3d max 2023 года, изменить тени можно в вкладке Views - Active Viewport Settings

Можно выбрать Preset Standart или настроить в ручную.
галочку Shadows отключить и Default Lights: 1 Defaul

t Light, можно ещё поиграться с Quality.

На сайте c 24.11.2015
Сообщений: 1
Новосибирск
Цитата i3gnanNik:

В 3d max 2023 года, изменить тени можно в вкладке Views - Active Viewport Settings

Можно выбрать Preset Standart или настроить в ручную.
галочку Shadows отключить и Default Lights: 1 Defaul

t Light, можно ещё поиграться с Quality.

спасибо огромное! 

На сайте c 28.07.2020
Сообщений: 2
Цитата and1989:
Ладно,пока добрый, показываю

Спасибо

Читают эту тему: