Блендер

Автор
Сообщение
На сайте c 01.04.2019
Сообщений: 29
г. Санкт-Петербург
Всем привет. Видимо я тут один создаю темы) Вопрос по симуляции жидкости, столкнулся с проблемой. Выставив Domain и основной источник жидкости, начал симуляцию. при типа кэша в domain установил replay, то domain прячется, но при кэш modular , domain не как хочется пропадать. Как исправить?
На сайте c 28.01.2020
Сообщений: 330
Мне нужно создать вот такое зеркало : вопрос как смоделировать канавки под 45 градусов ( про материал не спрашиваю ). Заранее благодарен.

На сайте c 19.10.2017
Сообщений: 683
В далекой далекой Галактике
Цитата Sm1l7:
Всем привет. Видимо я тут один создаю темы) Вопрос по симуляции жидкости, столкнулся с проблемой. Выставив Domain и основной источник жидкости, начал симуляцию. при типа кэша в domain установил replay, то domain прячется, но при кэш modular , domain не как хочется пропадать. Как исправить?

лучше всего по этой теме писать разрабам имхо

На сайте c 25.02.2009
Сообщений: 2748
Липецк

Сабдивайдить квадрат нужное количество раз.

Сделать I  -> I
Поднять по Z

Потом обрезать лишнее (булин например)

Вариант 2. сделать одну плитку. Размножить и так же удалить лишнее.

Бевел на грани по необходимости

На сайте c 28.01.2020
Сообщений: 330
Цитата Kaiwas:

Сабдивайдить квадрат нужное количество раз.

Сделать I  -> I
Поднять по Z

Потом обрезать лишнее (булин например)

Вариант 2. сделать одну плитку. Размножить и так же удалить лишнее.

Бевел на грани по необходимости

Если это ответ на мой вопрос , то мне самое главное понять как это всё сделать под 45 градусов 

На сайте c 25.02.2009
Сообщений: 2748
Липецк
Цитата владд:
как это всё сделать под 45 градусов

сделать больше чем надо и повернуть?

На сайте c 16.10.2006
Сообщений: 1813
Цитата владд:
под 45 градусов 

потом вертикальные и горихонтальные просо удалить

вроде как то поще можно-не помню просто

На сайте c 28.01.2020
Сообщений: 330

D-d_Man,  вроде как то поще можно-не помню просто

Да интересная колонка "face" , но там тоже окончательного решения нет .

Kaiwas, сделать больше чем надо и повернуть?  

Я имею в виду то , как канавки расположены - наискосок ( несколько, для понимания,  выделил красными линиями )

На сайте c 16.10.2006
Сообщений: 1813
Цитата владд:
окончательного решения нет

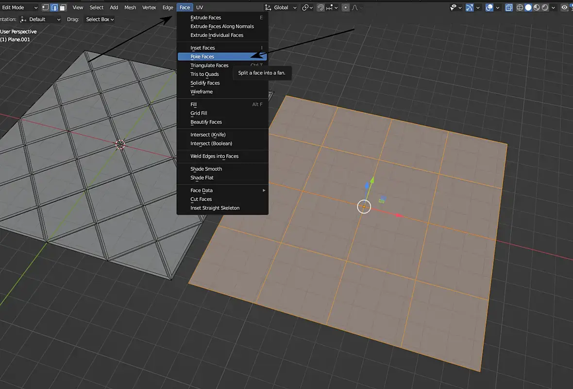
я ж тебе даже показал какую кнопку в face нажать -всё ж работает, но квадратные фейсы должны быть - чтобы было чему той кнопке работать, у меня на скрине слева уже готовый объект сделаный этой кнопкой

На сайте c 28.01.2020
Сообщений: 330
D-d_Man,  Я , конечно , очень благодарен тебе , но у меня, увы, после кнопки " poke faces" вот что получилось : а что делать дальше я не знаю . Пытался удалять ненужные ребрк - фигня получается , 

Активность: 0
На сайте c 15.07.2022
Сообщений: 1

Друзья привет,
помогите пожалуйста разобраться. Или готов оплатить час вашей консультации.

Не разбираюсь в 3D (((

Купил модель в FBX, импортирую ее в Blender, а она выглядит невзрачно (без освещения, теней, отражений), также стекла непрозрачные.
Задача сделать в результате экспорт в GLTF и использовать в web.

Модель должна выглядеть так:



А у меня выглядит так:

На сайте c 16.10.2006
Сообщений: 1813

Цитата владд:
а что делать дальше я не знаю

всё правильно дальше режим редактирования/рёбра выбираешь первое ребро в вертикали или горизонтали , потом Ctrl  и последнее ребро в линии - чтобы выделился весь луп, потом нажимаешь"Х" и строку - Dissolve edges, готово, и так с остальными лупами. Писать дольше чем делать., в итоге останутся только диагонали.

Цитата x65535:
Модель должна выглядеть так:

Нельзя браться за работу если не знаете как делать - если нравоучениями заниматься, но если вы этого не делали то нахрпапом не получится, для начала здесь я не вижу источников освещения - fbx их не поддерживает( насколько я знаю), скорее всего вы купили сцену подготовленную для Vray или Corona - и импортировали в блендер, теперь вам надо настраивать все материалы( большую часть точно) и выставлять источники освещения, подбирать типы светильников - вижу там ies  светильники и настроить рендер а самом блендере. А уж что там поддерживает GLTF я не знаю, и как вы это собираетесь использовать в веб я тоже не представляю, могу только представить визуализацию в сферическую панораму. 

На сайте c 25.02.2009
Сообщений: 2748
Липецк
Цитата владд:
Я , конечно , очень благодарен тебе , но у меня, увы, после кнопки " poke faces" вот что получилось : а что делать дальше я не знаю . Пытался удалять ненужные ребрк - фигня получается ,

ну не выходит с пок фейсез (тож не пробовал) - делать как я предлагал.

Тут видиво

На сайте c 16.10.2006
Сообщений: 1813
На сайте c 28.01.2020
Сообщений: 330

Kaiwas Спасибо большое за видео, очень тронут вниманием. Весьма оригинальный способ.

На сайте c 25.02.2009
Сообщений: 2748
Липецк
Цитата владд:
Спасибо большое за видео, очень тронут вниманием. Весьма оригинальный способ.

можно ещё одну ячейку создать из плоскости и потом два аррея накинуть для размножения.  применить и удалить дубли вершин.
Вот. т.е. три способа выходит. Какой из них быстрее и удобнее - каждый решает сам )

На сайте c 28.01.2020
Сообщений: 330

D-d_Man,    Благодарю за видео . Теперь я увидел свою ошибку . После выделения рёбер надо было не удалять их через Х , а применить dissolve edges . Спасибо большое за потраченное время и реальную помощь .

 

Обращаюсь с очередным вопросом , решение которого мне не подвластно , увы... Как сделать так , чтобы внутренняя стенка вазы никак не выделялась и стало быть осталась не затронутой воздействию материала ? Спасибо.

На сайте c 25.02.2009
Сообщений: 2748
Липецк
Цитата владд:
стало быть осталась не затронутой воздействию материала

накинуть ещё материал. или к исходному на бэкфейсы сделать своё отображение (если нет толщины у вазы)

На сайте c 28.01.2020
Сообщений: 330
Цитата Kaiwas:
Цитата владд:
стало быть осталась не затронутой воздействию материала

накинуть ещё материал. или к исходному на бэкфейсы сделать своё отображение (если нет толщины у вазы)

Толщина у вазы есть , а насчёт накинуть ещё материал ,для этого надо выделить внутреннюю поверхность . А выделение происходит насквозь , т.е. выделяются одновременно обе стороны .

На сайте c 25.02.2009
Сообщений: 2748
Липецк
Цитата владд:
А выделение происходит насквозь , т.е. выделяются одновременно обе стороны

Нужно познать выделение со всякими alt / shift / ctrl.

На гифке пример выделения с зажатым Альт

Возле какого края кликается - в ту сторону и идёт выделение.  Если область замкнутая то будет луп. Если нет - то просто полосочка.

Работает так же alt -> alt+shift для суммирования выделений.

Читают эту тему: