Блендер

Автор
Сообщение
На сайте c 15.06.2020
Сообщений: 308


хамство.

Дата выдачи:
06.08.2024 17:58:08


Пожизненный бан

В Blender очень удобная навигация.

особенно я кайфую от привязки xD 

На сайте c 18.04.2020
Сообщений: 396
Цитата stakatch:
Думаю, есть ли смысл его выкладывать

Мне кажется для портфолио пойдет, если окружение доделать. Часто из геймдева требуют ссылки на игровые модели.
На сайте c 20.11.2019
Сообщений: 46
Цитата ruby_en:
Цитата stakatch:
Думаю, есть ли смысл его выкладывать

Мне кажется для портфолио пойдет, если окружение доделать. Часто из геймдева требуют ссылки на игровые модели.

я вообще не шарю в геймдеве, но думаю она слишком хайполи для игр и я  развертки не далал. Разве что для артов каких то 

На сайте c 25.02.2009
Сообщений: 2762
Липецк
Цитата stakatch:
Думаю, есть ли смысл его выкладывать

всегда есть. Правда вряд ли тут )

А так на CGtraвer и Турбик вполне можно. Всё что у годно )

Лучше выставить и не продать ни разу, чем не выставить вовсе.

На сайте c 11.02.2018
Сообщений: 2046
Сальск
Цитата stakatch:

Думаю, есть ли смысл его выкладывать

ИМХО, риг повысит шансы на продажу. Контрол для пушки типа контрола глаз у персонажа - т.е. двигаем точку прицела, а башня и пушка поворачиваются. Ходовая часть - адекватное синхронное вращение колёс и гусениц, в идеале привязанное к скорости движения мастер-контрола. 

Хотя если сильно хайполи, то перед ригом придётся ретопить.

А так в любом случае Kaiwas правильно сказал:

Цитата Kaiwas:

Лучше выставить и не продать ни разу, чем не выставить вовсе.

На сайте c 20.11.2019
Сообщений: 46
Спасибо за ответы-советы) а если процедурные карты блендера запечь, это норм будет (для других 3д пакетов)? просто я не использовал никаких картинок-текстур
На сайте c 11.02.2018
Сообщений: 2046
Сальск
Цитата stakatch:
Спасибо за ответы-советы) а если процедурные карты блендера запечь, это норм будет (для других 3д пакетов)? просто я не использовал никаких картинок-текстур

Конечно, запеките их в текстуры, сделайте ПБР-набор (диффуз, спекуляр, рафнес, бамп, рефлекшн, металлнес) - и моделька в формате ФБХ с этим набором карт подойдёт любому 3Д пакету. 

На сайте c 18.04.2020
Сообщений: 396
Цитата stakatch:
а если процедурные карты блендера запечь, это норм будет (для других 3д пакетов)?

Да, просто будут карты color,roughness,normal итд. Можешь даже в юнити этот танк вставить.
На сайте c 05.04.2016
Сообщений: 422

Цитата Стрелец:
В Blender очень удобная навигация.

Да, но только с этой опцией:

Цитата Стрелец:
особенно я кайфую от привязки xD

В режиме редактирования?

На сайте c 24.12.2010
Сообщений: 896
Туркменистан

Может галочку нажать?

На сайте c 25.02.2009
Сообщений: 2762
Липецк

Может вынести стиралку на отдельный слой с шадоукатчером и его в композе анимировать степень видимости?

А у одиночного рендера тоже тени остаются? Может бвх не обновляется каждый кадр

На сайте c 25.02.2009
Сообщений: 2762
Липецк
Потыкать анимироние лайтппаф может быть?
На сайте c 24.12.2010
Сообщений: 896
Туркменистан

Всё нормально работает

На сайте c 25.02.2009
Сообщений: 2762
Липецк

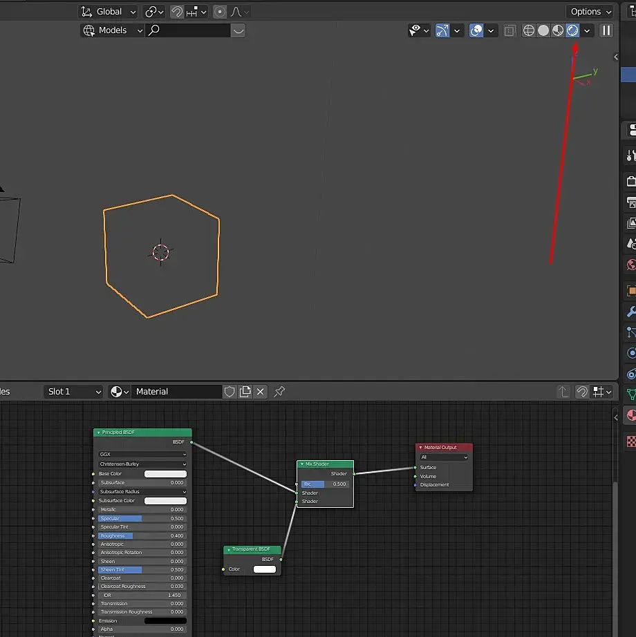
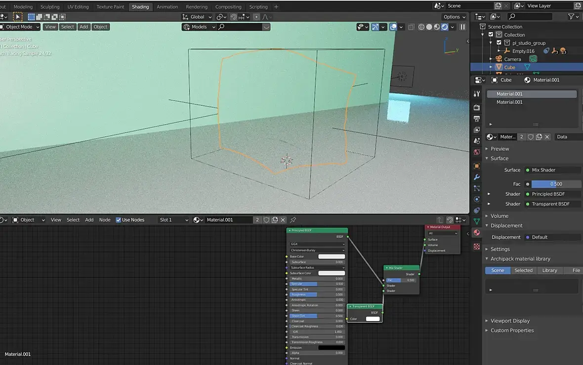
Кстати да. Поменять местами входы в миксшейдер.

Чтоб транспарент был в нижний

На сайте c 24.12.2010
Сообщений: 896
Туркменистан

Хммм

На сайте c 25.02.2009
Сообщений: 2762
Липецк

На пересечениях просто суммируется чтото

Предположу чтотвсёже надо в отдельный слой и его уже исчезать

На сайте c 16.09.2009
Сообщений: 448
Цитата Хайполи:
Все тени почему-то остаются видимыми

https://ibb.co/DVyhtCg 

На сайте c 24.12.2010
Сообщений: 896
Туркменистан
Цитата МюФ:
Цитата Хайполи:
Все тени почему-то остаются видимыми

https://ibb.co/DVyhtCg  

Ооо точно 

На сайте c 19.10.2017
Сообщений: 683
В далекой далекой Галактике
Цитата МюФ:
Цитата Хайполи: Все тени почему-то остаются видимымиhttps://ibb.co/DVyhtCg  

как всегда вопрос в отскоках

еще вариант анимировать не н-цать материалов

а сделать картинку с обьектом и без 

и уже анимировать fade через opacity

На сайте c 27.04.2016
Сообщений: 2234

а бывает у кого нить такая штука, что при запуске блен съедает всю память и вешается? На всех версиях такое бывает с периодичностью 1 раз в неделю примерно. Даже при пустой дефолтной сцене такое бывает

Читают эту тему: