WIP Vichi33

Автор
Сообщение
На сайте c 23.03.2014
Сообщений: 9

Всем привет...я вот мучаю корону..и получается такое...вообще не годится...не понимаю как у всех реалистично выглядит, читаю, у меня все так же...а результат(((((

На сайте c 26.08.2010
Сообщений: 970
Санкт-Петербург

Vichi33, вы точно используете Coron'у? :)

В вашей сцене много проблем. Но прежде всего свет. Абстрагируйтесь от материалов. Включите MtlOverride и отренедерите  сцену в сермате. 

Какие источники света вы используете? Используете ли вы IES, CoronaSky и CoronaSun, может быть HDR.  Сейчас у вас совсем нет теней - что само по себе подозрительно. Скорее всего вам нужно мучить не корону, а Youtube и google в поисках уроков по настройке освещения и материалов. 

На сайте c 14.06.2012
Сообщений: 16850
Москва

Там походу ИС огромный посередине, вот и выглядит неправильно.

Пазлы))) ха-ха-ха, класс)

На сайте c 23.03.2009
Сообщений: 1080
Цитата Zava:
Vichi33, вы точно используете Coron'у?

Более того, аж 1.3ю. Ламповую. С пазлами))))

На сайте c 23.03.2014
Сообщений: 9

Цитата Zava:

Vichi33, вы точно используете Coron'у? :)

В вашей сцене много проблем. Но прежде всего свет. Абстрагируйтесь от материалов. Включите MtlOverride и отренедерите  сцену в сермате. 

Какие источники света вы используете? Используете ли вы IES, CoronaSky и CoronaSun, может быть HDR.  Сейчас у вас совсем нет теней - что само по себе подозрительно. Скорее всего вам нужно мучить не корону, а Youtube и google в поисках уроков по настройке освещения и материалов. 

Из источников стоит HDR, Сorona sun и Оmni, без последнего сцена была совсем темная. Еще есть светящиеся материалы на потолке.  Не понимаю ваше предложение,цитата: "Включите MtlOverride и отренедерите  сцену в сермате". Видимо не продвинута совсем еще. Я так с ютуба и настраивала...на окне стоит портал...Буду рада помощи и совету(

Цитата Yehat:

Там походу ИС огромный посередине, вот и выглядит неправильно.

Пазлы))) ха-ха-ха, класс)

Да,там источник света посередине...

Цитата Zava:

Vichi33, вы точно используете Coron'у? :)

В вашей сцене много проблем. Но прежде всего свет. Абстрагируйтесь от материалов. Включите MtlOverride и отренедерите  сцену в сермате. 

Какие источники света вы используете? Используете ли вы IES, CoronaSky и CoronaSun, может быть HDR.  Сейчас у вас совсем нет теней - что само по себе подозрительно. Скорее всего вам нужно мучить не корону, а Youtube и google в поисках уроков по настройке освещения и материалов. 

Ммммм...кажется поняла про MtlOverride...сделаю-выложу...

На сайте c 26.08.2010
Сообщений: 970
Санкт-Петербург
Цитата Vichi33:
Из источников стоит HDR, Сorona sun и Оmni

Для начала уберите HDR. Это очень хороший инструмент, но требует понимания того что вы делаете. Оставьте CoronaSun и в его настройка нажмите кнопочку AddCoronaSky environment. Согласитесь с заменой HDR на CoronaSky - так вам будет проще понимать что происходит и контролировать окружающий свет одним источником света - солнцем.

Удалите омни! Он убивает вам всю сцену.

Если необходимо установите в люстру CoronaLight в виде сфер размером с лампочки в нужных местах, сделайте их Instance'ом, что бы легче было менять их настройки всем разом.

И попробуйте отрендерить. Если картинка темная (или наоборот пересвеченная) - обратите внимание на вкладку Posts во фреймбуфере короны. Первым же пунктом там идет Exposure (EV) - покрутите его значения. Обычно диапозон -2 +2 достаточен. Скорее всего после этого часть вопросов отпадет но наверняка появятся новые =)

На сайте c 23.03.2014
Сообщений: 9
Цитата Zava:
Цитата Vichi33:
Из источников стоит HDR, Сorona sun и Оmni

Для начала уберите HDR. Это очень хороший инструмент, но требует понимания того что вы делаете. Оставьте CoronaSun и в его настройка нажмите кнопочку AddCoronaSky environment. Согласитесь с заменой HDR на CoronaSky - так вам будет проще понимать что происходит и контролировать окружающий свет одним источником света - солнцем.

Удалите омни! Он убивает вам всю сцену.

Если необходимо установите в люстру CoronaLight в виде сфер размером с лампочки в нужных местах, сделайте их Instance'ом, что бы легче было менять их настройки всем разом.

И попробуйте отрендерить. Если картинка темная (или наоборот пересвеченная) - обратите внимание на вкладку Posts во фреймбуфере короны. Первым же пунктом там идет Exposure (EV) - покрутите его значения. Обычно диапозон -2 +2 достаточен. Скорее всего после этого часть вопросов отпадет но наверняка появятся новые =)

По вашим советам получилось так

На сайте c 04.06.2010
Сообщений: 3950
Цитата Vichi33:
По вашим советам получилось так

Нормально вышло, Exposure понижайте. Хайлаты погасите, дырки в полу уберите.

На сайте c 26.08.2010
Сообщений: 970
Санкт-Петербург

Vichi33, Ну вот смотрите, это уже кое-какой прогресс:

1) Появился свет из окна

2) Появились тени и вообще световой контраст.

К сожалению мне не очень ясно какие настройки у вас на сермате, что бы оценить масштаб пересвета. Выгялдит слишком белым. Возможно сермат слишком светлый, я обычно ставлю яркость в районе 96 (при гамме 2.2 довольно нейтрально серый выходит). Если же вы пляшете почти от белого (так в принципе тоже можно), то пересвет не такой страшный. Но он все равно есть. Попробуйте две вещи. Снизьте экспозицию немного, что бы тени стали глубже. И в тоже самое время ознакомтесь со второй важной настройкой в VFB - Highlight Compress. Она позволяет устранить пересвет. Надо понимать, что побольшому счету это фейк. Но он необходим, что бы получать сбалансированную экспозицию. Не всегда возможно на честной фотографии показать и детали в свету и детали в тенях. С помощью этой штучки - можно. Имейте ввиду, что она слегка "подъест" контраст, поэтому сразу в пару к ней используйте, собственно коррекцию контраста - это в принципе полезно для гаммы 2.2

Постарайтесь добиться синеватого отсвета от окна. А светильникам в помещении дать желтоватый оттенок.

На сайте c 01.06.2010
Сообщений: 983
Тольятти

Исключите окна из mtl override, там надо нажать на плюсик и выбрать те объекты, которые не будут подчиняться оверрайду. А то у вас видно, что часть према, закрытая окном, серая, и не участвует в распределении света из окна. Солнцу добавить размера (size) и уменьшите яркость, тени будут помягче и не будет таких Пересветов. Не бойтесь низких значений multiplier солнца, иногда и 0,005 бывает актуальным. 

Про хдр карту не соглашусь. Если нет опыта и понимания, то ей проще рулить, чем сан + скай, т.к. хдр настраивается в основном 1 параметром(гамма, при условии карты vrayhdri) и не забывать про режим spherical в настройках карты в матэдиторе. В случае сан+Скай надо настраивать и солнце, и небо. Новичку может быть трудно добиться правильного баланса белого и взаимоотношения холодного синего неба и тёплого солнца. 

А вообще, для начала, можно поюзать стандартный короновский свет. В настройках короны ставится галочка на использование короновского света, а не значений из вкладки environment. 

Остальные им пока лучше выключить совсем. Настроить дневное освещение и уже потом, при необходимости, добавлять внутренние светильники. Но не надо включать сразу все. 

На сайте c 26.08.2010
Сообщений: 970
Санкт-Петербург
Цитата Truan:
Если нет опыта и понимания, то ей проще рулить, чем сан + скай, т.к. хдр настраивается в основном 1 параметром(гамма, при условии карты vrayhdri) и не забывать про режим spherical в настройках карты в матэдиторе.

Не согласен. Во-первых HDR бывают очень разные. И можно попасть на не удачную и долго не понимать что не так. Рулить надо в 99% случаев не только гаммой, которая будет влиять на контраст и жесткость теней, но еще и подкручивать Output Amount и/или RGB Level, В некоторых случай HDR слишком насыщена и без ColorCorrecta вы будете получать сильные отражения неба. Если HDR не в режиме Dome, то скорее всего получите зеленый потолок от травы :) Если же пытаться упрощать задачу и регулировать освещенность не через Output Amount, а через экспозицию, то скорее всего сломаете все настройки IES-лайтов, если до этого они были хоть сколько-то физ. корректные и придется их делать на глаз. На мой взгляд с HDR освещение более живое, но утверждать что с ним проще, новичку, я бы не стал. С ним проще потом, когда вы уже выбрали для себя с пяток HDR с которыми работаете, и хорошо понимаете что в них подкручивать - тогда да.

На сайте c 01.06.2010
Сообщений: 983
Тольятти

Но хдр можно скачать штук 10 и подбирать. Зелёного потолка никогда не было, тем более есть хдр только с изображением неба. Лайты иес обычно настраиваются после основного освещения, поэтому переделывать их не придется, тем более в свежих версиях короны можно регулировать свет прямо во фреймбуфере. 

В любом случае, этим придется пользоваться. Уроков по освещению в Ютубе больше чем необходимо новичку. 

На сайте c 14.06.2012
Сообщений: 16850
Москва
В реальности, если за окном газон, потолок будет всё-таки зелёный.
На сайте c 26.08.2010
Сообщений: 970
Санкт-Петербург

Truan, вы все правильно говорите (и ваши работы не вызывают сомнений в вашей компетенции), но на мой взгляд, человека надо учить поэтапно. И связка Sky+Sun стоит раньше чем HDR - у которого, как я писал выше, есть свои нюансы в работе. Настройка лайтов и IES отдельная тема. Я, например, предпочитаю ставить мощность светильников в люменах, именно те значения которые заявлены производителем (или если не найти точных, то ищу похожие аналоги). При этом свет от CoronaSky/Sun обычно (но не всегда) годится по умолчанию. Таким образом фотографические настройки экспозиции будут давать более честный и предсказуемый, для человека знакомого с фотографией, результат. Если же плясать от HDR - будет больше допущений. Потому что его сложнее объективно измерить. Только на глаз. Для человека с опытом - это на автомате.

Мне кажется, что сейчас для Vichi33 проще обойтись более предсказуемыми инструментами, нежели сидеть подбирать HDR и под каждый искать свои настройки, - всему свое время. Картинка вон уже хорошеет, глядишь, дойдем до установки HDR чуть попозже :)

Цитата Yehat:
В реальности, если за окном газон, потолок будет всё-таки зелёный.

Только не в квартире на 25 этаже :) Тут на форуме уже поднималась тема - что неплохо бы HDR'ки с высоты птичьего полета заиметь, как раз для таких случаев.

На сайте c 23.03.2014
Сообщений: 9
Цитата Zava:
Цитата Truan:
Если нет опыта и понимания, то ей проще рулить, чем сан + скай, т.к. хдр настраивается в основном 1 параметром(гамма, при условии карты vrayhdri) и не забывать про режим spherical в настройках карты в матэдиторе.

Не согласен. Во-первых HDR бывают очень разные. И можно попасть на не удачную и долго не понимать что не так. Рулить надо в 99% случаев не только гаммой, которая будет влиять на контраст и жесткость теней, но еще и подкручивать Output Amount и/или RGB Level, В некоторых случай HDR слишком насыщена и без ColorCorrecta вы будете получать сильные отражения неба. Если HDR не в режиме Dome, то скорее всего получите зеленый потолок от травы :) Если же пытаться упрощать задачу и регулировать освещенность не через Output Amount, а через экспозицию, то скорее всего сломаете все настройки IES-лайтов, если до этого они были хоть сколько-то физ. корректные и придется их делать на глаз. На мой взгляд с HDR освещение более живое, но утверждать что с ним проще, новичку, я бы не стал. С ним проще потом, когда вы уже выбрали для себя с пяток HDR с которыми работаете, и хорошо понимаете что в них подкручивать - тогда да.

Погасила лампочки в люстре, не могу в интернете найти настройки VFB...такие нормальны?

На сайте c 26.08.2010
Сообщений: 970
Санкт-Петербург

Цитата Vichi33:
Погасила лампочки в люстре, не могу в интернете найти настройки VFB...такие нормальны?

Признаться, работая в короне завтрашнего дня, я немного отвык от того какой она была когда-то давно =) 

Откройте свиточек Expusure and Color mapping, скорее всего нужные настройки там.

И еще вы похоже убили паркет. Верните его. Просто что бы не было щелей подложите под него плиту.

Без верхнего света, сейчас лучше. Если захотите его вернуть - нужно будет делать более вечернюю картинку - опускать солнце и может быть понижать яркость.

Кстати, у вас, как я понимаю бесплатная альфа? Она существенно устарела. Не хотите попробовать хотя бы триал на 45 дней более свежей версии, а там глядишь решитесь или купить или "не купить" ;)

На сайте c 23.03.2014
Сообщений: 9
Цитата Zava:
Цитата Vichi33:
Погасила лампочки в люстре, не могу в интернете найти настройки VFB...такие нормальны?

Признаться, работая в короне завтрашнего дня, я немного отвык от того какой она была когда-то давно =) 

Откройте свиточек Expusure and Color mapping, скорее всего нужные настройки там.

И еще вы похоже убили паркет. Верните его. Просто что бы не было щелей подложите под него плиту.

Без верхнего света, сейчас лучше. Если захотите его вернуть - нужно будет делать более вечернюю картинку - опускать солнце и может быть понижать яркость.

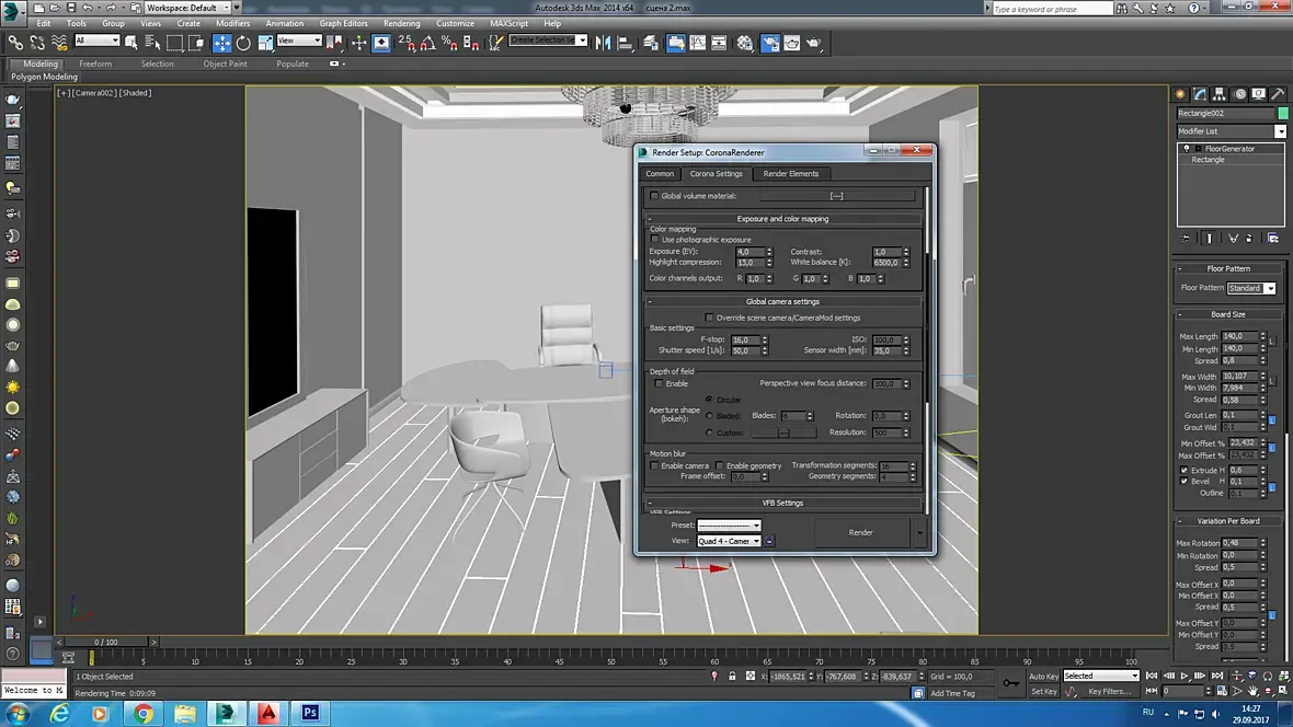
Спасибо,что помогаете)) Там так:

На сайте c 01.06.2010
Сообщений: 983
Тольятти
Не надо вам там ничего трогать. Всё что нужно - настройка exposure в фреймбуфере. И установите хотя бы 1.5. 1.3 сильно устарела как в плане настроек фреймбуфере, так и материалов.
На сайте c 26.08.2010
Сообщений: 970
Санкт-Петербург

Это похоже альфа. и тут нет настроек во фреймбуфере, только из RenderSetup. smiley-crazy.gif

Учитывая, что стоит Exposure 4, и при этом на полу есть пересвет от солнца - я бы понизил где-то до 2х (но это не точно, это подбирать надо). И уже потом начинал бы двигать Highlight Compression, если выжженое пятно от солнца остается.

На сайте c 23.03.2014
Сообщений: 9
Цитата Zava:

Это похоже альфа. и тут нет настроек во фреймбуфере, только из RenderSetup. smiley-crazy.gif

Учитывая, что стоит Exposure 4, и при этом на полу есть пересвет от солнца - я бы понизил где-то до 2х (но это не точно, это подбирать надо). И уже потом начинал бы двигать Highlight Compression, если выжженое пятно от солнца остается.

Солнце стоит на 0,05 ...попробую покрутить Highlight Compression

Читают эту тему: