На сайте c 19.04.2018
Сообщений: 92
Санкт Петербург
Всем доброго времени суток! Спасибо что заглянули)
Итак, задача поставленная самому себе в подготовке полного пакета документации (в моем случае это раздел АИ, к расчетам строительной части не лезу, так как не умею...) и набор интерьерных и экстерьерных рендеров. Начну с того что у меня было изначально, это набросок архитектурного проекта и несколько рендеров на фоне леса.
Это изначальное... первое же обращение к знакомым архитекторам показало кучу недочетов, и прищлось попросить человека с переделом архитектуры. На данный момент, так как работа ведется за печеньку исправления не закончены, есть несколько моментов: количество ступеней на второй этаж изменено, так как высота не соответствовала стандартам, из-за этого в центре первого этажа возник некий подиум, и еще некоторые вещи, которые без чертежей на руках не дают мне заняться интерьером... пришлось делать пока наружку
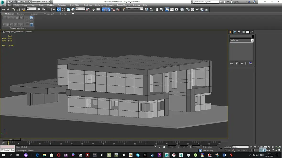
Вот так получился черновой вариант коробки
Так как я по возможности прохожу все вебинары по интерьеру и экстерьеру, которые бесплатные и могу посмотреть в записи) интернет не тянет прямой эфир к сожалению... по ходу использую какие-то части из своего проекта применительно к вебинарам.
это то на чем я пока остановился, хотя изначально выглядело по другому)
На сайте c 19.04.2018
Сообщений: 92
Санкт Петербург
Цитата fly-69:
Двери в спальню 5 и 8 - никогда не устанавливайте двери вплотную к стене. Как вы заведете плинтус и наличник?
да, верно, но на данный момент это проект спертый из интернета и за его качество я ответственности не несу) я его показал, чтобы отобразить с чем мне пришлось работать)
на большом расстоянии не сильно заметно вроде, но я решил камни убрать
вот скрин самого материала, дисплейсмент делал через цветокоррекцию и она почти справилась... но нужно бы замазать блики в фш, но я им не владею и оставил на потом
При настроенном освещении и на переднем плане будет видно , что это текстура
этой текстурой нельзя дисплейсить лажа будет
либо искать на торентах что типа арровэй и тп, либо пытаться тащить из диффуза нормалку из нормалки высоту в сабстансе, или крейзи бампе и тп, лучше в сабстансе, ао и вот это вот все в 16 бит
На сайте c 19.04.2018
Сообщений: 92
Санкт Петербург
Цитата larrs:
Цитата Armenbl4:
может у меня не полный вариант? у себя гальки от короны не нашел...
галька как бы то же камень, если это не Найт конечно))))
стоп, у меня нет отдельных камней, на которые нужно накидывать маты, у меня плейн под дисплейсментом... а среди 12 штук короновских текстур камня что у меня есть ничего похожего...
На сайте c 26.05.2015
Сообщений: 95
Россия, Магнитогорск
Цитата Armenbl4:
Цитата fly-69:
При настроенном освещении и на переднем плане будет видно , что это текстура(( . На сайте есть очень много качественных моделей гальки.
да, видел... но хотелось бы сделать самому) если кто может подсказать как, я только рад)
Текстуры гальки можно с той же самой фотографии срезать, и в удобном для вас редакторе из фрагментов собрать под развёртку. Нормали и карту отражений можно сделать в Фотошопе или в crazybump, результат близкий. После мультискаттером множите гальку (модель сделать будет несложно), и результат будет радовать глаз куда больше, чем текстура с дисплейсом.
На сайте c 19.04.2018
Сообщений: 92
Санкт Петербург
Цитата Salem Black:
Текстуры гальки можно с той же самой фотографии срезать, и в удобном для вас редакторе из фрагментов собрать под развёртку. Нормали и карту отражений можно сделать в Фотошопе или в crazybump, результат близкий. После мультискаттером множите гальку (модель сделать будет несложно), и результат будет радовать глаз куда больше, чем текстура с дисплейсом.
вот честно скажу, со скаттером ни разу не связывался еще... установил даже, зашел и заблудился) поэтому такой вариант был... а можно рекомендацию на видео или литературу чтобы разобраться смог?
Цитата larrs:
вот эта рыба пойдет только карты пихай свои
такая есть) сейчас попробую. А почему рыба? на будущее, чтоб не шокировало)