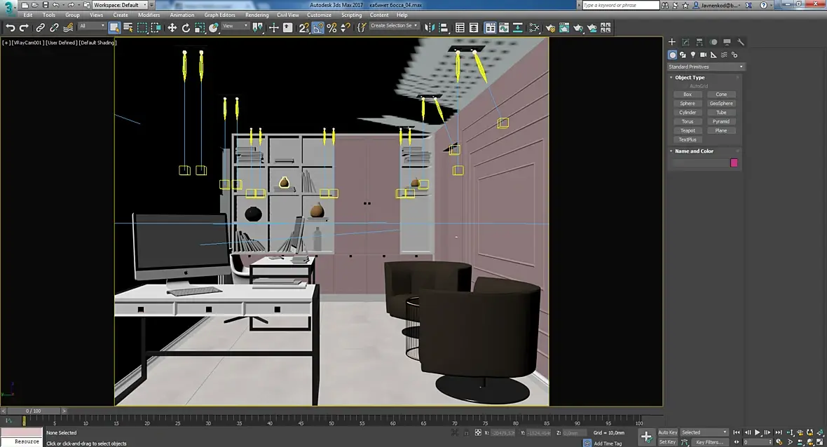
Сцена автоматически переходит в режим realistic Max 2017

Автор
Сообщение
На сайте c 13.08.2014
Сообщений: 35
Ростов-на-Дону

Всем привет)))

Подскажите, пожалуйста после обновления макса до 2017,

у меня возникла проблема с режимом отображения самой сцены.

Автоматически режим меняется в realistic, хотя когда меняю вручную режим, то ничего особенно не меняется, как как было темное пятно , так и осталось. ООООчень , преочень неудобно работать в такой сцене. Помогите пожалуйста с проблемкой smiley-sorry.gif PS быть это глюк какой то? 

Читают эту тему: