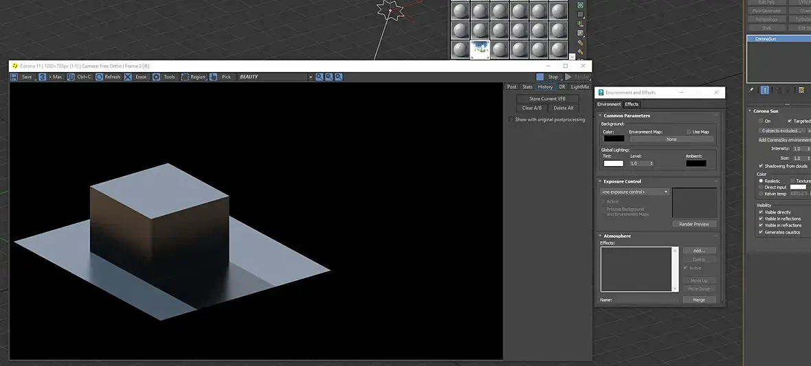
reflections overraid даёт тени

Автор
Сообщение
На сайте c 17.04.2023
Сообщений: 65

поставил пару дней назад 11 корону и вроде в 9 такого не было, в 6й точно нету

в рабочей сцене у меня солнце включено и получается 2 тени от него и от оверрайда, даже если выкл солнце одна тень остается. Проверил в пустой сцене, там если нету вообще освещения тоже падает тень он картинки в оверрайде, если свет добавить цветом она пропадает, если солнце поставить то остается

Было такое у кого?)

Читают эту тему: