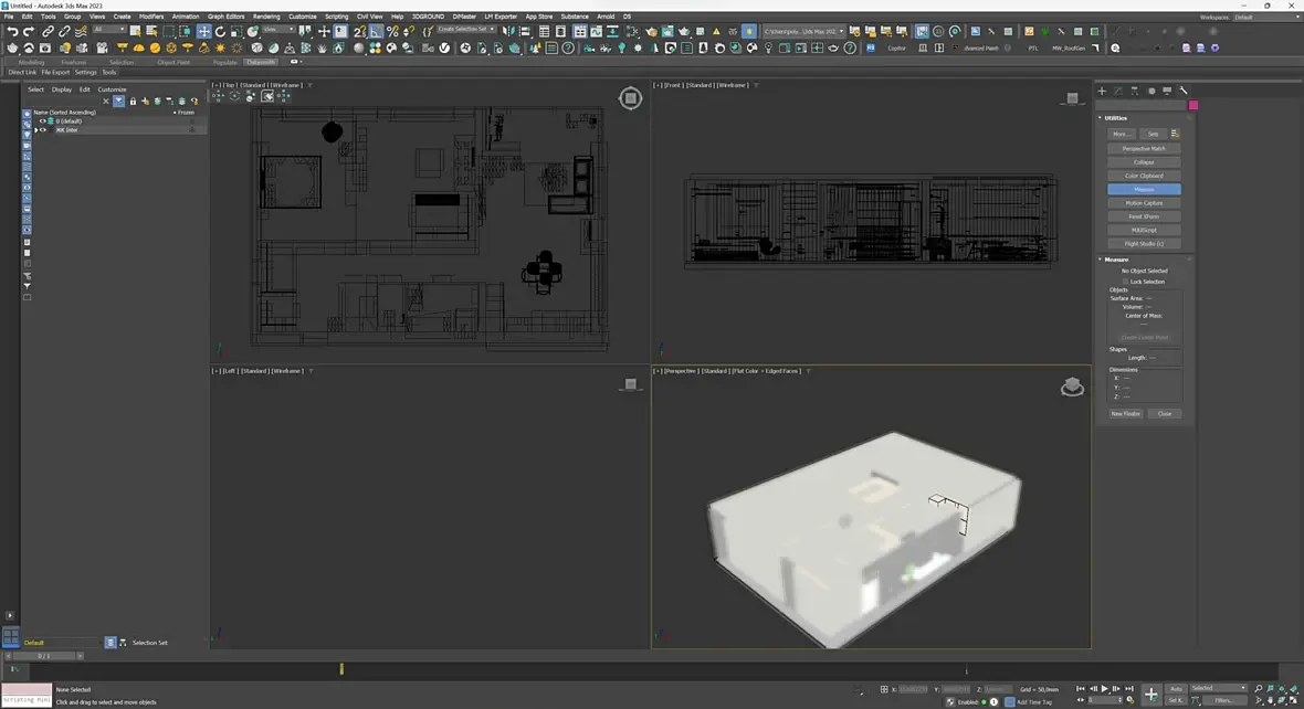
Размытый вьюпорт при импорте из архикада

Автор
Сообщение
На сайте c 12.01.2018
Сообщений: 41
Туапсе

Добрый день!

При импорте из Архикада в 3Ds Max вид объекта во вьюпорте становится размытым!

Пробовал сохранить из Архикада в 3DS, RVT, OBJ и FBX, но проблема не решается!

Помогите решить! 

Заранее спасибо!

Читают эту тему: