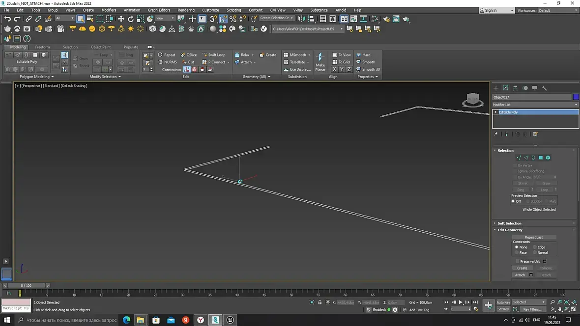
проблемы с моделью , после attach.

Автор
Сообщение
На сайте c 02.07.2023
Сообщений: 3

На сайте c 28.10.2009
Сообщений: 384
Москва

как вариант 1. Выбрать элементы, выделить все. 2. Удерживая ctrl щелкаем по точкам, инверсируем выделение. 3. Delete. Повторяем пункт 1, потом щелкаем по ребрам, инверсируем, удаляем.

Можно еще reset xform сделать

На сайте c 28.09.2006
Сообщений: 4447
Москва / Дубай

1. На уровне точек нажать Remove Isolated Vertices

2. Проверить, нет ли отдельных полигонов вдали от модели

3. Reset XForm

Отображение "плинтуса" можно убрать с помощью Shift-J, по проблему это не решит.

На сайте c 02.07.2023
Сообщений: 3
спасибо большое. попробую.
На сайте c 11.10.2007
Сообщений: 1389
online
Цитата AlexG85:
спасибо большое. попробую.

тут за помощь принято плюсики ставить. Как говорится лучше один плюсик в репу чем десять "спасибо" smiley-smile.gif

На сайте c 08.02.2018
Сообщений: 2436
:адуктО
ставлю всем плюсики! Дарю!
На сайте c 11.02.2017
Сообщений: 213
wosserOne, Поддерживаю, всем плюсики smiley-yahoo.gif
На сайте c 02.07.2023
Сообщений: 3
Здравствуйте. Плюсы поставил=) проблему решил немного по другому, но наводку мне дали правильную. Я просто посмотрел (H) все объекты в сцене и оказалось, что там был Text, откуда он взялся и зачем не понятно, и главное не видно его вообще. Удалил его, Attach all и проблема исчезла.
На сайте c 04.09.2008
Сообщений: 15081
Уфа

AlexG85, тему нормально назовите

что за война и мир. заголовок короткий, подробности в самой теме

Читают эту тему: