Новичкам! (3ds max)

Автор
Сообщение
На сайте c 01.01.2007
Сообщений: 219
Москва
Общая информация тут

http://3ddd.ru/modules/phpBB2/viewtopic.php?t=414  
На сайте c 03.07.2016
Сообщений: 356
Вероятно связано это с масштабом. Грубо говоря, если строите box с длиной стороны около 20000 мм на миллиметровой сетке, то между координатами точек можно найти различия в десятых долях миллиметра. Если строите box в 200 мм, то различий не будет. При этом точность построения и в том и другом случае одинакова.
На сайте c 23.01.2016
Сообщений: 909

Не могу назначить хот кей на пипетку из слейт-эдитора

В настройках клавиша присваивается, но не срабатывает.

Или как-то по другому надо?

На сайте c 23.01.2016
Сообщений: 909
Цитата Evilis:
Закинул вам скрипт в ветку Скрипты для 3D Max.

Большое спасибо, работает!

На сайте c 04.12.2017
Сообщений: 279
Москва
Цитата koromuslo:

Здравствуйте! Я новичок в 3d max, сделала один интерьер, взялась за следующий и вдруг взволновал вопрос) Строю бокс в Perspective, переключаюсь в Top, максимально приближаю - в проекции видны "задние грани" бокса, т. е. он как будто повернут немного под углом, а не стоит ровно на горизонтальной на плоскости. Сначала можно подумать, что грань имеет толщину. Строю в других проекциях - бокс проворачивается по другой оси... Например строю в Top - в этой проекции все выглядит корректно, а во Front по верхней грани на же ситуация. При дальнейшей деталировке путаюсь и возникают ошибки. Прикрепляю вариант который строила в Top. Есть решение этой проблемы?

На сайте c 18.02.2008
Сообщений: 182
Россия, ЦФО
Вариант только один, ты случайно сместил 1 грань после перевода бокса в Эдит поли.
На сайте c 04.12.2017
Сообщений: 279
Москва
Цитата az2:
Вариант только один, ты случайно сместил 1 грань после перевода бокса в Эдит поли.

Точно...получается - я не догнал в чём вопрос )))smiley-mega-shok.gif

На сайте c 23.09.2009
Сообщений: 7369
Киев

Привет, ребята. Я дебил.

Есть пуфик, есть швы (красным). Экструдирую их, и естественно выходит не так. Уже минут 30 режу, чемеферю, не могу понять, как нарезать сетку в месте примыкания вертикального шва к горизонтальному, чтоб это выглядело нормально.

Ну, хотя бы так - https://clip2net.com/s/3WN0McW  . Есть пожелания какие-то? Может его не одновременно нужно выдавливать? Сетку уплотнять ооочень не желательно.

На сайте c 05.09.2012
Сообщений: 180
городок Луга

Поиграйся с группами сглаживания  у вертикального и горизонтального шва
На сайте c 12.02.2016
Сообщений: 4

Добрый день. Я новичок smiley-sorry.gif

Почему при загрузке рисунка в формате jpeg не все линии читаются? В другом формате та же ерунда. Если загружаю другую картинку всё ок.

На сайте c 15.11.2017
Сообщений: 47

Всем привет. Скачала модели деревьев, они выглядят коряво во вьюпорте и при рендере. Даже не знаю, как это назвать, чтобы у гугла спросить))) что это такое и что с этим делать? на сайте деревья выглядели нормально

http://joxi.ru/eAOXngjHxZNZMr  

На сайте c 13.05.2018
Сообщений: 224
Цитата Loksana:

Всем привет. Скачала модели деревьев, они выглядят коряво во вьюпорте и при рендере. Даже не знаю, как это назвать, чтобы у гугла спросить))) что это такое и что с этим делать? на сайте деревья выглядели нормально

<phttp://joxi.ru/eAOXngjHxZNZMr   

во вьюпорте они нормально выглядят. Покажите, что на рендере происходит
На сайте c 15.11.2017
Сообщений: 47

Makemyday 

Evilis пути текстур указала. Единственное, что у них стоят стандартные материалы, а рендерер у меня корона. Из-за этого может быть?

не, корона конвертер не спас

На сайте c 13.05.2018
Сообщений: 224
Цитата Loksana:

Makemyday 

Evilis пути текстур указала. Единственное, что у них стоят стандартные материалы, а рендерер у меня корона. Из-за этого может быть?

значит вам нужно конвертнуть все в короновские материалы
На сайте c 15.11.2017
Сообщений: 47

Makemyday сделала через корона конвертер, не помогло

А расширение файла с моделями .3ds.Может такие вообще нельзя использовать?)

Активность: 0
На сайте c 22.03.2018
Сообщений: 2

Всем привет!

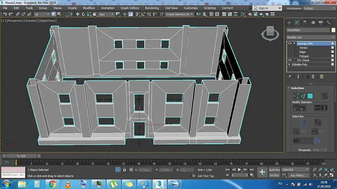
Посмотрите пожалуйста модель дома, сделайте замечания и предложения.

Начал заниматься разверткой и столкнулся с рядом проблем

В частности:

1 - при попытке rescale в Unwrap UVW одинаковых по площади полигонов (колонны у дома), одни становится больше другие меньше, также делаю рескэйл стен дома и опть одни стены больше другие меньше что по высоте что по ширине

2 - при выделении в Unwrap целых полигонов появляются какие-то пунктирные красные линие на целых полигонах

https://drive.google.com/open?id=1_dcJARgrbrkO4W_VSdV7uMrdOY4xlx8z  

На сайте c 20.02.2017
Сообщений: 1467
Ижевск
g.tomilin, сцену свою пересохраните для более старых версий макса - здесь не все пользуются самыми новыми.
Активность: 0
На сайте c 26.09.2018
Сообщений: 1
Коллеги! Порекомендуйте новичку универсальную литературу. Может у кого есть в электронном виде?
На сайте c 17.07.2015
Сообщений: 3

Всем привет!

Попытаюсь изложить суть вопроса, на который нигде не могу найти ответ.  

При создании комнаты из бокса на самом начальном этапе, до добавления каких-либо камер, когда я приближаю бокс и попадаю внутрь (чтобы посмотреть, покрутить его изнутри) получается следующее: очень маленький угол обзора и возникает ощущение, что бокс очень маленький и внутри огромная камера, при вращении я все время как бы выхожу за границы комнаты и опять вижу бокс снаружи. Есть ли какие-то настройки, позволяющие это исправить?

На сайте c 20.02.2017
Сообщений: 1467
Ижевск

Ove4ka, убедитесь, что включена перспектива (по умолчанию - клавиша P). Ну и объект (ваш бокс) должен быть выделен и отцентрирован (по умолчанию - клавиша Z).

Pchelnikoff, универсальнее Ютуба ещё ничего не придумали.

Активность: 0
На сайте c 22.03.2018
Сообщений: 2
Цитата Mirfen:
g.tomilin, сцену свою пересохраните для более старых версий макса - здесь не все пользуются самыми новыми.

Добрый день,

max 2015

https://drive.google.com/open?id=19OjiLd5HQOLp4NNr-HHIVVXTA2ZC1p_8 

Почему-то целый погон разбивает на треугольники,

Сейчас вообще настройки видимо какие-то скрутил, кривотень вообще какая-то

Читают эту тему: