Не могу установить sweep profile

Автор
Сообщение
На сайте c 21.04.2012
Сообщений: 4

Установка касается не файла TrackScripts.mzp., а именно файла SweepProfile.mzp.. Важно: запускаем 3ds max от имени администратора, открываем вкладку Scripting > Run scripts, в открывшееся окно вставляем файл, запускаем его, выскочит рамка с сообщением, жмем Ок.  Переходим во вкладку Customize > Customize User Interface, в разделе Menus в выпадающем списке Category ищем слово Track, жмем на него и в окне Action видим команду Sweep Profile. Далее в правом окне раскрываем Scripting нажав на +, в левом окне Action кликаем на Sweep Profile и с зажатой ЛКМ перетаскиваем и вставляем его в правое окно раскрытого Scripting в любое удобное место. На этом все, закрываем окно Customize User Interface. Теперь скрипт запускается вкладка Scripting и в выпадающем списке жмем на Sweep. Всем приятной работы smiley-smile.gif

На сайте c 19.03.2017
Сообщений: 3

Добрый день. 

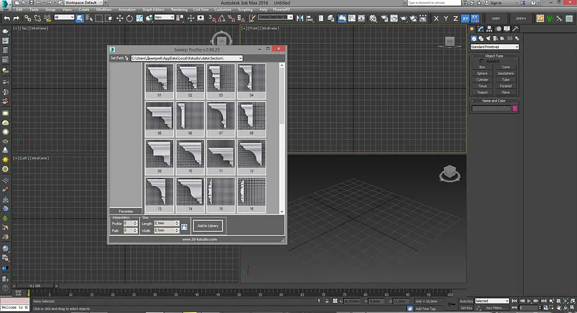
Установил sweep profile открываю а там ничего нет ни одного профиля.

Как так не пойму 3d max 2016. Качал сдесь.

Открываю там пусто. что делать? От имени админа запускал переустанавливал перегружал и тд.

Помогите плиз.

Обратил внимание что на скриншоте указано место где находятся профили.

Указал место и все появилось. Ура.

На сайте c 17.11.2014
Сообщений: 3
Цитата luxmann:

Добрый день. 

Установил sweep profile открываю а там ничего нет ни одного профиля.

Как так не пойму 3d max 2016. Качал сдесь.

Открываю там пусто. что делать? От имени админа запускал переустанавливал перегружал и тд.

Помогите плиз.

Обратил внимание что на скриншоте указано место где находятся профили.

Указал место и все появилось. Ура.

Спасибо большое

Активность: 0
На сайте c 21.08.2009
Сообщений: 5

установил, при нажатии на вновь созданную кнопку вылезает такое окошко:

помогите справится с этим, пожалуйста!

Активность: 0
На сайте c 30.06.2011
Сообщений: 5
была такая же проблема.После установки SweepProfile.mzp запустил TrackScripts.mzp всё начало работать.
На сайте c 07.11.2015
Сообщений: 8
Брянск

Поставил себе виндовс 10, не хочет SweepProfile появляться в максе 2018. Скидываю во вьюпорт, но в настройках его нет...((

На сайте c 28.09.2017
Сообщений: 2
Цитата vitaldima:

Установка касается не файла TrackScripts.mzp., а именно файла SweepProfile.mzp.. Важно: запускаем 3ds max от имени администратора, открываем вкладку Scripting > Run scripts, в открывшееся окно вставляем файл, запускаем его, выскочит рамка с сообщением, жмем Ок.  Переходим во вкладку Customize > Customize User Interface, в разделе Menus в выпадающем списке Category ищем слово Track, жмем на него и в окне Action видим команду Sweep Profile. Далее в правом окне раскрываем Scripting нажав на +, в левом окне Action кликаем на Sweep Profile и с зажатой ЛКМ перетаскиваем и вставляем его в правое окно раскрытого Scripting в любое удобное место. На этом все, закрываем окно Customize User Interface. Теперь скрипт запускается вкладка Scripting и в выпадающем списке жмем на Sweep. Всем приятной работы smiley-smile.gif

Всё заработало с пол оборота! Спасибо!

На сайте c 11.12.2011
Сообщений: 784

Коллеги, Я конечно человек не новый в этом деле. Но суть такова. После установки Track scripta в sweep profile всего 10 образцов. Какой то он не полный. Может потому что качал с оф сайта и они его урезали?! Или это проблема у меня. Качал бесплатную версию track script. 

На сайте c 16.04.2008
Сообщений: 3544
Сочи
На сайте c 11.12.2011
Сообщений: 784

freezemaximus

Да делал я так уже 100500 раз. Не помогает(

На сайте c 13.07.2010
Сообщений: 2710

я может в  100500й раз скажу) но запустите макс от админа, пихните в него свип профайл, или из под него через скрипт - ран скрипт. и юзайте на здоровье

На сайте c 11.12.2011
Сообщений: 784
Цитата falik:

я может в  100500й раз скажу) но запустите макс от админа, пихните в него свип профайл, или из под него через скрипт - ран скрипт. и юзайте на здоровье

А я в 100500 раз говорю что это не помогает (вот только что попробовал еще раз)!!!!!!!!!!!!! Пробывал по всякому. Говорю же не совсем чайник я. Кому не трудно скиньте куда нибудь либо рабочий скрипт. Полный либо архивом "секшены".

На сайте c 11.12.2011
Сообщений: 784
Цитата Evilis:
Цитата heaton:
После установки Track scripta в sweep profile всего 10 образцов. Какой то он не полный. Может потому что качал с оф сайта и они его урезали?!

Очевидно, так как в правом верхнем углу можно заметить заманчивое предложение о "Гет нев профилес фор Свееп" Да и на офф-паге написано, что в комплекте 10 профилей .

вот 37 по умолчанию профилей из предыдущих версий. Можете установить как отдельный каталог.

Вот спасибо тебе добрый человек!!! Выручил!

На сайте c 11.08.2018
Сообщений: 2
Всем привет! Тоже проблемы с sweep profile. При установке вылезла такая страшная табличка, нажала install, сделала кнопку. Но при запуске выдает ошибку. у кого-нибудь такое было?

На сайте c 12.02.2019
Сообщений: 1
Цитата Evilis:
Цитата heaton:
После установки Track scripta в sweep profile всего 10 образцов. Какой то он не полный. Может потому что качал с оф сайта и они его урезали?!

Очевидно, так как в правом верхнем углу можно заметить заманчивое предложение о "Гет нев профилес фор Свееп" Да и на офф-паге написано, что в комплекте 10 профилей .

вот 37 по умолчанию профилей из предыдущих версий. Можете установить как отдельный каталог.

Перезалейте пожалуйста, ссылка уже не активна! Заранее благодарна!

На сайте c 11.12.2011
Сообщений: 784
Коллеги. Есть у кого еще полная версия. Поделитесь pls. Я после переустановки винды забыл выкопировать section из пути юзера!((( Помогите комрады!)
На сайте c 12.07.2007
Сообщений: 4
Цитата heaton:
После установки Track scripta в sweep profile всего 10 образцов. Какой то он не полный. Может потому что качал с оф сайта и они его урезали?!

Очевидно, так как в правом верхнем углу можно заметить заманчивое предложение о "Гет нев профилес фор Свееп" Да и на офф-паге написано, что в комплекте 10 профилей .

вот 37 по умолчанию профилей из предыдущих версий. Можете установить как отдельный каталог.

И я туда же! Пожалуйста перезалейте! Спасибо!

На сайте c 16.04.2016
Сообщений: 1
Россия
Была такая же проблема с установкой скрипта, но все решилось при запуске от имени администратора. Большое спасибо всем кто помог!
Активность: 0
На сайте c 10.07.2021
Сообщений: 1

 Ребята помогите с установкой скрипта. 

Точнее, сам скрипт установила, перенесла в меню скрипты, открываю sweep profile, а папка самих профилей пустая...Нет ни одного профиля, ни то что там 10smiley-shok.gif

И на пустом месте пишет обновите лицензию, хотя я скачала с офиц.сайта бесплатную версию...

Скрин прикладываю

На сайте c 02.11.2016
Сообщений: 55
На 22й Макс уже не ставится (
Читают эту тему: