Неадекватный Symmetry

Автор
Сообщение
На сайте c 01.09.2022
Сообщений: 25
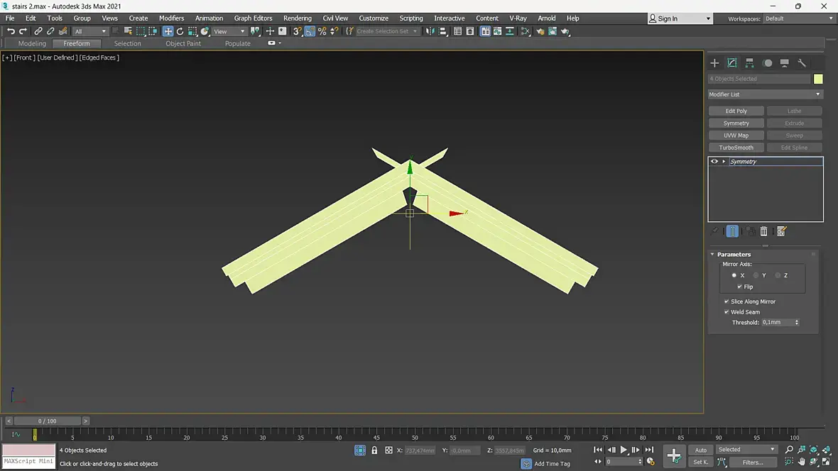
Доброго времени суток. Пытаюсь применить симметрию к боксам, а она какую то дичь вытворяет. Не могу понять что не так, и файл уже новый сделал, и макс перезапускал, и боксы переделывал по всякому... нет, не хочет. Или оставляет непонятно что в центре, или гнет как хочет... Что сделать можно чтоб он себя так не вел?! или это мой косяк...

На сайте c 16.10.2008
Сообщений: 132
Санкт-Петербург
боксы были отскейлены - он этого не любит
На сайте c 01.09.2022
Сообщений: 25
Цитата pikuka:
боксы были отскейлены - он этого не любит

и все?! ну дела... а если в поли превращаю все тоже самое остается, почему?

На сайте c 27.05.2011
Сообщений: 363
Санкт-Петербург
Примените модификатор X-Form потом Коллапс, потом Симметри
На сайте c 01.09.2022
Сообщений: 25

Цитата Turnado:
Примените модификатор X-Form потом Коллапс, потом Симметри

Большое спасибо!

Цитата pikuka:
боксы были отскейлены - он этого не любит

и вам спасибо)

Читают эту тему: