Не появилась Corona в меню

Автор
Сообщение
Активность: 0
На сайте c 11.03.2020
Сообщений: 2
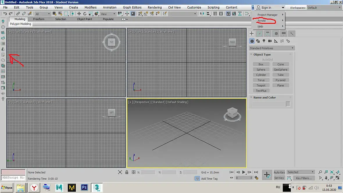
Добрый день! Есть проблема, а именно установил корону при открытии появился Корона бар сама корона работает корректно но она не появилась. Собирал сцену через плагин Project Manager там получается что материалы часть Короновские другие вирэевские. Поэтому хотел воспользоваться функцией Corona Converter. Выделил все и нажал на правую кнопку мыши, а этой функции там нет. И вот не знаю что делать и в чем может быть проблема? 

в меню
На сайте c 15.06.2018
Сообщений: 14

Iberne, у Вас корона установлена в качестве основного рендер-движка?

Добавить можно в квад меню перетащив 

Активность: 0
На сайте c 11.03.2020
Сообщений: 2
Aa_Shevelev Спасибо большое!!!!
На сайте c 15.06.2018
Сообщений: 14
Цитата Iberne:
Aa_Shevelev Спасибо большое!!!!

Пожалуйста

На сайте c 21.06.2015
Сообщений: 2
Краснодар
Цитата Aa_Shevelev:
Цитата Iberne:
Aa_Shevelev Спасибо большое!!!!

Пожалуйста

Цитата Aa_Shevelev:

Iberne, у Вас корона установлена в качестве основного рендер-движка?

Добавить можно в квад меню перетащив 

А у меня странная ситуация:не отображается в кваде корона, а открываю настройки квада, чтоб добавить туда эти скрипты, а они там уже есть))) Закрываю настройки, но они снова не отображаются в кваде. Кто знает - в чём дело?

Читают эту тему: