На сколько оправдано использование материала Corona RoudEdges в качестве альтернативы Chamfer ?
что за вопрос вообще такой?
сколько чамфер добавлять если нужен какой нить мелкий едва заметный намного проще шейдером сделать, на ювелирки например где сложная геометрия.
правда он работает иногда странно
На столечко
Нет.
Да
Юзал такую технику, еще когда индусил пропсы на аутсорс для ME 2.
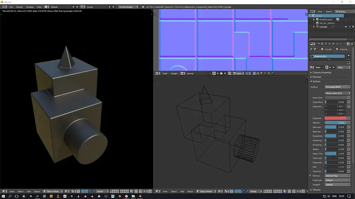
Ну и вот тебе пример за минуту
понравилось, хорошее выражение!
А вообще этот round edges при больших значениях выглядит не очень.
8-10 лет назад может и было актуально.
+++
Последний вольфенштейн уже не актуален?
Там вообще модо активно использовался с евоным раунд шейдером.
В этом и фишка. Ну и опять же повторюсь - отлично запекается