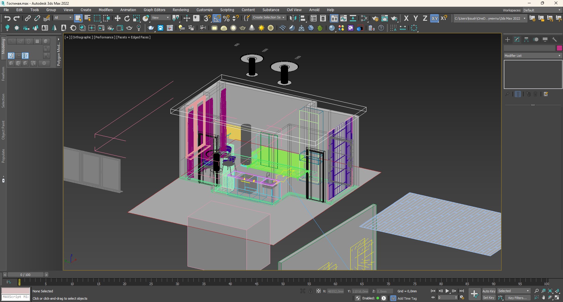
У меня вот так отображается объект в каркасном виде, а нужно, чтобы все грани отображались. Подскажите, пожалуйста, где эти настройки?

-----------------------------------------------
а - вот! В Свойствах объекта нужно убрать галку в Backface Cull и задние грани отобразятся.
Получается, 3d max по -умолчанию настроен, что галка всегда стоит на Backface Cull.
Попробую найти настройки, где изначально для всех новых объектов эту галку можно отключить.
По-моему раньше всегда в старых версиях объекты полностью отображались
----------------------------------------------------------
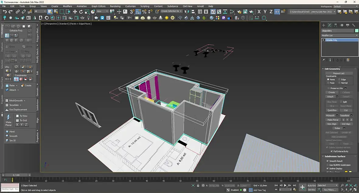
Вот - в настройках эта галка)

ps: Называется - Тихо сам с собою 