3D Модели
Доступы и подписка
Галерея
Работа
Форум
Блоги
Искать в разделе
Модели
Галерея
Работа
Форум
Блоги
Люди
Регистрация
Войти
Форум
3D Studio MAX
В избранное
В избранном
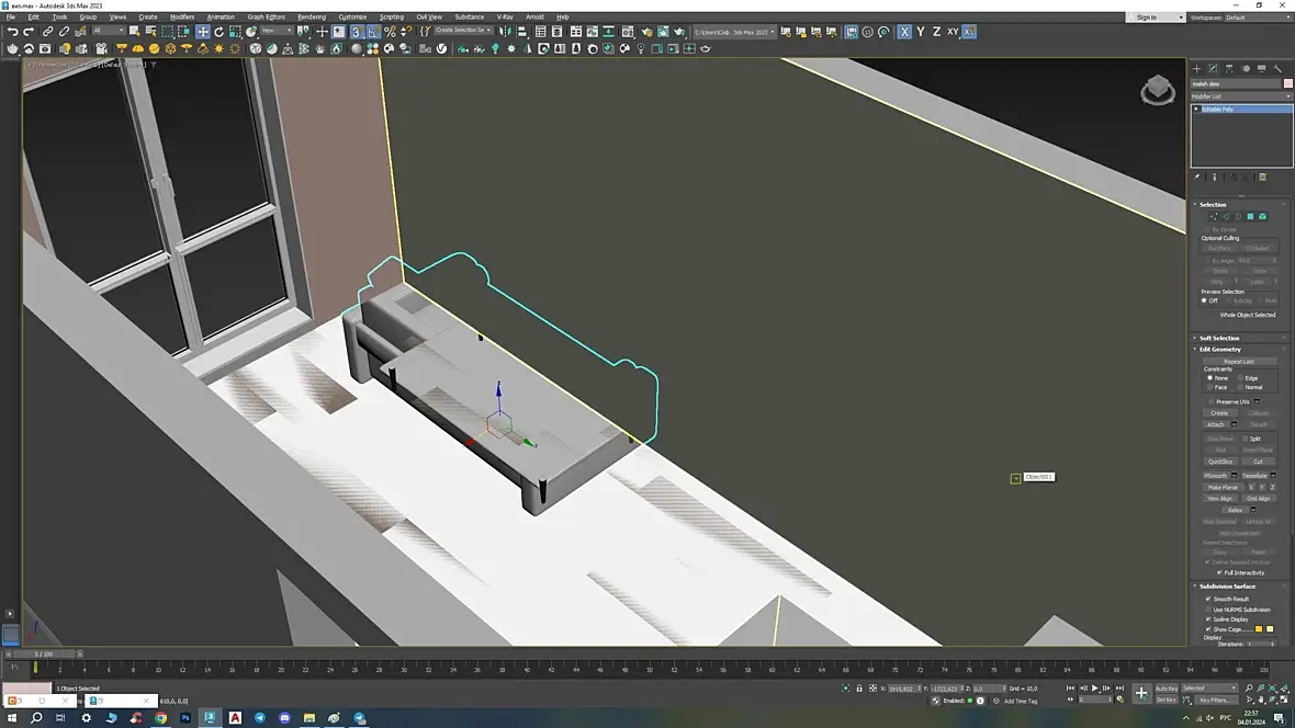
добрый вечер, может кто сталкивался с таким, как исправить?
Автор
Сообщение
Вставить имя в ответ
Перейти в профиль
kznsofiadmt24@gmail.com
Активность: -7
На сайте c 23.05.2019
Сообщений: 11
04.01.2024 22:06
Вставить имя в ответ
Перейти в профиль
Женька
Активность: 14236
На сайте c 01.02.2008
Сообщений: 4235
Принимаю заказы на визуализацию.
04.01.2024 22:25
Диван стоит в начале координат?
Вставить имя в ответ
Перейти в профиль
kznsofiadmt24@gmail.com
Активность: -7
На сайте c 23.05.2019
Сообщений: 11
04.01.2024 22:53
Цитата
Женька
:
Диван стоит в начале координат?
нет
не понимаю, что не так
Вставить имя в ответ
Перейти в профиль
Женька
Активность: 14236
На сайте c 01.02.2008
Сообщений: 4235
Принимаю заказы на визуализацию.
04.01.2024 23:17
Это и не так. Поставьте сцену в начало координат. Можно еще клипинг попробовать
https://youtu.be/vafyQDGYXfA
Вставить имя в ответ
Перейти в профиль
kznsofiadmt24@gmail.com
Активность: -7
На сайте c 23.05.2019
Сообщений: 11
05.01.2024 20:00
Цитата
Женька
:
Это и не так. Поставьте сцену в начало координат. Можно еще клипинг попробовать�
https://youtu.be/vafyQDGYXfA
спасибо)
Вставить имя в ответ
Перейти в профиль
Катерина135
Активность: 7994
На сайте c 05.01.2020
Сообщений: 8153
05.01.2024 20:22
Когда мерджишь в сцену модель, а у неё детали с названиями предметов, которые уже есть в сцене, вот такие глюки бывают. Надо переименовать при мердже. Если я правильно понимаю, в чем косяк
Вставить имя в ответ
Перейти в профиль
darknia
Активность: 1208
На сайте c 30.08.2016
Сообщений: 437
05.01.2024 21:07
Цитата
kznsofiadmt24@gmail.com
:
Нормальный икеевский диван, че панику разводить? Посмотрите, там где-то ещё должна быть инструкция как всё это аттачить :)
Читают эту тему:
Последнее на форуме
Загрузка ЧУЖИХ или ОДИНАКОВЫХ моделей
Позитивное 1000+
Поиск изголовья
Награждения
Подскажите программу для скриншотов, бесплатную
Рендер ферма, 15 машин по 96GB (720 ядер/ 1440 потоков)
Обсуждение вакансий на 3DDD
внешние рендеры
Выбрать цвет фона при рендере HDR
Пятничный гараж
Заказы
Записать 1 минутное видео сколько по времени у вас импортируется obj файл
Поиск клиентов на 3D визуализацию (30–35% с заказов)
Человек для поиска заказов дизайна жилых и коммерческих помещений 25%
Поиск заказов по 3д визуализации интерьеров
Проект ландшафтного дизайна
Вакансии
3D визуализатор жилых интерьеров / Помощник дизайнера интерьеров
Визуализатор общественных интерьеров удаленно, полная занятость
AI-дизайнер интерьеров (без классического 3D-моделирования)
Нужен разработчик, который настроит нодовую систему для генераций AI изображения в Figma Weave
3D Моделлер ВПМ/НПМ (г. Москва)
Резюме
3д визуализатор дизайнер
Дизайнер визуализатор
3д визуализатор
Дизайнер интерьеров, визуализатор
3D визуализация экстерьера
Наверх