Corona render рендерит неверно

Автор
Сообщение
На сайте c 31.01.2018
Сообщений: 2

Добрый день, подскажите пожалуйста, недавно столкнулась с такой проблемой:

После добавления модели в сцену Corona перестала вообще ее воспринимать и рендерит непонятно что(Добавленная модель уже удалена, но ничего не исправилось)

На сайте c 23.05.2011
Сообщений: 4827
Переходит на врай, там нет такого
На сайте c 11.11.2016
Сообщений: 650
Внутренний мир
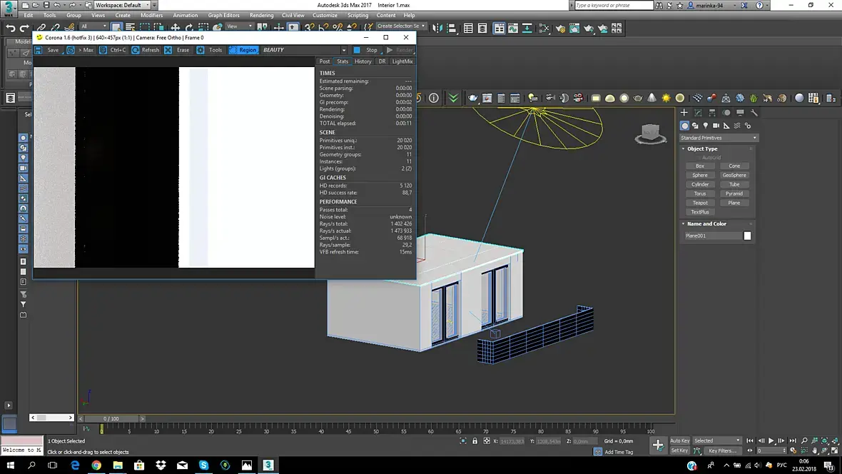
Все правильно. У вас ортогональный вид рендерит, поставте камеру, зафиксируйте ее в настройках рендера и будет вам счастье.
На сайте c 19.10.2009
Сообщений: 152
Москва
Если что, дядя archi_dan вот про это говорит. Надеюсь доходчиво показал (в выходные, как смог):

На сайте c 31.01.2018
Сообщений: 2
Огромное спасибо!smiley-yahoo.gif
На сайте c 09.09.2010
Сообщений: 4928
m.s.k.
Цитата Biaka13:
Corona render рендерит неверно

Что тут поделать...

Читают эту тему: