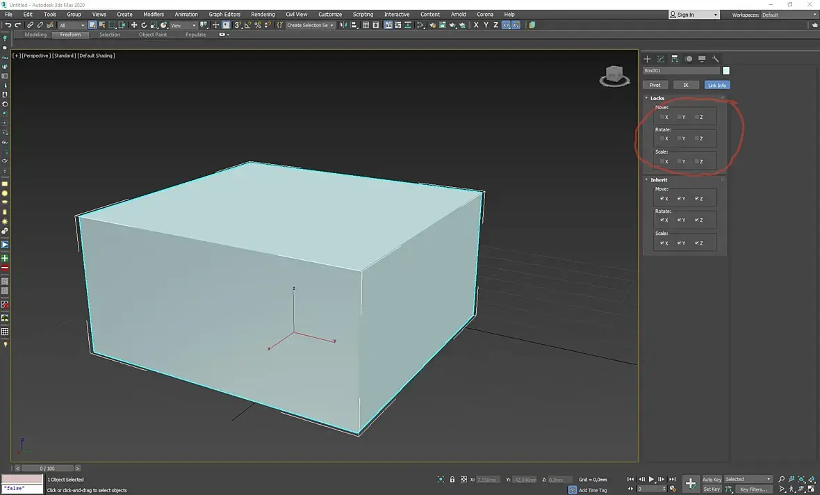
Цитата Meriutsa:
кнопку или горячую клавишу для того чтобы блокировать все оси трансформации одним нажатием, и так же отменить одним нажатием?
да, держите
категория EvilTools, хотите на панель вытащите, хотите на хоткей повесьте
будет работать как с одним, так и с массой объектов