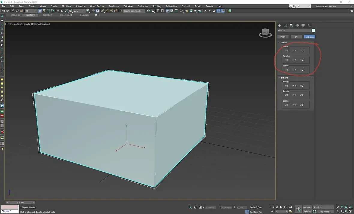
Блокировка осей трансформации

Автор
Сообщение
На сайте c 29.10.2013
Сообщений: 276
Москва

Здравствуйте, подскажите, возможно ли добавить кнопку или горячую клавишу для того чтобы блокировать все оси трансформации одним нажатием, и так же отменить одним нажатием? может быть есть скрипт такой? 

На сайте c 29.10.2013
Сообщений: 276
Москва

Цитата Slazzo:
Цитата Meriutsa:
может быть есть скрипт такой? 

часто пользуюсь замками, когда-то писал для себя

скрипт 

Цитата Evilis:
Цитата Meriutsa:
кнопку или горячую клавишу для того чтобы блокировать все оси трансформации одним нажатием, и так же отменить одним нажатием?

да, держите

категория EvilTools, хотите на панель вытащите, хотите на хоткей повесьте

будет работать как с одним, так и с массой объектов

спасибо!

Когда то спрашивал про такой скрипт, но успешно его потерял, есть у кого сейчас такой?

На сайте c 08.03.2013
Сообщений: 377
Алматы
Читают эту тему: