Блендер

Автор
Сообщение
На сайте c 25.02.2009
Сообщений: 2748
Липецк
Цитата Kenzo80:
По-прежнему оч много костылей.

ну за 10 минут CAD привязки не успели сделать )  придётся ещё подождать. с ними действительно туговато.

поликроссом можно было построить секущую плоскость и не выравнивая виды разрезать нужное, при этом выбрать отсечение наружной или внутренней части рассекаемого объекта (ненужная часть объекта удалялась). Ну или без этого удаления

На сайте c 08.02.2013
Сообщений: 79
Тамбовская область

Цитата Kaiwas:

не рассекает объект целиком

интересно, возьму тоже  на вооружение, спс

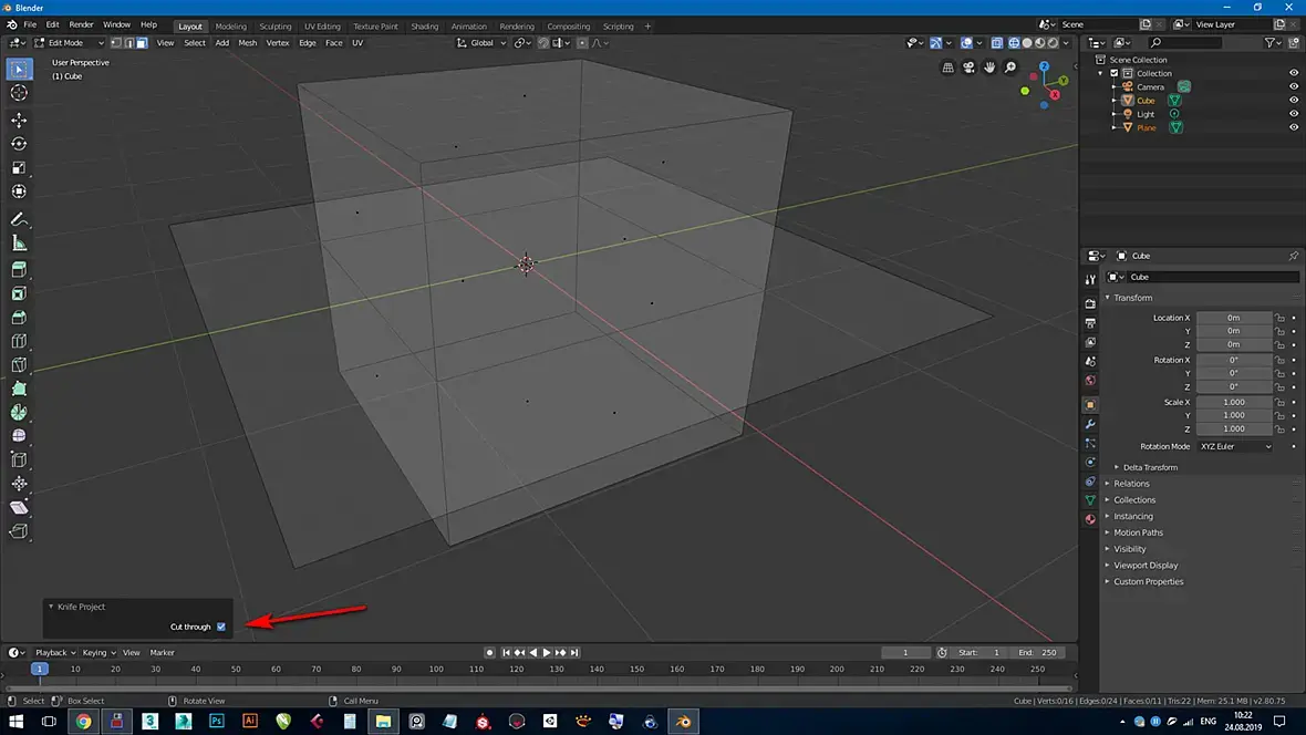
с Cut through однако режет на сквозь даже то что не выделено:

На сайте c 25.02.2009
Сообщений: 2748
Липецк
Цитата NeverExisted:
с Cut through однако

о. точно. я уж и забыл )))  спасибо тоже! ;)

у найф_проджект с одной стороны недостаток что режет из вида (его кстати можно выравнять по нормали к нужным плоскостям), н ос дургой стороны можно креативить

вот тут разрезал из произвольного вида и чуть сместил для наглядности итога.

На сайте c 08.02.2013
Сообщений: 79
Тамбовская область

ну то что он режет из вида - этому тоже можно свое применение найти)

(это гифка, что то она не воспроизводится сама, надо тыкать)

На сайте c 13.04.2019
Сообщений: 148
Россия
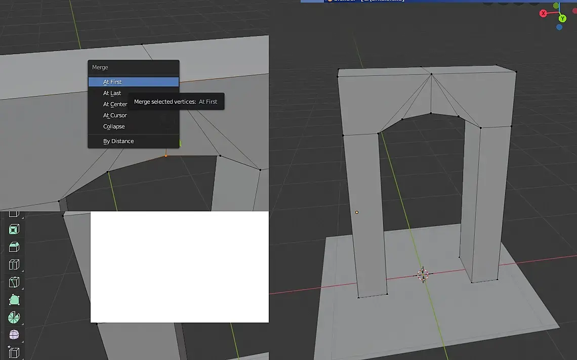
как сшить вертексы?

На сайте c 25.02.2009
Сообщений: 2748
Липецк
Цитата german93:
как сшить вертексы?

смотря какой итог нужен. если просто сшить без привязки к месту то ябы сделал s-x-0 и потом альт+М (убрать дубли)

можно левый и правый вертекс приснапить с ctrl к серединке.

вощм вариантов масса )

На сайте c 13.04.2019
Сообщений: 148
Россия
Цитата Kaiwas:
смотря какой итог нужен

сделать меш единым, я в максе мог это сделать легко

На сайте c 09.01.2014
Сообщений: 3427
Цитата Kaiwas:
можно левый и правый вертекс приснапить с ctrl к серединке.

Ну это самое оно, я думаю)

P.S.

Значит хотя бы привязки есть?)

На сайте c 13.04.2019
Сообщений: 148
Россия
Цитата Kenzo80:
приснапить с ctrl к серединке.

я не понял это 

На сайте c 25.02.2009
Сообщений: 2748
Липецк

можно включить привязки постоянно (кнопочка там где-то. не пользую), а можно начать тащить вертексы и зажать ctrl. Тогда привязки включаются.

чтобы не кривило модел можно ограничить направление перемещений всякими там x, y, z или таскать за стрелочки.

Цитата Kenzo80:
Значит хотя бы привязки есть?)

дык к вершинам, центрам полигонов оно есть. но явно не CADовские привязки.
На сайте c 13.04.2019
Сообщений: 148
Россия

у меня при  ctl клонирует ребро 

Блин, что-то с этим блендером не так все просто, я в максе эту операцию могу за минуту сделать 

я сумел это побороть 

На сайте c 25.02.2009
Сообщений: 2748
Липецк
я писал же про альт+М ;)
На сайте c 13.04.2019
Сообщений: 148
Россия
Цитата Kaiwas:
то ябы сделал s-x-0 и потом альт+М

ах, точно, притупил.. 

я это не понял "s-x-0"

На сайте c 25.02.2009
Сообщений: 2748
Липецк

Цитата german93:
я это не понял "s-x-0"
масштабировать- по оси Х - в ноль (т.е. в точку или в эдж)

Вот тут на 1.25 наглядно показано как оно работает )))

На сайте c 09.08.2010
Сообщений: 1658
Близ Ростова -на- Дону

На прошлой странице спрашивали про привязки. Для версии 2.79  есть аддон позволяющий работать с привязками по принципу CAD-программНазывается 1d_np-master   Насколько я понимаю, данный скрипт находится в разработке

Для 2.80. такой роскоши пока нет

На сайте c 25.02.2009
Сообщений: 2748
Липецк

Картинка с тестами денойзов. тыц

добавили снап к серединке и нормально к эджам (в билде 2.81).

Говорят это и раньше было, но неявно и зналь не все (я не знал).

На сайте c 09.01.2014
Сообщений: 3427

Я сегодня узнал, что Transform вызываецца сочетанием Spacebar + T smiley-dirol.gif

Россиянские всплывающие подсказки оч облегчают жизнь.

И курс для нубов нашёл - CGBoost - Blender 2.8 Launchpad smiley-good.gif

На сайте c 03.12.2008
Сообщений: 515
DELETED

Ок =) Напишу здесь, сами ж пригласили =) Благодарю за теплый прием =)

В общем, в этой теме  товарищ @Amiminoru сказал, что LiveBoolean работает и все очень просто. Нужно в настройках объекта включить атрибут для октана, не рендерить во вьюпорту, а показывать баундинбокс объекта или вайрфрейм.

Я к сожалению, пока не знаком с созданием кастомных аттрибутов и все, что я нашел - это вот. 

Потом тоже самое мне показал разработчик в этой ветке  и типа пока смирись, будут глюки в Shading =) Работаем над этим и следующий билд будет прям огонь-огонь =)

Так вот вопрос =)

Что это за аттрибут такой секретный, о котором даже разработчик не знает. Скажите пожалуйста, товарищи Blenderoвцы и как его активировать.

Можете записать видео, гиф или инструкцию со скринами?

=)

А я Вас с радостью упомяну в следующем видео, так как если это можно сделать - хотелось бы новичкам таким, как и я - помочь =)

 

Спасибо и хорошего Вам дня.

С Уважением,Андрей.

На сайте c 25.02.2009
Сообщений: 2748
Липецк
Цитата Charlyxxx:
товарищи Blenderoвцы

ябы уточнил на "Блендеро-Октанщики" )

Может это тот крыжик ближе к низу  "Bounds"?

Велкам в эту одинокую тему для гиков! )

PS, зато тут ни слова о падениях. smiley-biggrin.gif

На сайте c 13.05.2014
Сообщений: 561
Цитата Charlyxxx:
Потом тоже самое мне показал разработчик в этой ветке и типа пока смирись, будут глюки в Shading =)

Все верно, я про это же самое и писал, этот атрибуты, как на видео.

Есть такое дело, лайв булеан работает, однако глючит в октане шейдинг, когда объект не должен быть видимым для откана, он всё равно рендерит, отсюда Zфайтинг. Это уж разрабы октана пусть фиксят) А так можно юзать, просто скрывать в аутлайнере булевый объект, если нужен не деструктивный моделинг.

Читают эту тему: