Цитата ruby_en:
Вы покажите хоть что то из интерьеров ваших, может там действительно все хорошо так как на словах получается. А то учите других
Я поведаю лишь о фундаментальном принципе. Для того, кто постигнет этот урок, не составит сложности составить качественный виз в стиле Короны.
Его суть состоит в том, что источники света в сцене, их количество и мощность играют факультативную роль по отношению к настройкам гаммы, экспозиции и баланса белого. Они нужны лишь для формирования направления (рассеивания) света и теней. Фактически источники света нужны лишь для того, чтобы отмеченные настройки начали работать. Ну и для, этого самого, дизайна, разумеется.
Я приведу пример освещения внутреннего пространства дефолтным точечным источником, мощностью 10W, расположенного в 4 метрах от окна помещения, площадью 10*10 м., в котором будут расположены три Таблицы Сивцева (для проверки зрения). Помещение будет белым с нулевыми настройками BSDF (т.е. без эффектов). Никакого окружающего света сцены (Surface Strength - 0), никакого АО. Цель – получить яркие картинки с отчетливым видением букв без их «пережога».
*запасайтесь попкорном, будет интересно*
в принципе на эту тему можно видео снять, но мне не очень охота...
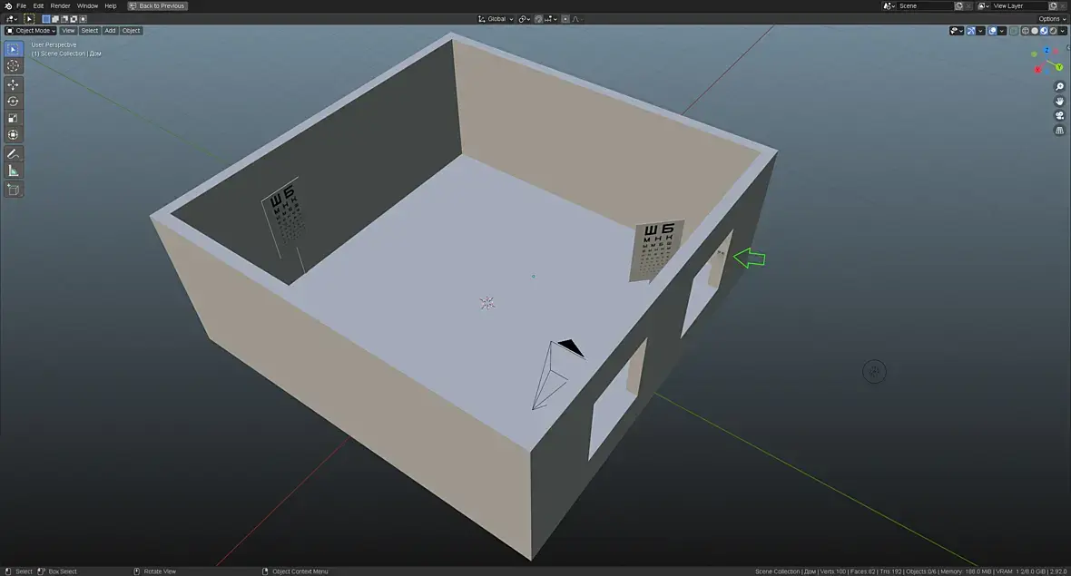
Итак, вот схематичное изображение нашей сцены. На данном скриншоте я отделил крышу от здания, чтобы было видно, что внутри:

Ого! Да? Ну дык...
Обратите внимание на маленькую табличку, отмеченную стрелкой. Задача состоит в том, чтобы сделать относительно качественный рендер таблицы, находящейся у самой стены (камера вращается с одной позиции влево-вправо), и чтобы картинка после обработки в GIMP получилась вполне себе яркой и отчетливой. Но есть важное условие: при ее рендеринге нельзя допустить засвета таблиц, расположенных у окна (по крайней мере первых сверху трех рядов маленькой таблицы).
Уже сама экспериментальная схема до ее апробации намекает на несостоятельность концепции внутреннего освещения пространства за счет наружных источников. Нетрудно догадаться, что увеличение мощности светильника первым делом вызовет "пережог" маленькой таблицы, а затем хотя бы наполовину засветит стоящую у окна таблицу. Только после этого можно выйти на какую-то более-менее нормальную яркость для рендеринга настенной таблицы. Проверим…
Вот как выглядит наш дом с крышей на начало эксперимента. Лампочка на 10W – это наше все… А я, напомню, нам нужны белоснежные картинки!

Что-нибудь видите? Подождите, мы еще внутрь не зашли.
Ну давайте вначале попробуем эту глупую затею с увеличением мощности светильника... 4000W и сказать, что прям "бело", я бы не сказал... Зато на стене уже почти "пережог" появился...

А все потому, что «занавески» при такой мощности уже начали «полыхать». Информация о диоптриях в таблицах уже стерлась, нижние ряды поползли. Малейшая корректировка контраста и все будет выжжено наполовину (как у D-d_Man, который "решил" проблему пережогов не знанием "матчасти", а тупо сделав тусклое изображение). При этом комната по-прежнему серая, а запас по яркости и контрасту для постобработки исчерпан. Тут нечего редактировать, деление вправо-деление влево, все на максимуме:

Но хватит заниматься унитазерской бессмыслицей. Возвращаем мощность светильника на 10W, т.е. на дефолтное значение (в реальной сцене, конечно, к мощности не следует относиться формально, но это показ принципа, а не "три-дэ-визуализация"). Вот в каких потемках предстоит работать камере (даже окна не видно, светильник далековат):

Ну и теперь приступаем к настройкам экспозиции, гаммы и баланса белого (остальные настройки дефолтные):

Обратите внимание на то, что картинки имеют некий «туманный налет» при сохранении детальности – это именно то, что нужно (это как раз тот «запас» по яркости, который нужен на этапе постобработки):


Засвет справа от таблицы теперь не такой контрастный и в реальности не будет сопряжен с выжиганием текстуры.
Ну что, осталось "гимпануть":


Ура! Мы получили белую и хорошо детализированную картинку почти при полном отсутствии света!
Давайте, напоследок, чуть увеличим разрешение, подбавим сэмплов и еще раз насладимся результатом от наружного 10-ваттного светильника, сделав рендеринг и постобработку картинки у окна!
Вот, она, красавица:

Вывод: «засветы», «пересветы» и всевозможные «пережоги» у 9/10 визуализаторов говорят о том, что они не знакомы с экспозицией, гаммой и балансом белого. Я не знаю как в Короне (она мне абсолютно неинтересна), но Суслик при правильном приложении мозгов способен демонстрировать едва ли не чудеса «ночного видения» с очень высокой степенью детализации. А это означает, что проблему засветов на ярких, красочных рендерах в абсолютном большинстве случаев можно решить.
P.S. Оцените пост хотя бы за его длину.