Блендер

Автор
Сообщение
На сайте c 16.10.2006
Сообщений: 1816
Цитата Ingvarr.:
Цитата D-d_Man:
Цитата ruby_en:

SuperImageDenoiser 2.0 - хороший компромисс - и подчистило, и текстуру совсем не размазало

подскажите, а где взять его? smiley-smile.gif

в посте под картинками камрада есть ссылка сразу

https://gumroad.com/l/SuperImageDenoiser 

На сайте c 28.03.2020
Сообщений: 205


флейм. несогласие пользователей с вашей точкой зрения не повод переходить на оскорбления

Дата выдачи:
06.08.2024 17:58:08

Действует до:
31.12.2031 00:00:00

Столкнулся с такой задачей: почему-то эффект Spherical или Quadratic Sphere у ноды Gradient Texture работает с обратной стороны объекта. Обратите внимание на ось координат: фигуры перевернуты кверху ногами.

Если выделить верхнюю грань (по Z) и применить эффект, то она будет черной. А если применить тот же эффект к прямо противоположной грани (по -Z), то сработает. С остальными видами градиента проблем нет. Mapping крутил и так и сяк, не получается. Как же быть?

Поправка:  эффект работает только снизу. Непонятно, как сделать круги на каждой из граней (со всех сторон куба) или только на нужной.

На сайте c 27.04.2016
Сообщений: 2234
Цитата Amiminoru:
Цитата Хайполи:
взглянув на эти стрелки, я понял, что совсем не знаю Blender. На них кликаешь, жмешь g, и можно управлять жалюзи. Я еще раньше видел на персонажах подобное, но пока не успел дойти до этой темы...

Ну так же как и в майе или где угодно, контролы да драйвера. Я вообще такое делал, типа кастомный GUI прямо в сцене, плэйн да ползунки из геометрии, задрайвенные на кастом атрибуты. 

Привет, а подсаки уроки или куда рыть по этой теме? 

Мне к примеру нужно открытие дверей, капотов и подобное по нажатию на кнопки или перетянуть бегунок. 

На сайте c 25.02.2009
Сообщений: 2753
Липецк
Цитата Хайполи:
Поправка: эффект работает только снизу. Непонятно, как сделать круги на каждой из граней (со всех сторон куба) или только на нужной.

Сделай кубическую развертку. если нужно две грани, то похоже нужно будет два материала на одном объекте пользовать

На сайте c 08.12.2009
Сообщений: 653
Воронеж
На сайте c 19.10.2017
Сообщений: 683
В далекой далекой Галактике

Random UV в LuxCore.

в последнем билде

На сайте c 25.02.2009
Сообщений: 2753
Липецк

Геометри нодс потихоньку начинают применять

Для анимации геометринодс вполне себе полезный вариант (25я секунда)

На сайте c 03.12.2016
Сообщений: 102
Minsk
Цитата D-d_Man:одскажите, а где взять его? smiley-smile.gif

в посте под картинками камрада есть ссылка сразу

https://gumroad.com/l/SuperImageDenoiser  

Спасибо! скачал, нашел инструкцию по установке, но так и не понял - как чувак из видео его подключает - у меня блендер не видит никакого бленд файла в скачанной папке... https://www.youtube.com/watch?v=Dws3XZ0hTgw& ;t=0s

обычным способом установил его в аддоны, поставил галочку, а где теперь его искать, чтобы запустить? smiley-pardon.gif

На сайте c 15.06.2020
Сообщений: 308


хамство.

Дата выдачи:
06.08.2024 17:58:08


Пожизненный бан
Цитата PetrT:
Цитата Хайполи:
А тут еще, заплатив всего МРОТ, вот я какую приятную неожиданность обнаружил (пока еще не могу затестить, Arnold вижу первый раз в жизни):

предполагал что с этой покупкой, вы уйдете в лагерь Автодеска и забудете про ветку Блендер  

но нет, не там то было))

я помню что он прощался с форумом и писал что больше никогда сюда не вернется))

На сайте c 28.03.2020
Сообщений: 205


флейм. несогласие пользователей с вашей точкой зрения не повод переходить на оскорбления

Дата выдачи:
06.08.2024 17:58:08

Действует до:
31.12.2031 00:00:00

Подскажите, есть ли какие-нибудь книги или целенаправленные туториалы по принципам полигонального моделирования? Не из разряда "как смоделировать тапок", а именно по фундаментальной части. Имеется в виду в целом, не обязательно по Blender (принципы то одни и те же везде).

Вот, например, смоделил я ванну из 40 вершин с подлокотниками под сабдив:

После сабдива 4-го уровня со Shade Smooth вроде и количество полигонов более чем приемлемое и сама ванна ничего так смотрится:

Однако я все равно допустил ошибку:

Образуется уязвимое место. Но я "методом тыка" пробовал по-разному делать сетку в этом месте. Все равно проблемы избежать пока не удалось. Требуются, как я уже сказал, фундаментальные знания относительно того, как прорабатывать подобные сочленения, а вот с их источниками как раз проблема. Очень много времени уходит на "метод тыка", который не всегда приносит результаты, как в данном случае.

Цитата Стрелец:

я помню что он прощался с форумом и писал что больше никогда сюда не вернется))

просто немного скучно "вариться в собственном соку"...

На сайте c 18.04.2020
Сообщений: 396
Цитата Ingvarr.:
а где теперь его искать

Добавляется в композиторе

На сайте c 03.12.2016
Сообщений: 102
Minsk
Цитата ruby_en:
Цитата Ingvarr.:
а где теперь его искать

Добавляется в композиторе

Спасибо!!! разобрался )

На сайте c 10.12.2009
Сообщений: 5675
Kalevan
Цитата Хайполи:
просто немного скучно "вариться в собственном соку"...

Смотреть Арримуса и Гранта Варвика до полного просветления :)
На сайте c 28.03.2020
Сообщений: 205


флейм. несогласие пользователей с вашей точкой зрения не повод переходить на оскорбления

Дата выдачи:
06.08.2024 17:58:08

Действует до:
31.12.2031 00:00:00

В общем подправил внутренние края ванны "методом тыка" (пришлось увеличить общее количество вертиксов на четыре, итого 44):

Решил проверить правильность сетки, экспортировав ванну в FBX и уже в майке применить аналогичный 4-й уровень сабдива. Все работает:

Единственный вопрос возник относительно масштаба. Даже если в Блендере в настройках экспорта выставить transform-scale-0.01, то все равно размер ванны будет непонятен относительно иных объектов в сцене мая. Не могу понять, где вообще в майке показаны размеры объекта в см., а не scale. Нужно разбираться.

************************************************************************************************************************************************************************************************************************************************************

Сформулирую проблему более корректно. Уверен, многие знают ответ. Речь идет о том, насколько дружно могут работать Blender и Maya (или не могут).

Создаем в Maya красный кирпич с размерами по ГОСТ в миллиметрах:

Экспортируем его по дефолтным настройкам в FBX (следует заметить, что Maya с апдейтами использует последнюю версию FBX (2020.1.1), Blender, наверное, тоже), а затем открываем в Blender:

Как видно, все прошло идеально. Даже не пришлось менять оси (Y на Z).

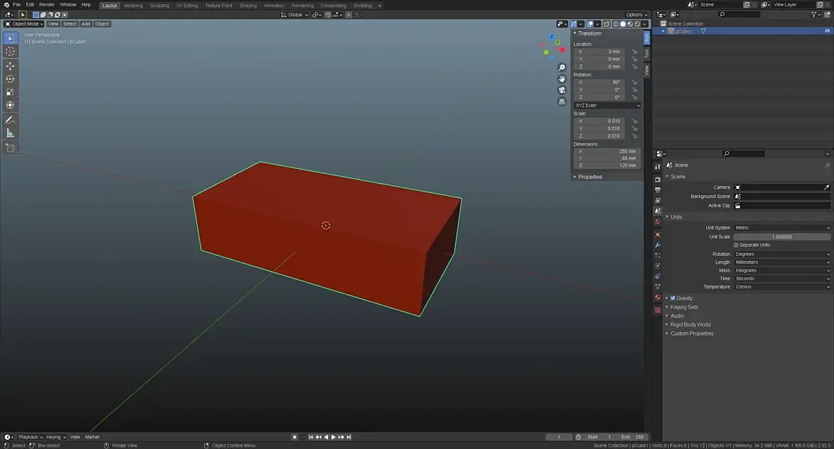
Теперь попробуем сделать наоборот: создадим кирпич в Blender:

И, следуя дефолтным настройкам, экспортируем его в FBX, а затем откроем в Maya:

Maya открыла кирпич, сохранив пропорции и цвет. Но вот только НЕ ПОНЯТНО: КАК ТЕПЕРЬ ПОСМОТРЕТЬ ЗНАЧЕНИЯ WIDTH, HEIGHT, DEPTH? Вкладка Inputs ведь куда-то пропала! Или, может, при экспорте в FBX нужно в Blender что-то дополнительно указывать?

На сайте c 25.02.2009
Сообщений: 2753
Липецк

Если важно с размерами c CADовской точностью - можно солидворкс пользовать или хотя бы FreeCAD.

Цитата Хайполи:
Нужно разбираться.

На сайте c 28.03.2020
Сообщений: 205


флейм. несогласие пользователей с вашей точкой зрения не повод переходить на оскорбления

Дата выдачи:
06.08.2024 17:58:08

Действует до:
31.12.2031 00:00:00

Цитата Kaiwas:

Если важно с размерами c CADовской точностью - можно солидворкс пользовать или хотя бы FreeCAD.

Причем тут "CADовская точность"?

Вы размер скачанной ложки будете по размеру чайника оценивать, имеющегося в сцене?

На сайте c 03.12.2016
Сообщений: 102
Minsk

Подскажите пожалуйста как решить задачу - нужно повторить связку нодов в композинге, чтобы нижняя (в моей сцене) была такой-же как в верхнем изображении... все собрал, но нет "AO"

верхняя свяка не моя, а нижнюю собираю

может версии разные, поэтому и отличия в нодах smiley-unknw.gif

На сайте c 19.10.2017
Сообщений: 683
В далекой далекой Галактике
Цитата Ingvarr.:
может версии разные, поэтому и отличия в нодах

потому что пасс не выведен

На сайте c 03.12.2016
Сообщений: 102
Minsk
Цитата PetrT:
Цитата Ingvarr.:
может версии разные, поэтому и отличия в нодах

потому что пасс не выведен

а где он находится, и как его ставить? smiley-good.gif

На сайте c 16.09.2009
Сообщений: 448
Цитата Хайполи:
Но вот только НЕ ПОНЯТНО: КАК ТЕПЕРЬ ПОСМОТРЕТЬ ЗНАЧЕНИЯ WIDTH, HEIGHT, DEPTH? Вкладка Inputs ведь куда-то пропала!

Потому что это параметрика, и естественно она пропала, ведь твой объект стал полигональным(массив точек и полигонов).

Почему ты видишь размеры в блендер? Потому что это размеры BBox'а (габариты). А параметры, к примеру, при создании примитивов блендер тут же забывает. Для сравнения посмотри на  аддон qblocker, который сохраняет связь с параметрами.

Ещё раз кратко - параметрический объект запекается в полигональный при перегоне.

Касательно сабдивижн моделирования, избегать нужно так называемых полюсов(когда в точку приходит не 4 еджа) https://topologyguides.com/manipulating-edge-poles 

Цитата Хайполи:
просто немного скучно "вариться в собственном соку"...

мужик слово забрал...

Читают эту тему: