Блендер

Автор
Сообщение
На сайте c 25.02.2009
Сообщений: 2755
Липецк
Цитата Zolty:
Может было у кого такое? Как решали?

Денойз может шалить и может быть адаптивный сэмплинг.
На сайте c 27.04.2016
Сообщений: 2234

Kaiwas

В первую очередь о деноизе подумал, но нет. Адаптивный отключен, его не использую никогда.

На сайте c 19.10.2017
Сообщений: 683
В далекой далекой Галактике

2.92.0 перешла в beta

Цитата Zolty:
Проблема с сайклс. Именно в одной сцене появляются квадраты с небольшим затемнением.

Optix или CUDA-?
На сайте c 18.04.2020
Сообщений: 396
Цитата Zolty:
Именно в одной сцене появляются квадраты с небольшим затемнением

Картинку бы
На сайте c 13.05.2014
Сообщений: 561
Цитата PetrT:
2.92.0 перешла в beta

Проходной релиз. Буду пока сидеть на 2.91. Нового почти нет, а от нодов геометрии хотелось большего функционала, а не растягивание проекта и добавлением по одной две ноды раз в релиз.Ну и вообще ничего не мешает использовать AN, который по функционалу сейчас уже не хуже ICE.

На сайте c 19.10.2017
Сообщений: 683
В далекой далекой Галактике
Цитата Amiminoru:
Проходной релиз.

согласен новых фитч было мало,но и год был не простой на мой взгляд

из 9 фитч под сайклз ни одна не прошла

из интересного в планах есть

новая реализация SSS шейдера и multiscatter GGX

все это под 2.93 LTS версию

P.S

вернули UI материалов и текстур с файк юзером это хорошо)

На сайте c 25.02.2009
Сообщений: 2755
Липецк
Цитата PetrT:
файк юзером

знатно и вовремя мы погудели. А то могли и потерять это

На сайте c 19.10.2017
Сообщений: 683
В далекой далекой Галактике
Цитата Kaiwas:
Цитата PetrT:
файк юзером

знатно и вовремя мы погудели. А то могли и потерять это

будет что внукам рассказать))smiley-good.gif

На сайте c 27.04.2016
Сообщений: 2234
Цитата PetrT:

2.92.0 перешла в beta

Цитата Zolty:
Проблема с сайклс. Именно в одной сцене появляются квадраты с небольшим затемнением.

Optix или CUDA-?

Cuda К ста решил проблему

Материал стекла давал такие артефакты. Корч я сделал для стекла френсел чтобы края были менее прозрачные через микс а внутри стеклянной колбы был еще источник света. Упростил стекло и ве стало как надо.

На сайте c 15.06.2020
Сообщений: 308


хамство.

Дата выдачи:
06.08.2024 17:58:08


Пожизненный бан

Привет.

Есть модель из нескольких элементов и мне надо каждому сделать Unwrap и запихать в один текстурный атлас для Substance Painter.

но одновременно Blender позволяет разворачивать и видеть только один элемент.

как развернуть все и самое важное как засунуть их все в один атлас? хелп smiley-sad.gif

p.s. объединить элементы не вариант

На сайте c 27.04.2016
Сообщений: 2234

Цитата Стрелец:

Привет.

Есть модель из нескольких элементов и мне надо каждому сделать Unwrap и запихать в один текстурный атлас для Substance Painter.

но одновременно Blender позволяет разворачивать и видеть только один элемент.

как развернуть все и самое важное как засунуть их все в один атлас? хелп smiley-sad.gif

p.s. объединить элементы не вариант

выделить всю нужную геометрию и зайти в режим редактирования, затем засунуть в один атлас

Цитата Стрелец:
но одновременно Blender позволяет разворачивать и видеть только один элемент.

это не так

На сайте c 15.06.2020
Сообщений: 308


хамство.

Дата выдачи:
06.08.2024 17:58:08


Пожизненный бан

Цитата Zolty:
это не так

ну как не так?

вот 3 объекта к примеру надо все запихать в один атлас.при редактировании доступен только 1.

как засунуть все без объединения?

действительно

ps выделил все объекты unwrap + pack islands и вот.

но почему то 3 полика не хотят быть как все

На сайте c 27.04.2016
Сообщений: 2234

Стрелец

На атласе нажмите "А" и потом пак. Вернее сначала uv а потом пак

На сайте c 15.06.2020
Сообщений: 308


хамство.

Дата выдачи:
06.08.2024 17:58:08


Пожизненный бан

Цитата Zolty:

Стрелец

Все выделите и на таб

уже разобрался спасибо)

Цитата Zolty:
На атласе нажмите "А" и потом пак

надо ещё жмякать на average islands scale тогда они станут одинакового размера

На сайте c 27.04.2016
Сообщений: 2234
Цитата Стрелец:
на average islands scale

да 

На сайте c 13.05.2014
Сообщений: 561

Потестил на днях обновленный билд с параллаксом.

Скорее бы уже в мастер добавили.

На сайте c 18.04.2020
Сообщений: 396
Цитата Amiminoru:
Скорее бы уже в мастер добавили.

Очень круто. Почему же не будет в 2.92?
На сайте c 13.05.2014
Сообщений: 561
Цитата ruby_en:
Цитата Amiminoru:
Скорее бы уже в мастер добавили.

Очень круто. Почему же не будет в 2.92?

Не а. Пока еще нет. 2.92 уже чрез пару недель релиз и он уже закрыт для новых фич.

Меня другое расстроило. Никогда ещё не бэйкал дисплейсмент в блендере, а тут как раз понадобилось для этого теста. Я когда делал эту сцену, то изначально прямо из фотки нарулил материал и выдавил геометрию через модификатор, для получения рельефа из реальной геометрии. А потом начал печь начистую карты, альбедо, рафнес, нормал. И удивился, когда обнаружил, что дисплейсмент оказывается нельзя бейкануть с мэша на мэша, только с мультирезолюшена. Пришлось ради одной карты хай мапы, открывать мармосет и выпекать её там.

На сайте c 19.10.2017
Сообщений: 683
В далекой далекой Галактике

реалтайм шейдеры Eevee

На сайте c 27.04.2016
Сообщений: 2234

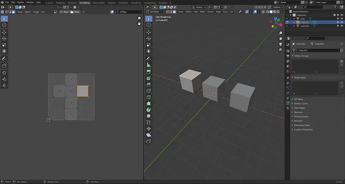
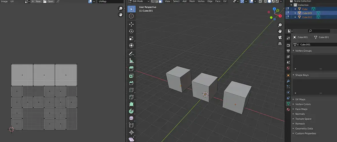
Привет. Подскажите как сделать smart uv большого количества объектов так, чтобы они не на один атлас паковались а каждая отдельная геометрия на атлас.

Вот нужно как на втором скрине, только я делал для каждой отдельно модели smart uv по очереди а нужно тоже самое только в один клик выделив все объекты.

Читают эту тему: