На сайте c 27.04.2016
Сообщений: 2234
| Kaiwas А можешь конкретней. Чет ничего не срабатывает |
|
На сайте c 25.02.2009
Сообщений: 2748
Липецк
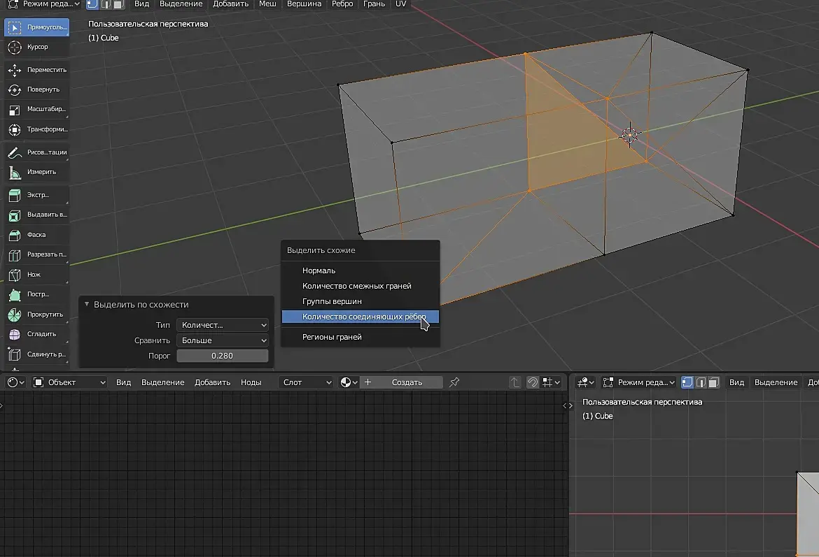
| По шифт+Г вылезает такой выбор и можно там параметры сравнения указывать Т.е. выбрал один вертекс в который прихдит 5 еджей, потом шифт+Г и крутить настройки. (я не пользовал. но вроде похоже на решение вопроса. вряд ли оно там автоматом обновляется. а может и автоматом) 
Zolty получилсоь? я волнуюсь ) |
|
На сайте c 27.04.2016
Сообщений: 2234
|
Спасибо). Не за компом, не пробовал. Завтра отпишусь
|
|
На сайте c 13.05.2014
Сообщений: 561
| Там вертекс пэйнт в скульпт завезли. Теперь как браше можно попутно раскрашивать хайрезные модели. И это работает супер быстро. Давно ждал и вот наконец то. Еще бы колор спрэй, но я думаю Добарро уже пилит. 
|
|
На сайте c 27.04.2016
Сообщений: 2234
| Kaiwas Не, не получается. Вот попробуй может у тебя выйдет https://we.tl/t-2q1E4TGvTT О заработало. Порог смущает, не пойму что эти цыфры означают/ Да, и нужно выделять не именно ту точку а любую другую но не ее. |
|
На сайте c 25.02.2009
Сообщений: 2748
Липецк
| Цитата Zolty: Порог смущает, не пойму что эти цыфры означают/ наверное допуск какой-то погрешности в выбранный параметр. Ответил бы точнее, но не пользовал. Цитата Zolty: Да, и нужно выделять не именно ту точку а любую другую но не ее. возможно. |
|
На сайте c 27.04.2016
Сообщений: 2234
|
Да,это же квантовые технологии, тут если разгадали,то Профит иначе обратно в стол  |
|
Активность: 0
На сайте c 27.05.2020
Сообщений: 17
|
Как сдвинуть Гизмо относительно объекта?
|
|
На сайте c 18.04.2020
Сообщений: 396
| Цитата Loghir: Как сдвинуть Гизмо относительно объекта?
Гизмо чего?
|
|
На сайте c 25.02.2009
Сообщений: 2748
Липецк
| Цитата ruby_en: Гизмо чего? объекта ) человек просто не в курсе о3Д-курсоре. Ну... вот тут (в N-панели) выбрать ориджин и тягать его. 
|
|
На сайте c 18.04.2020
Сообщений: 396
| Цитата Kaiwas: Ну... вот тут (в N-панели) выбрать ориджин и тягать его.
Добавлю пожалуй что можно включать привязку и снапить к вершинам или например к центру ребра.
|
|
На сайте c 27.04.2016
Сообщений: 2234
| Цитата ruby_en: Цитата Kaiwas: Ну... вот тут (в N-панели) выбрать ориджин и тягать его.
Добавлю пожалуй что можно включать привязку и снапить к вершинам или например к центру ребра. И к центру полигона выбранного. Пошла тема... |
|
На сайте c 18.04.2020
Сообщений: 396
| Цитата Zolty: И к центру полигона выбранного. Пошла тема...
Для человека который не знает что такое pivot point это актуально))
|
|
На сайте c 27.04.2016
Сообщений: 2234
|
Pivit point это что за поза?  |
|
На сайте c 18.04.2020
Сообщений: 396
| Цитата Zolty: это что за поза?
Ну если по простому то - центр трансформации.
|
|
На сайте c 08.02.2013
Сообщений: 79
Тамбовская область
| Цитата Zolty: Pivit point это что за поза?  это точка-П у Макса |
|
Активность: 0
На сайте c 27.05.2020
Сообщений: 17
| Всем спасибо за ответы. У Блендера справочная система (по сравнению с тем же Рино) никуда не годится: Ищу окно Active tool - тишина. https://docs.blender.org/manual/ru/2.82/search.html?q=Active +tool&check_keywords=yes&area=default# В итоге я просто не знаю, как его вызвать. 3Д-курсор на самом деле называется просто "курсор". А где активируется приснепливание? У меня версия 2.82 |
|
На сайте c 18.04.2020
Сообщений: 396
| Цитата Loghir: А где активируется приснепливание?
Ctrl
|
|
Активность: 0
На сайте c 27.05.2020
Сообщений: 17
| Тут https://3ddd.ru/forum/thread/show/bliendier/149 я спрашивал про применение модификатора Mirror. Я так понял, центр симметрии — 3д-курсор. Ему можно задать координаты параметрически? Непонятно, как задать модификатору привязку к 3д-курсору. У меня версия 2.82 eng |
|
На сайте c 19.10.2017
Сообщений: 683
В далекой далекой Галактике
| Цитата Loghir: Я так понял, центр симметрии — 3д-курсор. Ему можно задать координаты параметрически?
можно создать Empty и выбрать Mirror через object в модификаторе
|
|