Блендер

Автор
Сообщение
Активность: 0
На сайте c 27.05.2020
Сообщений: 17

PetrT

Сорри, забыл указать, что у меня Блендер 2.81

А где в версии 2.81 выравнивание вертексов по осям относительно друг друга? И ребра не помешают.

На сайте c 19.10.2017
Сообщений: 683
В далекой далекой Галактике
Цитата Loghir:

PetrT

Сорри, забыл указать, что у меня Блендер 2.81

у Blender подробный мануал на сайте для всех версии.

P.S там и на русском есть что то переведенное

Активность: 0
На сайте c 27.05.2020
Сообщений: 17
Цитата PetrT:
у Blender подробный мануал на сайте для всех версии.

Допускаю. Но как там что называется? С полигонами я работал в Майе, но давно. А сейчас в Рино, там все по-другому, полигоны чисто символические.

На сайте c 08.12.2009
Сообщений: 653
Воронеж
На Blender 2.78 много было встроенных ТЕМ оформления интерфейса, а на 2,8 где скачать кто знает? Сам не нашел
На сайте c 19.10.2017
Сообщений: 683
В далекой далекой Галактике
Цитата lnnleon:
На Blender 2.78 много было встроенных ТЕМ оформления интерфейса, а на 2,8 где скачать кто знает? Сам не нашел

на форуме блендер

https://devtalk.blender.org/t/call-for-content-themes/3174/10  

На сайте c 18.04.2020
Сообщений: 396
Цитата Loghir:
А где в версии 2.81 выравнивание вертексов по осям относительно друг друга? И ребра не помешают.

Быстрый ответ: выделяешь вершины,ребра,грани дальше S, (X,Y,Z),0, Enter.

A вообще есть мануал на сайте блендера там все есть.

На сайте c 25.02.2009
Сообщений: 2748
Липецк

Цитата Kenzo80:
Так что отворачиваюсь от вас, живите как хотите, изгои.

Бывай не хворай!

На сайте c 05.03.2011
Сообщений: 2564
Krasnodar
Цитата Kenzo80:

Короче я решил объявить бойкот этой любительской помойке - Блендору.

Все нормальные люди и студии сидят в божественном Максе, а т.к. я элитный сверхчеловек, то не могу себе позволить измазывать свои ценные телеса вот этим вот.

Так что отворачиваюсь от вас, живите как хотите, изгои.

Анрил изучал - не осилил. 

Блендер изучал - не осилил. 

Сверхчеловек... 

На сайте c 03.12.2016
Сообщений: 102
Minsk
Цитата Quasar:
Цитата Kenzo80:

Короче я решил объявить бойкот этой любительской помойке - Блендору.

Все нормальные люди и студии сидят в божественном Максе, а т.к. я элитный сверхчеловек, то не могу себе позволить измазывать свои ценные телеса вот этим вот.

Так что отворачиваюсь от вас, живите как хотите, изгои.

Анрил изучал - не осилил. 

Блендер изучал - не осилил. 

Сверхчеловек... 

скорее ленивый кот smiley-rofl.gif

На сайте c 05.03.2011
Сообщений: 2564
Krasnodar
Цитата Ingvarr.:
скорее ленивый кот 

Коты еще и умом не блещут. 

На сайте c 09.01.2014
Сообщений: 3427

Цитата Quasar:
Сверхчеловек

Спасибо за поддержку, друг!

В Блендоре мне понравилась привязка. Удобно сделано!

А всё остальное через жопу.

В Максе всё хорошо и минус один - он платный.

А как приятно создавать и управлять сплайнами в Максе!Сразу готовые формы! С привязкой обвёл чертеж линиями, а не сидишь как идиот экструдишь вертекс. Вертекс, Карл :D

А  эдит поли?

А редактирование сегментов объекта после его создания?

Сказка.

На сайте c 08.12.2009
Сообщений: 653
Воронеж
Цитата Loghir:

PetrT

Сорри, забыл указать, что у меня Блендер 2.81

А где в версии 2.81 выравнивание вертексов по осям относительно друг друга? И ребра не помешают.

alt+x

На сайте c 25.02.2009
Сообщений: 2748
Липецк
Цитата lnnleon:
alt+x

аддон? в дефолте чот ничего не происходит

На сайте c 08.12.2009
Сообщений: 653
Воронеж
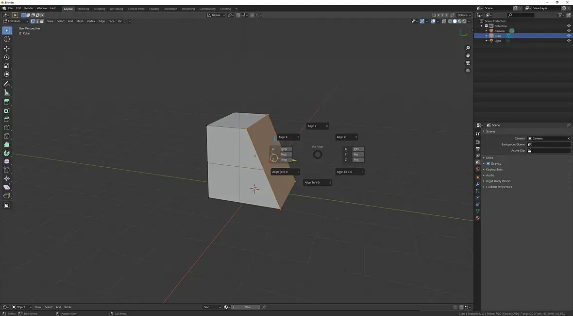
pie menu
Цитата Kaiwas:
Цитата lnnleon:
alt+x

аддон? в дефолте чот ничего не происходит

По-моему родной аддон

На сайте c 18.04.2020
Сообщений: 396
Цитата Kenzo80:
А как приятно создавать и управлять сплайнами в Максе!Сразу готовые формы! С привязкой обвёл чертеж линиями, а не сидишь как идиот экструдишь вертекс. Вертекс, Карл :D

Чем кривые то не подходят?
На сайте c 09.01.2014
Сообщений: 3427
Цитата ruby_en:
ем кривые то не подходят?

Мне неудобно.

Щаз ещё вспомнил, что нет вменяемого бенда, аррей с костылями. smiley-unknw.gif

Короче говоря - возможностей у Блендора якобы много. Но их все надо доводить до ума.

Помню был игровой движок встроенный и даже редактор видео есть.

Чепуха же.

На сайте c 25.02.2009
Сообщений: 2748
Липецк
Цитата Kenzo80:
Чепуха же.

ты про своё присутствие в этой темие? распрощался же с нами. Ну и бывай.

На сайте c 09.01.2014
Сообщений: 3427
Давайте останемся лучшими в мире друзьями smiley-friends.gif
Активность: 0
На сайте c 27.05.2020
Сообщений: 17

Всем спасибо за ответы.

ruby_en

Сработало. Получается средняя высота?

А где это описание Блендера?

Сегодня я уже нашел "описание" https://docs.blender.org/manual/en/latest/addons/object/align_tools.html 

lnnleon

В Pie Align  можно выбрать опорный объект? Или усреднение?

На сайте c 18.04.2020
Сообщений: 396
Цитата Kenzo80:
Мне неудобно.

Сплайны конечно хороший инструмент самому нравится, кривые делают тоже самое, просто переводишь в 2д и тот же сплайн почти просто есть возможность рисовать в 3д
Цитата Kenzo80:
Короче говоря - возможностей у Блендора якобы много. Но их все надо доводить до ума. Помню был игровой движок встроенный и даже редактор видео есть. Чепуха же.

Сам я макс учил недолго, лично у меня получается  быстрее в блендере где то на треть просто из за того что нагрузка на мышь уменьшилась а левая по клавишам больше бегает.

В скульптинге по моему сравнивать с максом это как мерс с таврией.

В рендерах тут макс конечно на пьедестале. У блендера банально нет продакшн рендера с этим и связано я думаю его задержка с полноценной интеграцией в индустрию.

Видел как на ютубе кое кто довольно быстро работает в максе но это редкость я думаю.

Читают эту тему: