Блендер

Автор
Сообщение
На сайте c 25.02.2009
Сообщений: 2753
Липецк

с адаптивным семплингом 17 минут.

без него - 23 мин.

картинка из 2.81 - 23 мин.

На сайте c 08.12.2009
Сообщений: 653
Воронеж

Что-то 2.82 падает несколько раз в день на пустом месте.... Как у вас со стабильностью?

На сайте c 19.10.2017
Сообщений: 683
В далекой далекой Галактике
Цитата lnnleon:
Что-то 2.82 падает несколько раз в день на пустом месте.... Как у вас со стабильностью?

часто не падает.редко

причина падения ясна? если известна причина или ситуация то можно писать в BF на багтрекер
На сайте c 08.12.2009
Сообщений: 653
Воронеж
да просто под сабдив моделю не падал несколько дней, а теперь несколько раз в день. Моделька не тяжелая
На сайте c 27.04.2016
Сообщений: 2234

Частых падений небыло. Бывает набираю скорость и когда идёт уже жёсткий Раш нажимаю ctrl+z раз 60 в секунду, тогда вылет железобетонно. А так вроде норм. Открыто как правило несколько бленов и норм.

На сайте c 19.10.2017
Сообщений: 683
В далекой далекой Галактике
сабдив реально тормозит и на простых моделях тоже заметил
На сайте c 08.12.2009
Сообщений: 653
Воронеж

А как отрегулировать радиус автовелдинга.... кто знает?

На сайте c 25.02.2009
Сообщений: 2753
Липецк

Молдинги, пояски и прочее

Опять двигло сайта дефисы трёт

Вотhttps://youtu.be/1lx-hZGkWNk  

На сайте c 27.04.2016
Сообщений: 2234
Цитата lnnleon:
А как отрегулировать радиус автовелдинга.... кто знает?

я знаю

На сайте c 09.01.2014
Сообщений: 3427

Написал сообщение и оно куда-то пропало smiley-unknw.gif

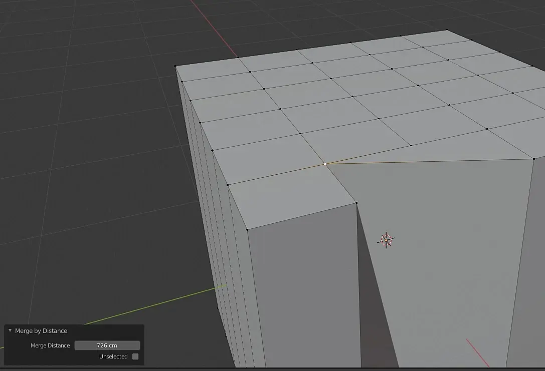
Юзаю Merge by Distance и внизу кручу нужную дистанцию smiley-good.gif

На сайте c 08.12.2009
Сообщений: 653
Воронеж
Цитата Kenzo80:

Написал сообщение и оно куда-то пропало smiley-unknw.gif

Юзаю Merge by Distance и внизу кручу нужную дистанцию smiley-good.gif

Я просто с привязкой люблю переносить не нужные точки с автовелдом, но на маленьких деталях

слепляются лупы

На сайте c 09.01.2014
Сообщений: 3427
Цитата lnnleon:
Я просто с привязкой люблю переносить не нужные точки с автовелдом

Не уверен что понял, но я себе нашёл прикольную штуку, если надо несколько точек свелдить одновременно:

На сайте c 08.12.2009
Сообщений: 653
Воронеж

Да это понятно alt+M

На сайте c 09.01.2014
Сообщений: 3427
Цитата lnnleon:

Да это понятно alt+M

Я в Избранное вытащил на Q)

На сайте c 08.12.2009
Сообщений: 653
Воронеж
Я думаю этот радиус регулируется радиусом срабатывания привязки
На сайте c 23.03.2013
Сообщений: 46
Цитата Kaiwas:

Молдинги, пояски и прочее

Опять двигло сайта дефисы трёт

Вотhttps://youtu.be/1lx-hZGkWNk   

какой кошмар) надеюсь в будущем добавят отдельный модификатор

На сайте c 27.04.2016
Сообщений: 2234

У кого было такое и как вылечить:

В лаяут из 3х моделей видна одна (анхайд и т.д. пробовал), во всех остальных норм.

Точно что-то не то тыкнул, но что?

На сайте c 08.02.2013
Сообщений: 79
Тамбовская область
может Isolated? который " / " на нампаде
На сайте c 27.04.2016
Сообщений: 2234
Цитата NeverExisted:
может Isolated? который " / " на нампаде

Прикинь, перемкнуло)) Спасибо.

Просто юзал а потом забыл что не отжал))

На сайте c 08.02.2013
Сообщений: 79
Тамбовская область

да бывают иногда неудобства с этим

это из-за того что у каждой вкладки свой изолятор

не очень логичное решение имхо, бывает дублируешь ассет чтобы сделать цветовую вариацию, переходишь во вкладку шейдинг и сидишь такой с умным видом настраиваешь и не понимаешь почему ничего не происходит, а там просто прошлый вариант остался изолирован... по крайней мере я не нашел как это использовать во благо.

а может это настраивается как то? чтобы изолятор был общим для всех вкладок

если кто знает напишите плиз, мегаполезно будет

Читают эту тему: