[Администрация] Вывод авторских для пользователей РФ

Автор
Сообщение
На сайте c 17.04.2021
Сообщений: 153

Наша главная цель, чтобы вывод средств был и для вас и для нас как можно проще. Поэтому мы в активном поиске партнёров для вывода средств как и раньше - на любые банковские карты, вне зависимости самозанятый пользователь, ИП или просто физлицо. Мы обязательно найдём таких партнёров - это лишь вопрос времени.

Будем держать вас в курсе с помощью тем на форуме и сообщений на сайте.

🕓 05.05.2025

Возможен вывод для ИП и самозанятых на карты банков РФ. ИП и самозанятым в юрисдикции РФ может также быть нерезидент РФ. Минимальная сумма 1000 ₽.

Для самозанятых:

  1. Декларируйте сумму, отображаемую на сайте в личном кабинете в разделе "Доход / Список продаж", а не ту, что пришла на карту (этот момент Минфин отдельно разъясняет здесь, а также про это есть полезная статья)
  2. При декларации в налоговой указывайте:
    ИП Лихоманов Михаил Владимирович
    ИНН: 781418724900
  3. Чек отправляйте на почту: support@3dsky.org.

Для ИП:

Возможность вывода на карты ИП подтвердилась в следующих банках (по крайней мере, те авторы, которые выводили, не сталкивались с проблемами):

  • Озон
  • Открытие
  • Тинькофф

Многие банки запрещают вывод на карты ИП, например, в Сбере подтвердили, что вывод на карты ИП у них пока невозможен.

В данных для выставления инвойса и в данных карты должно быть указано одно лицо

🕓 17.05.2024

В последнее время было много дискуссий о том, как платить налог самозанятому автору с дохода, полученного на сайте.

✍ Наше пояснение:

В соответствии с письмом ФНС от 05.08.2019 г. № СД-4-3/15409, физическое лицо, получающее доход от использования своих авторских прав, вправе применять НПД (самозанятость).

В случае с самозанятыми доход – это вознаграждение, которое сайт выплачивает автору согласно пункту 13 Условия пользования для Авторов за предоставление прав покупателю использовать модели.

НПД подразумевает уплату налога с дохода. Занижать сумму дохода на сумму комиссии при выводе средств нельзя.

Следовательно, самозанятый обязан платить налог с суммы, которая отображается на сайте в личном кабинете в разделе: Доход / Список продаж

Важно уточнить, что если автор потратил часть дохода на покупки на сайте, то эти траты тоже нельзя вычитать из дохода при декларации в налоговой.

На сайте c 08.12.2015
Сообщений: 314

...кстати о штрафах для самозанятых))) smiley-rolleyes.gif

Последствия нарушения: сокрытие части выручки и, соответственно, уплата подоходного налога не в полном объеме караются денежными штрафами. Согласно статье 129.13 Налогового кодекса РФ за первое нарушение такого характера заплатить придется 20% от утаенной суммы. Если ситуация повторится в течение полугода, то штраф для самозанятого составит 100% нелегализованного дохода.
На сайте c 01.08.2019
Сообщений: 11
Цитата MoJIoKo:
Цитата katerinavis:
Кароче. Спросила у налоговика, декларируется первоначальная сумма, а не та, что поступает на карту. Но странно, что это только сейчас озвучено)

класссс а я прям до последней копейки указывал , старался , а тут бац , так я вообще не то писал smiley-crazy.gif ну ладно чо уж теперь , будем по новой smiley-unknw.gif

Я в апреле случайно указала налог на первоначальный инвойс, оказца правильно))

На сайте c 20.10.2012
Сообщений: 247
Калининград

Рубрика "Вопрос-ответ" с сайта "НПД Налог"

Вопрос: Как будет рассчитываться налог на профессиональный доход при виде деятельности «такси», если заключен договор с «Яндекс такси»? В приложении «Мой налог» сумма заказа отображается как сумма дохода, несмотря на то, что с суммы заказа 25% выплачивается «Яндекс такси».

Ответ: Налоговой базой признается денежное выражение дохода, полученного от реализации товаров (работ, услуг, имущественных прав), являющегося объектом налогообложения. В этой связи при определении налоговой базы по налогу на профессиональный доход расходы, понесенные налогоплательщиком, не учитываются.

Вопрос: Как именно учитывается доход при исчислении налога на профессиональный доход?

Ответ: При исчислении налога на профессиональный доход формируется налоговая база, состоящая из полной суммы полученного дохода (заплаченная клиентом), уменьшение данной суммы на понесенные расходы – не предусмотрено.

Исходя из этого главное и единственное что надо понимать это кто является клиентом автора - ИП Сабирова Галия Бадретдиновна или Вася Пупкин, оплативший доступ на сайте. В первом случае доходом будет являться сумма, указанная в инвойсе, то есть радикально ничего не поменяется, налог вырастет на считанные рубли. Во втором же случае доходом будет считаться 195 рублей, потраченные Васей Пупкиным на доступ к модели и это уже гораздо интереснее. Помимо ощутимого увеличения налоговой базы встаёт вопрос как узнать сколько заплатил за доступ уже не Вася Пупкин, а Гэрри Бьюзи и по какому курсу это всё считалось. Также будет не понятно как учитывать этот доход - если клиент Вася, то и доход должен числиться как от физлица, то есть 4%. А если это был не просто Вася, а ИП Василий Пуповицкий, то уже снова 6%. Но опять же как узнать кто купил доступ - физик или юрик? И как такой чек формировать, ведь в одном платеже могут содержаться деньги и тех и других. В общем огромная просьба к администрации расставить все точки над "i" во избежание кривотолков. 

На сайте c 28.02.2017
Сообщений: 2977
Omsk
Цитата maltsev_stepan:
И как такой чек формировать, ведь в одном платеже могут содержаться деньги и тех и других.

Отдельный чек на каждую проданную модель. И отдельный человек, который будет сидеть и всё это заполнять smiley-crazy.gif

На сайте c 14.06.2012
Сообщений: 16837
Москва
Цитата mr.spoilt:
Ничего плохого нет в самозанятом, просто, удобно, доступно.

Похоже на старый анекдот про философскую любовь: Есть где, есть с кем, есть чем, но зачем?

На сайте c 20.10.2012
Сообщений: 247
Калининград
Цитата Dogeva:
Отдельный чек на каждую проданную модель

Даже если так, то кроме шуток это по сути не реально - минимальная сумма вывода с сайта 1000 руб вроде бы, а это автоматически подразумевает вывод дохода со сразу нескольких продаж, которые могут включать каких угодно покупателей

На сайте c 01.08.2015
Сообщений: 261
Orel
Цитата maltsev_stepan:
Цитата Dogeva:
Отдельный чек на каждую проданную модель

Даже если так, то кроме шуток это по сути не реально - минимальная сумма вывода с сайта 1000 руб вроде бы, а это автоматически подразумевает вывод дохода со сразу нескольких продаж, которые могут включать каких угодно покупателей

Декларируйте сумму вывода, не усложняйте)
Вроде же таже схема как и с реализацией продукции с полок магазина. Магазин будет заключать сделки с клиентом и выдавать ему чеки. Обговоренную прибыль от продаж своего товара вы получите от магазина. Получается у вас/нас сделка не с покупателем, а с магазином.

На сайте c 20.10.2012
Сообщений: 247
Калининград
Цитата Fixonu4:
Получается у вас/нас сделка не с покупателем, а с магазином

Да, чисто логически мне тоже так кажется, главное чтобы налоговая в итоге была того же мнения)

На сайте c 29.03.2016
Сообщений: 58
город Минск
Цитата maltsev_stepan:
Цитата Fixonu4:
Получается у вас/нас сделка не с покупателем, а с магазином

Да, чисто логически мне тоже так кажется, главное чтобы налоговая в итоге была того же мнения)

Мог что-то не так понять, но вроде бы да, у нас договор с сайтом, а не с конечным покупателем. Перечитал условия пользования для авторов и там написано вот что:

Кстати, вроде бы в 4.2 опечатка, слово Автор заменено словом Покупатель

На сайте c 04.04.2010
Сообщений: 119
London

Чет какая-то каша у всех в голове.

  1. 3DDD - оператор, сервис-площадка по продаже CG контента, забирает себе 30%
  2. Продавец (вы) - получаете вознаграждение (роялти) в размере 70%
  3. Банк - прокладка между 3DDD и Вами, берет комиссию с вашего роялти.
  4. Ваш доход это сумма поступившая вам на счет, ее вы должны декларировать и с нее вы обязаны платить налог. В противном случае получается двойное налогообложение. Банк, удержав с вас комиссию, получил доход и с него он заплатит налог. Продавцу не логично платить налог с изначальной суммы роялти, так как он её, условно, даже в руках не держал. 

Сейчас происходит жопокрутство со стороны бухгалтерии 3DDD, поскольку у них "дебет с кредитом" не бьётся так как по документам отчетности у них на роялти одна сумма вышла, а налогооблагаемая сумма, с которой платит налог самозанятый Продавец, другая.

Мне видится эта ситуация так что на Продавцов хотят повесить этот геморрой с потерей % за выплату роялти.

Те ссылки на документы, что предоставлены в качестве обоснования почему Продавец, должен платить налог со всей суммы роялти, не относятся к сути вопроса. Там речь идет об издержках эквайринга и банковского обслуживания счета непосредственно самого ИП или самозанятого, а не об издержках которые возникли при пересылке средств через банк прокладку от 3DDD к Продавцу.

По сути тот кто пересылает средства и теряет комиссию на этом, в нашем случае 3DDD, должен эту сумму вносить в свои расходы, вот тут как раз разъяснения Минфина актуальны, 3DDD не может представить эти комиссии как свои расходы.

Продавец же, платит налог только за сумму поступившую на счет. Вот если бы банк, где открыт счет Продавца, еще дополнительно взимал что-то еще с суммы поступившего перевода, тогда вопросов нет, это уже проблемы Продавца.

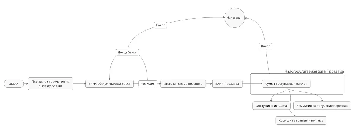
Условная схема выплат:

  1. 3DDD формирует платежное поручение на выплату роялти
  2. Банк, где обслуживается 3DDD, берет комиссию за свои услуги платит с этой суммы налог
  3. Сумма за вычетом комиссии банка отправителя приходит в банк получатель - который обслуживает счет Продавца.
  4. Сумма, пришедшая на счет Продавца является налогооблагаемой базой.
  5. Внутрибанковские комиссии, которые платит уже Продавец, впрочем как и Отправитель (3DDD) за обслуживание своего счета, межбанковские переводы, за снятие наличных и т.д. не могут вменяться как расходная часть для обеих сторон.

PS У продавцов должен возникнуть закономерный вопрос, почему ему приходит не полная сумму роялти, раз я должен её декларировать?

UPD

Важно понимать что не ВЫ продаете модели, вы их предоставляете для продажи на площадке 3DDD. Де юре их продает 3DDD, так как все средства с продажи сперва поступают на счета принадлежащие 3DDD. Вам же, за проданную модель, 3DDD выплачивает роялти, со своих счетов. Поэтому комиссия, удержанная банком 3DDD, не должна быть вашей головной болью, а заботами бухгалтерии сервиса, почему Продавец недополучает полную сумму роялти.  

На сайте c 14.06.2012
Сообщений: 16837
Москва

Звучит логично.

Если представить, что самозанятый получил перевод от неважно кого, то откуда он знает, какая была там комиссия и почему ему с неё надо платить налог? Эту комиссию же отправитель оплачивает со своих личных денег.

То, что тут на 3дд известна начальная сумма до перевода, с которой берется комиссия - дела не меняет. Эта сумма полностью принадлежит 3дд, пока вывод денег не произошел.

На сайте c 25.10.2009
Сообщений: 998
Сочи

Что-то странное с суммой налога, пропустила обсуждение.

Подождите. Вот есть дизайн-проект, он стоит стотыщ рублей. В договоре я указываю именно эту сумму. Заказчик перечисляет стотыщ, его банк берет комиссию (условно 500 рублей, но я в душе не люблю, какую именно с точностью до рубля). Мне платить налог не со ста тыщ, а 100500 рублей? И договор переделывать каждый раз, уточняя, а сколько ж вы там комиссии заплатили за перевод?

Это же категорически нелогично. Ладно мы, фрилансеры, где договоров с гулькин нос. А крупная фирма, где сто договоров в месяц? Что, каждый корректирует, перезаключает? И так всегда нужно было?

На сайте c 01.08.2015
Сообщений: 261
Orel
Цитата Agapova:

Что-то странное с суммой налога, пропустила обсуждение.

Подождите. Вот есть дизайн-проект, он стоит стотыщ рублей. В договоре я указываю именно эту сумму. Заказчик перечисляет стотыщ, его банк берет комиссию (условно 500 рублей, но я в душе не люблю, какую именно с точностью до рубля). Мне платить налог не со ста тыщ, а 100500 рублей? И договор переделывать каждый раз, уточняя, а сколько ж вы там комиссии заплатили за перевод?

Это же категорически нелогично. Ладно мы, фрилансеры, где договоров с гулькин нос. А крупная фирма, где сто договоров в месяц? Что, каждый корректирует, перезаключает? И так всегда нужно было?

Не совсем так. Можно немного усложнить, включив прослойку между вам и заказчиком. При условии что и вы и заказчик на это согласны. Заказчик должен будет положить в прослойку сумму по договору 100000 руб (будет у него комиссия или нет вас не волнует, должно лежать 100000). А вот будет ли комиссия при выводе вами этих 100к на другой счет, уже вас волнует. Но налог вы будете платить с суммы по договору, т.е. со 100к, а не со 100к минус комиссия на вывод.

На сайте c 14.06.2012
Сообщений: 16837
Москва
Цитата Fixonu4:
. А вот будет ли комиссия при выводе вами этих 100к на другой счет, уже вас волнует.

А как я выведу эти 100к на другой счёт, если они ещё не лежат на моём счёте? Они туда попадут и станут моими только после того, как отправитель со своего счёта отправит их мне и сам уплатит комиссию.

На сайте c 01.08.2015
Сообщений: 261
Orel
Цитата Yehat:
Цитата Fixonu4:
. А вот будет ли комиссия при выводе вами этих 100к на другой счет, уже вас волнует.

А как я выведу эти 100к на другой счёт, если они ещё не лежат на моём счёте? Они туда попадут и станут моими только после того, как отправитель со своего счёта отправит их мне и сам уплатит комиссию.

Договор на 100к. Заказчик переводит на ваш условный электронный кошелек 100к и платит коммиссию 4000 руб. Вы по окончанию сделки переводите себе с этого кошелька на карту банка и платите с коммиссию 5000 руб. Налог вы пробиваете не с 95000, не со 104000, а со 100000 которые были указаны в договоре.

На сайте c 14.06.2012
Сообщений: 16837
Москва
Цитата Fixonu4:
Заказчик переводит на ваш условный электронный кошелек

Что такое "мой условный электронный кошелёк"? Почему я должен переводить деньги из своего левого кармана в правый с комиссией? Почему вообще я должен переводить от себя себе?

На 3дд нет моего условного электронного кошелька. Число, сумма в аккаунте - это просто информация, а не мой личный счет.

На сайте c 04.04.2010
Сообщений: 119
London
Цитата Agapova:

Что-то странное с суммой налога, пропустила обсуждение.

Подождите. Вот есть дизайн-проект, он стоит стотыщ рублей. В договоре я указываю именно эту сумму. Заказчик перечисляет стотыщ, его банк берет комиссию (условно 500 рублей, но я в душе не люблю, какую именно с точностью до рубля). Мне платить налог не со ста тыщ, а 100500 рублей? И договор переделывать каждый раз, уточняя, а сколько ж вы там комиссии заплатили за перевод?

Это же категорически нелогично. Ладно мы, фрилансеры, где договоров с гулькин нос. А крупная фирма, где сто договоров в месяц? Что, каждый корректирует, перезаключает? И так всегда нужно было?

Налог уплачивается с суммы договора, она 1 к 1 должна быть задекларирована. Комиссии за перевод платит клиент и это его головняк. Заключили договор на 100 тыщ, эта сумма и должна вам упасть. С нее и платите налог

Та ситуация что описная в статье не применительна к финансовым отношениями между сервисом 3DDD и так называемыми Продавцами. 3DDD не является клиентом, покупающим услуги у продавца. Пользователь  здесь  не продает на прямую свой CG контент, так как он не имеет на сайте реквизитов для получения средств. Пользователь не получает прямых переводов непосредственно от покупателя.  

Что же тогда происходит? 

Важно понимать что не ВЫ продаете модели, вы их предоставляете для продажи площадке 3DDD. Де юре CG контент продает 3DDD, так как все средства с продажи сперва поступают на счета принадлежащие 3DDD. Вам же, за проданную модель, 3DDD выплачивает роялти, непосредственно со своих счетов. А это не одно и то же что прямая продажа вашего контента. 

Получение вознаграждения, это не прямая продажа какой либо вашей услуги или контента это благодарность от сервиса в денежном эквиваленте, поэтому и комиссия за пересылку этой благодарности никак не может быть в вашей налогооблагаемой базе.

На сайте c 25.02.2009
Сообщений: 2751
Липецк
Цитата Pavel_Ushakov:
3DDD не является клиентом, покупающим услуги у продавца. Пользователь здесь не продает на прямую свой CG контент, так как он не имеет на сайте реквизитов для получения средств. Пользователь не получает прямых переводов непосредственно от покупателя.

Куда ни кинь – везде клин. В итоге все белые и пушистые и никто никому ничего не должен (особенно налоговой, ага).

Я не знаю как тут работает магазин, но если покупатель видит чью модель он покупает - покупка строго идентифицируется с изготовителем (автором). А то что между автором и покупателем есть некий "сервис" - должно быть прописано где-то "там" в условиях использования магазина.

В целом вопросов бы быть не должно, если б всё было прописано в условиях "сотрудничества". А раз возникает - значит там какая-то брешь. А если брешь - значит возможны разные трактовки до момента "пока не клюнет".


Это просто всем везло что никто ещё чеки не спрашивал (об услуге/товаре). Хотел бы я посмотреть как и кому пришлось бы вертеться волчком при подготовке оного.

Кто покупал сам тут? Чеки-то дают? (вроде как это обязаловка при продаже товара. Модели это же товар? Какой-никакой чек должен быть. Пусть даже по запросу. И я не о чеке проводки банком.)

Ps/ За озон могу сказать. Там есть жирный фак по финансовой теме. Где, что, как смотреть и куда сколько декларировать.
Платится с суммы которую человек тратит на покупку (ему неведомо что там дальше и на каких условиях). И несмотря на то что система посложнее чем тут будет (есть всякие акции/скидки/бонусы за баллы и оплата баллами и прочее в чем чёрт ногу сломит) - на выходе всё предельно ясно. (тут можно почитать )
А здесь со смехотворным фикспрайсом в  195 руб. разобраться не могут )

На сайте c 30.10.2008
Сообщений: 293
S-Pb
3ddd, вы же не бедняки, пригласите толкового спеца, пусть все растолкует, опубликуйте, а там посмотрим. А то сейчас странная ситуация, все проблемы за ваш ( наш) счёт.
На сайте c 25.02.2009
Сообщений: 2751
Липецк
Цитата Pavel_Ushakov:
Условная схема выплат:

Вощмта схема работает если 3ДДД есть продавец (по-ощущениям там в самом начале не хватает чего-то) . Значит он и должен платить налог со всех 195 рублей. А потом перечислять остатки ниже по пищевому звену smiley-biggrin.gif

Но тогда и у "авторов" должна быть цифра не 70% от 195. А 100% от 136,5. т.е. чтоб автор понимал что продался не за 195 рублей, а за 136.5. и их и декларировал бы (или сколько там живыми получается сейчас? )

Читают эту тему: