3ds max начал зависать при просмотре в режиме Checker

Автор
Сообщение
На сайте c 30.05.2020
Сообщений: 8
Россия

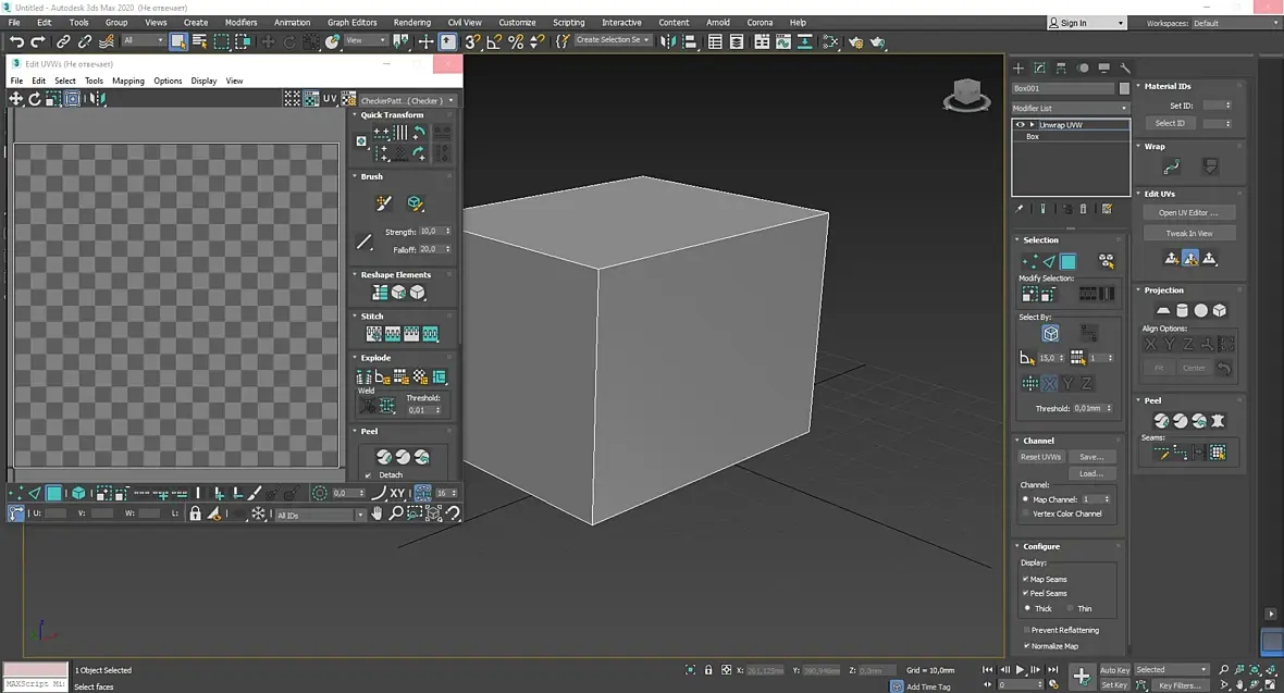
Уже третий день любые модели, даже с такой простой сеткой, как на фото, в UVW виснет checker, когда его включаю. Как исправить? 

На сайте c 21.08.2013
Сообщений: 4017
Не резиновая
Обновления на все установлены?
На сайте c 30.05.2020
Сообщений: 8
Россия
Bestviz, да 
На сайте c 31.03.2008
Сообщений: 1151
Москва

В какой конкретно момент зависает? Когда кликаете на список или когда кликаете на кнопку показа чекера в uvw редакторе?

Есть ли какой-либо материал на объекте?

Сохраните этот объект и выложите сюда.

На сайте c 30.05.2020
Сообщений: 8
Россия

-NiK-, зависает, когда применяю просмотр в режиме чекер. Зависает не только на этой модели, а на всех. Текстуры на модели нет. 

Только что открыл новый файл и применил просто на куб unwrap, выбрал просмотр в режиме чекер и зависло. Зависает навсегда, приходится перезапускать 

На сайте c 31.03.2008
Сообщений: 1151
Москва

Не встречал такого бага. Воспроизвести на этом максе тоже не могу.

Для начала рекомендую переименовать папку ENU и проверить остаётся ли баг.

Если лечится, то хорошо. Если нет, то придется копать дальше - методом бисекции убирать плагины из макса.

Если и это не поможет то остаётся другая версия макса, драйвера, или еще что-нибудь неожиданное.

На сайте c 25.05.2020
Сообщений: 13
мдее оч странный баг. попробуйте в новой сцене на простой модели прийти к этому шагу который даёт краш... эсли ничё не изменится > полный uninstall ")
Активность: 0
На сайте c 03.11.2021
Сообщений: 1
Добрый день! Аналогичная ситуация с cheсker. Вам  удалось решить проблему?
Читают эту тему: