W.I.P. MADiDeco - Unreal Engine 4

Автор
Сообщение
На сайте c 02.08.2018
Сообщений: 170
Freelance
Цитата Quasar:
Да юзайте, мне то что. Вы хотя бы начните что то делать)  А то вон ТС еще толком не начал, а уже думает о заработке, че по чем))

smiley-sorry.gif Каюсь ! Виновен !

Так что там по ценам smiley-rolleyes.gif ?

На сайте c 30.05.2013
Сообщений: 157

Ну вы тут и срача навели. 

ТС за что продаж то и твое, цены от и до небес.

DS... общался с людьми не юзают его ибо всеравно кривой, но тут же мне писали индусы которые херачат с DS и норм им :) Так что тут у всех фломастеры разные на вкус.

ТС вот прикинь тут весь формум тупых людей чтоле)) Или тех кто не умеет ничего или тяжело обучаемых?

Я думаю что здесь собраны все специалисты СНГ. и не более 5% работают с UE4.

Видно не от космического зароботки да ?

На сайте c 02.08.2018
Сообщений: 170
Freelance
Цитата BlessOd:
Видно не от космического зароботки да ?

Логично!

На сайте c 09.01.2014
Сообщений: 3427
Цитата BlessOd:
за что продаж то и твое

Цитата BlessOd:
всеравно

Цитата BlessOd:
формум

Цитата BlessOd:
чтоле

Цитата BlessOd:
Видно не от космического зароботки да ?

Чувааааак, ты мой новый кумир smiley-wink.gif

На сайте c 02.08.2018
Сообщений: 170
Freelance

Потестил слегкааааа Datasmith ( установить его легко, если ты это делаешь второй раз, а вот в первый... ). Работает, но меня уже настораживают некоторые его функции и как они работают. Я не буду вдаваться в детали.

В данной ситуации правильнее будет спросить:

Чем заменить datasmith?

У меня 2018 макс основной.  Нашёл в сети такой вот плагин - http://www.scriptspot.com/3ds-max/scripts/unreal-tools 

Выглядит неплохо, но почти нерабочий. Сбрасывать пивот не умеет, авторазвёртка БОЛЕЕ кривая, чем если ты сам нажмёшь кнопку Flatten Mapping в анврапе. Другие функции тоже не пашут. Работает только Reset Transform, и то, просто бросает объект в центр сцены.

Ребят, подскажите пожалуйста, какими плагинами и скриптами вы пользуетесь, чтобы ускорить работу/переброску из UE  в Max?

На сайте c 09.01.2014
Сообщений: 3427
hands.exe
На сайте c 05.03.2011
Сообщений: 2564
Krasnodar
Цитата MADiDeco:
Ребят, подскажите пожалуйста, какими плагинами и скриптами вы пользуетесь, чтобы ускорить работу/переброску из UE  в Max?

Вот на этой ноте советую тебе бросить это дело. Ты еще толком не вник в дело, а уже залюбился. А дальше ведь только сложнее. 

А ты вот ищешь только легких путей. Но были бы они, уже бы давно все визили в ue, логично, да?) 

Ты повелся на халяву, послушав чувака, который ue открывал пару раз, а теперь ты в тупике) 

Будь у тебя желание, ты бы продолжал делать дальше. Но его у тебя нет. У тебя желание обхитрить всех и получать много бабок ничего толком не делая. Так себе идея) Вряд ли, что то получится так) 

Вдруг одумаешься, я дам последние 2 совета, которые тебе точно помогут.

1. Вникни в суть запекания света. Пойми, как это работает. Есть масса объяснений и даже на русском. 

2. Научись правильно и быстро делать развертки. 

Все остальное вообще легко!. Можно выучить за 2 дня. 

Без этих двух пунктов пока никуда. Пока в UE только такая технология. Когда прикрутят voxel light probe, уже будет полегче, но тогда и ты уже будешь, как рыба в воде. 

На сайте c 02.08.2018
Сообщений: 170
Freelance
Цитата Kenzo80:
hands.exe

не верю. всегда есть хоть что то, что можно доверить автоматике.

Цитата Quasar:
Вот на этой ноте советую тебе бросить это дело.

совет отклонён. однозначно.

Цитата Quasar:
Ты еще толком не вник в дело, а уже залюбился.

да, не вник. вникаю с вашей помощью. За что вам очень благодарен.

Цитата Quasar:
А ты вот ищешь только легких путей.

я не вижу в этом ничего плохого. если не найду - пойду сложными путями. было бы глупо идти от обратного.

Цитата Quasar:
Ты повелся на халяву, послушав чувака

Нет, я повёлся на халяву, посмотрев пару уроков в ютюбе smiley-biggrin.gif

Цитата Quasar:
Будь у тебя желание, ты бы продолжал делать дальше. Но его у тебя нет. У тебя желание обхитрить всех и получать много бабок ничего толком не делая. Так себе идея) Вряд ли, что то получится так)

Желание есть, а времени мало. Я что то кушать должен. А вообще, всё что ты тут сказал звучит просто великолепно. Ты прочитал меня на сквозь. Это поразительно.

За последние два совета я искренне благодарен. И я в любом случае перечитываю эту тему и пересматриваю все ссылки, что мне дают люди тут. Но в сутках 24 часа и 7 дней в неделю. Это требует времени. Глупо отрицать, что Datasmith выглядит очень заманчиво. Тоже время. И ты его пробовал или работал с людьми, которые его пробовали.

Quasar. Не кипятись. Куда мне, убогому, до тебя. Побереги нервы.

На сайте c 27.02.2010
Сообщений: 68
Цитата Quasar:
2. Научись правильно и быстро делать развертки.

Можно ссылки на толковую инфу по теме,как быстро и качественно делать развертки?

Цитата Quasar:
Когда прикрутят voxel light probe
Ну кстати VXGI в UE уже есть http://androidmafia.ru/video/arEfYGFzwIc  правда в неофициальной сборке.Я так понимаю на данный момент все упирается в требования к железу
На сайте c 05.03.2011
Сообщений: 2564
Krasnodar

Цитата DieDieDieMyDarling:
Можно ссылки на толковую инфу по теме,как быстро и качественно делать развертки?

Я не знаю таких) Даже если есть, там все то же самое, что я тут писал + ссылка на мой wip в этой теме была. Ключевое слово - научиться. Это значит, что нужна практика. Все модели разные, геометрия разная. Но опять же. Если начать с первого пункта, которого я озвучил, то практики понадобится меньше. 

Это не значит, что нужно делать ручные развертки на все. Это значит, что нужно научиться понимать, где какую развертку применять, как правильно ее паковать и пр. 

UPD

https://www.artstation.com/tomaszmuszynski 

Крутой чел. Все работы в UE4. Списывался с ним еще давно. Говорит 50-60% автоматом развертка. Но это не значит, что одну кнопку нажал)

На сайте c 19.02.2012
Сообщений: 900
Цитата DieDieDieMyDarling:
2. Научись правильно и быстро делать развертки. Можно ссылки на толковую инфу по теме,как быстро и качественно делать развертки?

Думаю, для многих, работа с UV была не простым шагом в работе с 3D. Я сам долгое время не мог толком разобраться, как правильно работать в unwrapUVW и обходился обычным UVmap. Пробовал смотрел видео, но что то понимание никак не доходило до меня. Когда начал текстурить в SP, то тут уже пришлось вникать в принципы работы unwrapUVW. И на самом деле, всё очень просто. Нужно было понять основной принцип создания развертки. Это нарезка швов на геометрии, чтобы она растянулась на 2Д плоскости. Нужно просто знать основные этапы: как нарезать швы на геометрии, как можно использвать quick peel, как разгладить эти части при помощи relax, и если нужно, что сшить эти части при помощи stitch.

Думаю, лучшем представлением будет, представить этот предмет у себя в руках будто он из бумаги и как ты ножницами его будешь разрезать, чтобы эти кусочки располож на ровной поверзности и расрасить. После небольшой практики, никаких проблем возникать не будет. Так что открывай несколько уроков где показаны основные функции модификатора и практикуйся.

Сейчас на создании быстрой развертки подобной модели, у меня уходит 2-3 минуты.

На сайте c 05.03.2011
Сообщений: 2564
Krasnodar

Развертка для текстуры и развертка для лайтмапы немного разные вещи.

Цитата coo1erman:
Сейчас на создании быстрой развертки подобной модели, у меня уходит 2-3 минуты.

Лучше тратить больше) Сейчас развертка на этих объектах не оптимальна совсем. Ну разве что для виза

На сайте c 19.02.2012
Сообщений: 900
Цитата Quasar:
Лучше тратить больше) Сейчас развертка на этих объектах не оптимальна совсем. Ну разве что для виза

Я ожидал, что будет пободный коментарий) Поэтому подписал, что для быстрой развертки.

Конечно, по уму, можно сшить края и вручную упаковать всё. Но эти модели чисто для теста делал, поэтому делал по быстрому)

На сайте c 02.08.2018
Сообщений: 170
Freelance

^ ^ ^ Этот скрипт поможет переименовать большую пачку геометрии. Object Rename.

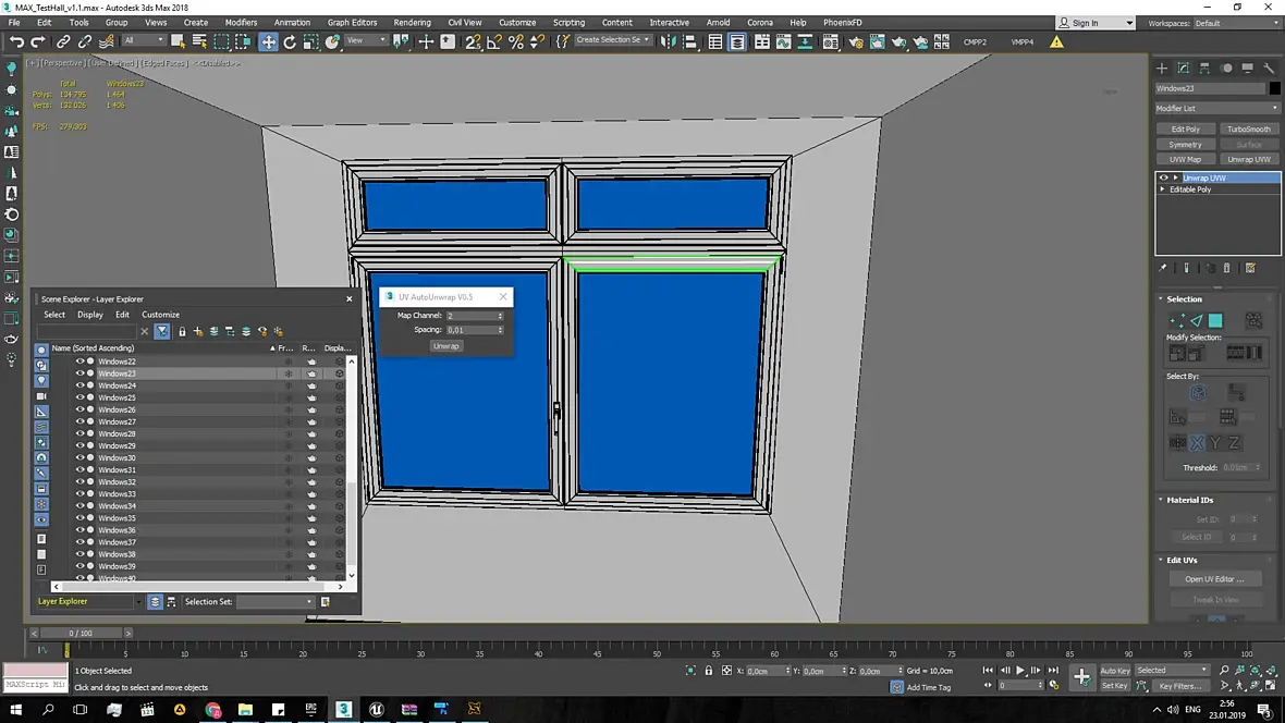
^ ^ ^ Этот скрипт позволяет автоматически развернуть второй канал. Очень быстро, удобно, неправильно, халявно. UV AutoUnwrap. 

Все скрипты бесплатные и легко находимые в поисковике. Пользуйтесь на здоровье.

На сайте c 09.01.2014
Сообщений: 3427
Цитата MADiDeco:
легко находимые

А вот и прогресс подвезли - автор научился гуглить smiley-yahoo.gif

На сайте c 02.08.2018
Сообщений: 170
Freelance

Цитата Kenzo80:
Цитата MADiDeco:
легко находимые

А вот и прогресс подвезли - автор научился гуглить smiley-yahoo.gif

smiley-smile.gif будь добрее ко мне, бро. Твой сарказм меня не задевает, а тебя не красит. Зацени видосик.

https://www.youtube.com/watch?v=p64HpUt8_Ec 

И не спрашивай зачем и почему. Просто зацени.

Возможно, некоторые уже решили что я Сдох.

smiley-biggrin.gif но я ещё трепыхаюсь!

В процессе работы возник вопрос: как лучше всего организовать библиотеку материалов? Для Макса у меня уже всё заготовлено заранее, надо сделать так же и для UE. Вопрос в том, как грамотно это сделать.

Пожалуйста, не предлагайте учиться создавать материалы, я в процессе. Интересует именно формирование библиотек для UE.

На сайте c 07.09.2018
Сообщений: 150
Харьков

 я думаю стоит просто взять найти курс по гудини и оптимизации моделей в гудини, потратить пару часов да дать волю гудини относительно большую часть работы сделать самому)

На сайте c 02.08.2018
Сообщений: 170
Freelance
Цитата Ben-Hur:
дать волю гудини

то есть - процесс работы в Гудини и УЕ очень схож или полностью дублирует друг друга?

На сайте c 07.09.2018
Сообщений: 150
Харьков
Цитата MADiDeco:
Цитата Ben-Hur:
дать волю гудини

то есть - процесс работы в Гудини и УЕ очень схож или полностью дублирует друг друга?

с утра скину название урока.. в гудини просто нодами по уроку сможете настроить оптимизацию вашей хай польной модели( учитывая что не под игрульку то пойдет)+-под движок. ну а дальше суть как бы таже . запекаловка и внедрение).. Хотя с другой стороны не кто не мешает использовать тот же коут с его авторетопом, или збрашь с его ретопом+ project что бы упростить работу..Потому что я так подозреваю тут хардкорд- все руками))

На сайте c 05.03.2011
Сообщений: 2564
Krasnodar
О боги) Гудини... Какое к черту гудини?) Такими темпами автора заставите учить вышиванию крестиком, хотя это более поможет в деле архвиза в ue, чем изучение гудини...
Читают эту тему: