Вопросы от новичков

Автор
Сообщение
Активность: 0
На сайте c 22.11.2020
Сообщений: 2
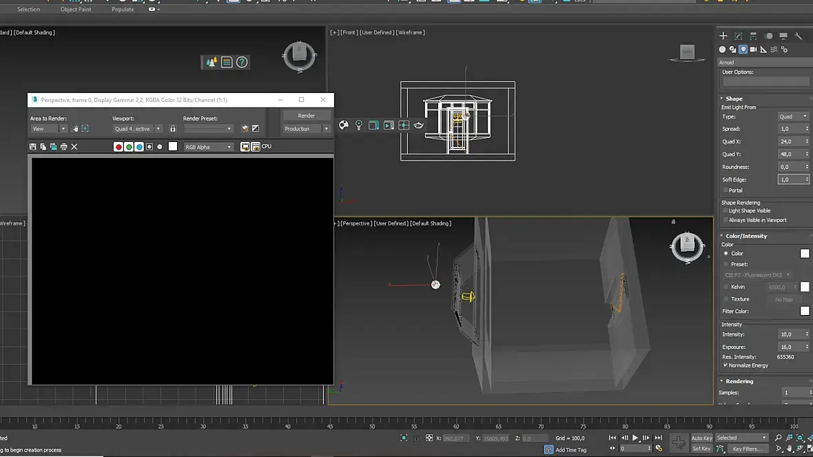
Здравствуйте.
Рендер Арнольд выдает черную картинку. Материалы на объекты назначила. Источник света поставила, но, вероятно, в чем-то сделала ошибку.
Пожалуйста, подскажите как в Арнольде наконец включить свет)
Что я упускаю

Активность: 0
На сайте c 29.11.2022
Сообщений: 2
Добрый день! подскажите в чем может быть проблема? удаляю папку enu , но это не помогает(

Активность: 0
На сайте c 04.03.2019
Сообщений: 2
Добрый день! фло генератор не меняет размер плашек, одна огромная плашка, не поддается изменениям никак, при попытке что-то изменить, выходит ошибка и программа вылетает( В чем может быть проблема?
Активность: 0
На сайте c 31.10.2024
Сообщений: 5

Доброго времени суток, мастера 3д и визуализации.

У меня к вам вопрос, но сначала опишу ситуацию. 

Устроился на работу по моделированию всякой сантех.утвари (краны, тумбы, раковины и т.д.)

Пайплайн подразумевает под собой midpoly моделирование и две UV-развертки.

Делаю по 2-3 модели в день (максимум 4 если это прям что-то легкое(тумба например)), но говорят, что надо ускориться, ибо 2-4 модели в день это мало, Попросили типа "придумай что-нибудь чтобы ускорить процесс". Внимание вопрос. Скажите, пожалуйста, сколько вы делаете в день моделей в зависимости от сложности (душевая система, кран, тумба и т.д)? Без текстурирования и/или развертки, чисто моделинг чтобы достичь желаемой формы, для дальнейшей работы.

Спасибо за уделенное время

Читают эту тему: