Топология

Автор
Сообщение
Активность: 0
На сайте c 16.09.2020
Сообщений: 26
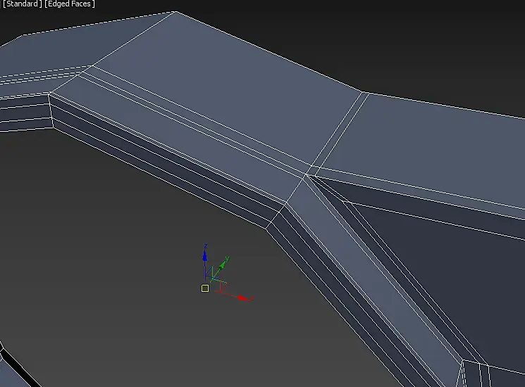
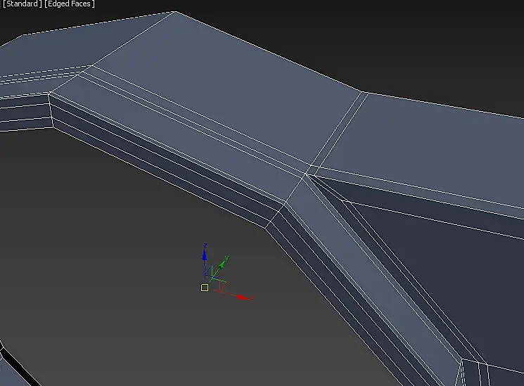
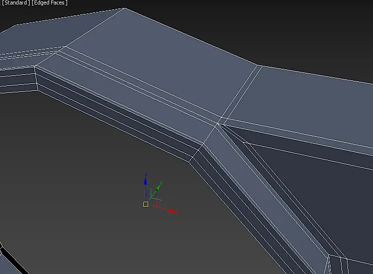
Всем привет,помогите найти лучшее решение.

На сайте c 26.05.2018
Сообщений: 332
Ashgabat

Цитата Игорь Валерьевич:
Всем привет,помогите найти лучшее решение.

не знаю как правильно, но если оставить нгон, тоже норм работает

в этих местах жесткость нужна или плавно должно быть?

Активность: 0
На сайте c 16.09.2020
Сообщений: 26
Цитата Meilis:

жесткость нужна

Цитата Игорь Валерьевич:
Всем привет,помогите найти лучшее решение.

не знаю как правильно, но если оставить нгон, тоже норм работает

в этих местах жесткость нужна или плавно должно быть?

На сайте c 26.05.2018
Сообщений: 332
Ashgabat

как вариант

Активность: 0
На сайте c 16.09.2020
Сообщений: 26
Цитата Meilis:

как вариант

Спасибо,попробую

На сайте c 26.05.2018
Сообщений: 332
Ashgabat
Цитата Игорь Валерьевич:
Цитата Meilis:

как вариант

Спасибо,попробую

для бо'льшей жесткости того места, о котором я спросил, наверно стоит увеличить количество сегментов цилиндра

Активность: 0
На сайте c 16.09.2020
Сообщений: 26
Цитата Meilis:
Цитата Игорь Валерьевич:
Цитата Meilis:

как вариант

Спасибо,попробую

для бо'льшей жесткости того места, о котором я спросил, наверно стоит увеличить количество сегментов цилиндра

и тогда можно будет удалить те  ребра что ты отметил да?

На сайте c 26.05.2018
Сообщений: 332
Ashgabat
Цитата Игорь Валерьевич:
Цитата Meilis:
Цитата Игорь Валерьевич:
Цитата Meilis:

как вариант

Спасибо,попробую

для бо'льшей жесткости того места, о котором я спросил, наверно стоит увеличить количество сегментов цилиндра

и тогда можно будет удалить те  ребра что ты отметил да?

если жесткость нужна, не нужно удалять. Просто чем больше сегментов цилиндра, тем реще будет переход

Читают эту тему: