Проблема с select object

Автор
Сообщение
На сайте c 31.08.2011
Сообщений: 304
г.Астана
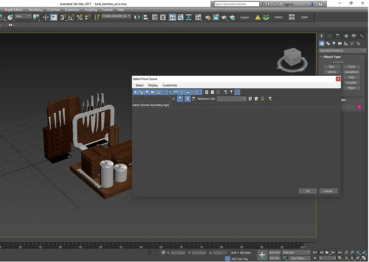
Привет всем! Есть ли какая то причина, по которой в сцене в табличке select object (h) нет никаких объектов, все слой, кнопки включены, при этом во вкладке scene explorer все есть. Баг? 3ds max 2017.
На сайте c 03.08.2017
Сообщений: 336
галочки справа все включены?
На сайте c 15.10.2019
Сообщений: 190
Цитата versatti:
Привет всем! Есть ли какая то причина, по которой в сцене в табличке select object (h) нет никаких объектов, все слой, кнопки включены, при этом во вкладке scene explorer все есть. Баг? 3ds max 2017.

Подобное неоднократно видел если пользователь пользуется скриптом Outliner и  потом пакует архив и высылает другому исполнителю у которого этот скрипт не установлен.

На сайте c 31.08.2011
Сообщений: 304
г.Астана

Цитата Carpenter_M:
галочки справа все включены?

вроде все

Цитата Carpenter_M:
галочки справа все включены?

наверное баг, потому что в другом максе норм

На сайте c 31.08.2011
Сообщений: 304
г.Астана
Цитата Evilis:

Тут отожмите ( Display Missing Plugin Objects Only)

спасибо!

Читают эту тему: