Помогите с наложением текстуры

Автор
Сообщение
На сайте c 19.10.2018
Сообщений: 5
Королев

Доброго времени суток форумчане, опишу проблему в двух словах.

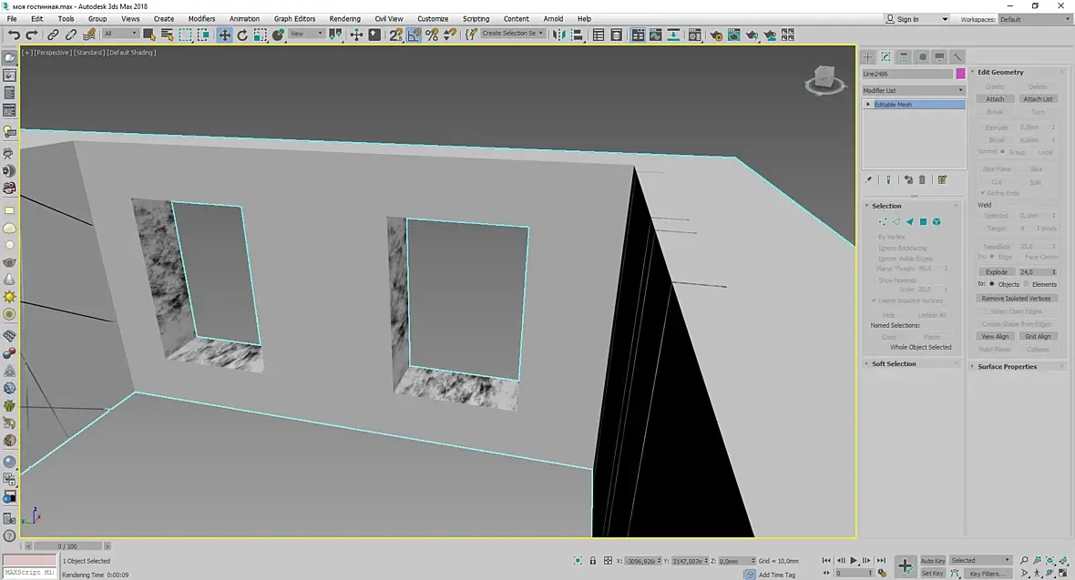
Создавал стены с помощью линий которые потом аутлайнил и экструдил. В некоторых местах из стен вырезал булианом проемы и тд. теперь же при наложении текстуры, эта гадина накладывается только на те места где был булиан. Всю голову сломал, ПАМАГИТЕ ПАЖАЛАСТА!!!!

На сайте c 26.07.2008
Сообщений: 4168
Москва

эммм... UWV Map?

хоть бы редактор материалов показал, что там в этом материале (выбрать шарик, взять пипетку и ткнуть в стену - это если не слейт матэдитор, но там тоже пипетка есть наверное)

На сайте c 15.10.2010
Сообщений: 168
Milan
Ну хоть что-то по максу полистайте, хоть пару уроков ютуб. Ну это совсем вы первый раз прогу запустили!
На сайте c 19.10.2018
Сообщений: 5
Королев

Цитата Uraken:

эммм... UWV Map?

хоть бы редактор материалов показал, что там в этом материале

ОООООООООООООООй, видимо глюк был, у создателя. Это ж надо было про такое забыть. где у вас этих людей сжигаюь как при инквизиции.

Прям стыдно что я о таком спросил. Простите, простите и еще раз простите.

это просто шарики за ролики заехали

На сайте c 07.02.2016
Сообщений: 327
Цитата ikrestinichev:
где у вас этих людей сжигаюь как при инквизиции

как правило, в блогах на главной странице

На сайте c 10.12.2009
Сообщений: 5675
Kalevan
Цитата ikrestinichev:
В некоторых местах из стен вырезал булианом проемы и тд.

За вами уже выехали.

Читают эту тему: