Помогите решить проблему.

Автор
Сообщение
На сайте c 07.11.2014
Сообщений: 550

Прикрепите, пожалуйста, скриншоты по-человечески. Вот через эту кнопку:

На сайте c 08.12.2009
Сообщений: 653
Воронеж
похоже параметр Displacement великоват
На сайте c 25.05.2015
Сообщений: 1115
крск
Еще бы кусок ЧБ текстуры  дисплеймента показали. Там скорее всего  выдавливание и в + и - предполагается. А ТС давит только в плюс и инпут гамма возможно перепутана.
На сайте c 15.05.2020
Сообщений: 26

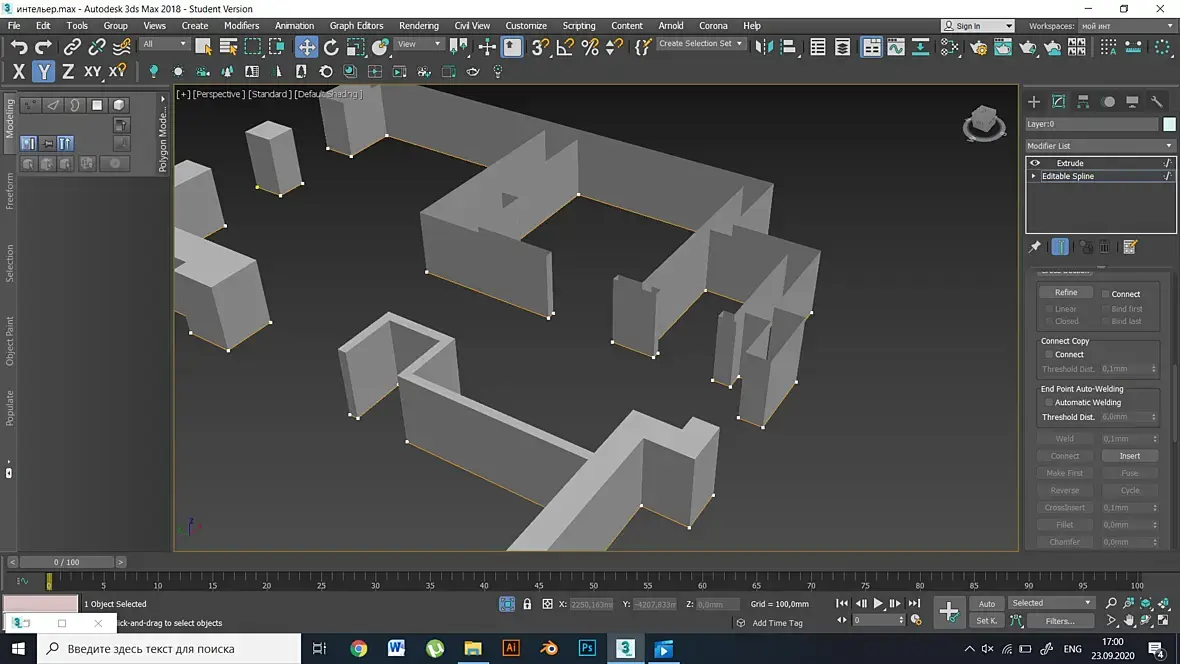
Всем привет, кто-нибудь сталкивался с подобной проблемой в экструде и сплайнах? Это один и тот же сплайн, слева вырастился нормально, а справа с дыркой, на разрыв вертексы проверила, велд применила. Может кто подскажет как это исправить?

На сайте c 28.09.2006
Сообщений: 4447
Москва / Дубай

Значит недостаточно внимательно проверила. Можно включить номера вершин, тогда разрыв будет найти проще.

Либо посмотреть, чтоб не было самопересечений сплайна и криво направленных безье

На сайте c 08.02.2018
Сообщений: 2435
:адуктО
Цитата Katte_nikk:
кто-нибудь сталкивался с подобной проблемой

Можешь, когда рендерить начнешь, еще про проблему с шумом, который будет у тебя в картинке, сюда написать? 

здесь можно решить разный спектр проблем. Но вот с шумом самая интересная и популярная! :-) Это как ежедневный газетный кроссворд или квест. Если его нету - уже скучно :-)

На сайте c 17.03.2020
Сообщений: 3711
spb
У меня в ушах по утрам шумит, и иногда покачивает. Как это можно заденойзить?
На сайте c 06.05.2014
Сообщений: 4244
Краснодар

а в чем прикол постить вопросы в чужой теме? лень название темы придумать? ))

bandar0604

скорее всего единицы измерения в сцене не правильные, поэтому дисплейс вставился с другими значениями, убедитесь, что стоят см в двух менюшках, а не только в первой

На сайте c 24.06.2010
Сообщений: 121
Киев
Цитата Katte_nikk:

Всем привет, кто-нибудь сталкивался с подобной проблемой в экструде и сплайнах? Это один и тот же сплайн, слева вырастился нормально, а справа с дыркой, на разрыв вертексы проверила, велд применила. Может кто подскажет как это исправить?

Я б отдитачила проблемный кусочек сплайна. Есть вариант - reverse для этого сплайна сделать.

Если не работает - применяю иногда на экструд - cap holes модификатор. Или в эдит поли на уровне Border выделить разрыв - Cap. Тут много вариантов пофиксить))

На сайте c 01.09.2020
Сообщений: 168
Moscow

Цитата ViTcore:
Еще бы кусок ЧБ текстуры  дисплеймента показали. Там скорее всего  выдавливание и в + и - предполагается. А ТС давит только в плюс и инпут гамма возможно перепутана.

Вот

Цитата shinodem:

а в чем прикол постить вопросы в чужой теме? лень название темы придумать? ))

bandar0604

скорее всего единицы измерения в сцене не правильные, поэтому дисплейс вставился с другими значениями, убедитесь, что стоят см в двух менюшках, а не только в первой

У меня стояли мм, я по твоему совету поставил см., в двух менюшках, но это не помогло(

Может тут в настройках чего не так

Вообщем я выключил карту дисплейсмента и у меня получилось, это нормально ? 

На сайте c 25.05.2015
Сообщений: 1115
крск
Нормально если дисплейсмент не нужен. Вот где стоит +2.54mm. надо убавить, а на верхней строчке вбить такое же значение только со знаком минус
На сайте c 28.09.2006
Сообщений: 4447
Москва / Дубай

99 для бампа - это очень много, уменьшай.

И судя по 2,54 в дисплейсменте, надо разобраться с единицами измерения, у тебя был рескейл между дюймами и сантиметрами. Измерь размер объекта в сцене и посмотри, насколько он правильный.

На сайте c 06.05.2014
Сообщений: 4244
Краснодар

я же написал в двух меню см поставить

https://i.imgur.com/isvdKL4.jpg 

https://i.imgur.com/Hd284q7.jpg  

На сайте c 28.09.2006
Сообщений: 4447
Москва / Дубай
В первом пофиг, чего ставить, хоть дюймы
На сайте c 01.09.2020
Сообщений: 168
Moscow
Всем большое спасибо )
Читают эту тему: