3D Модели
Доступы и подписка
Галерея
Работа
Форум
Блоги
Искать в разделе
Модели
Галерея
Работа
Форум
Блоги
Люди
Регистрация
Войти
Форум
3D Studio MAX
В избранное
В избранном
отсутствие сцены в рендере
Автор
Сообщение
Вставить имя в ответ
Перейти в профиль
maksik172
Активность: 1
На сайте c 04.11.2023
Сообщений: 12
26.12.2023 23:59
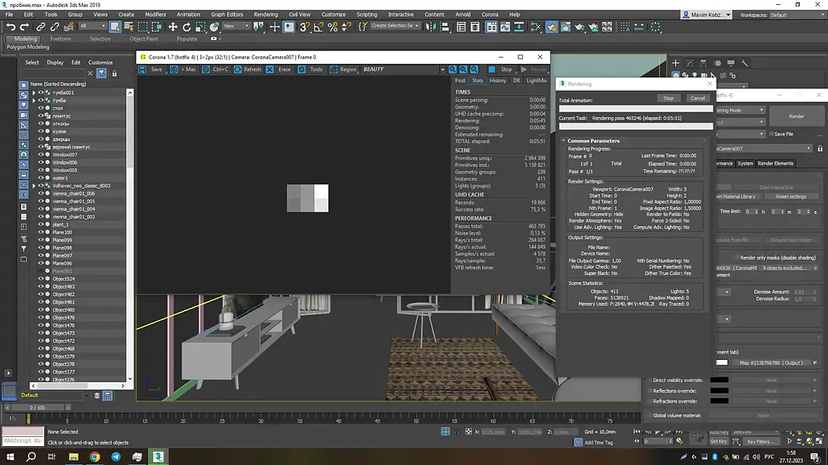
Доброго времени суток. Столкнулся с такой проблемой, что в интерактивном рендере все хорошо и все работает, а когда нажимаю на кнопку рендер, то происходит то, что показано на скриншоте. При этом комп нагружается. В чем может быть проблема?
Вставить имя в ответ
Перейти в профиль
archi_dan
Активность: 809
На сайте c 11.11.2016
Сообщений: 650
Внутренний мир
27.12.2023 00:06
Все просто.. у вас так:
А должно быть:
Вставить имя в ответ
Перейти в профиль
Menhir
Активность: 930
На сайте c 02.08.2008
Сообщений: 635
27.12.2023 06:56
3x2 пикселя это вы конечно размахнулись.
Читают эту тему:
Последнее на форуме
Позитивное 1000+
Загрузка ЧУЖИХ или ОДИНАКОВЫХ моделей
Пересохранить в более старую версию
Как сделать шедевр?
как сделать крупнее шрифты в 2013-м?
Вопрос по поводу модерации моделей
"Упали продажи". Что делать?
В ArchiCAD белая заливка отображается серым
Рендер ферма, 15 машин по 96GB (720 ядер/ 1440 потоков)
3Ds MAX 2026.3.2
Заказы
Проект ландшафтного дизайна
3D визуализация для маркетплейсов
Создание стилизованных моделей персонажей (без рига) лоу-мид поли
Чертежник (Дизайн интерьер)
Разбор ужасных планировок на планшете
Вакансии
Чертежник по технической части интерьера
Postproduction Artist (Architectural Visualization / Photoshop)
Визуализация интерьера
Blender/текстурирование и шейдинг персонажей
3D-художник (middle) архитектурной и интерьерной визуализации
Резюме
Интерьерные чертежи Revit
Сборщик сцен, моделлер
3Д Моделинг и Визуализация Экстерьер и Интерьер.
3D визуализация и дизайн интерьера
3д визуализация интерьеров и общественных пространств
Наверх