Настройка источника света

Автор
Сообщение
На сайте c 31.05.2019
Сообщений: 11

Всем привет!

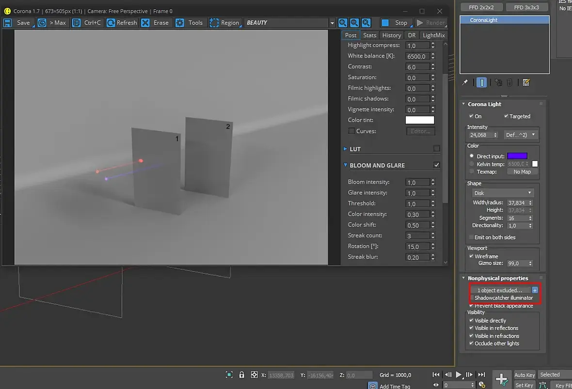
Не могли бы вы подсказать, возможно ли настроить синий источник света таким образом, чтобы он игнорируя плейн №1, освещал плейн №2, при этом, плейн №1 должен сохранять свои свойства и влиять на энвайронмент ( главным образом, отбрасывая тень ) ?

Для наглядности сделала тестовую сцену, где на первом скриншоте показано, что имеем, а на втором то, к чему стремимся

На сайте c 24.12.2010
Сообщений: 896
Туркменистан
Сделайте два лайта с настройками в одном что бы игнорил первый плейн
На сайте c 31.05.2019
Сообщений: 11
Цитата DizArtWork:
Сделайте два лайта с настройками в одном что бы игнорил первый плейн

Тут дело в том, что если исключаешь у синего источника света плей№1, то он, по какой-то причине все равно видит в нем преграду и не освещает плей№2... 

Я прикреплю ссылку на эту сцену, если в друг у кого возникнут идеи - пишите, буду безумно признательна за помощь! 

https://yadi.sk/d/CUPyzGQ7pC7WiA 

На сайте c 14.12.2010
Сообщений: 1782
spb.ru

1. зачем? Вы подумали что это будет решением задачи? Лучше описать ситуацию (а не сферического коня в вакууме)

2. из 3-5 подобных тем на форуме ответ - сороnа так не делает. вирей может.

_____

UP

и источники света ставить максовске 

На сайте c 31.05.2019
Сообщений: 11
Цитата beard02:

1. зачем? Вы подумали что это будет решением задачи? Лучше описать ситуацию (а не сферического коня в вакууме)

2. из 3-5 подобных тем на форуме ответ - сороnа так не делает. вирей может.

_____

UP

и источники света ставить максовске 

1. У меня есть решения этой задачи, просто хотелось поинтересоваться насчет возможности настройки именно источника света.

2. Прошу прощения, видимо плохо искала, буду внимательней!

Читают эту тему: