можно ли удалить это ребро ?

Автор
Сообщение
На сайте c 23.02.2010
Сообщений: 6351
Саракш
Цитата Yan_Z:

я вообще не вижу проблем в максе что либо удалить, жмешь дел и хоть ребро, хоть точку, хоть полигон, хоть весь объект.... 

 Действительно, какие могут быть проблемы. Можно и сцену удалить и заодно системных папок пару десятков. 

Удалить можно всё, только какой результат будет, а ТС который кстати говоря может с сентября сюда и не заглядывал , нужен объект с сохранением всех пропорций, но без ребра. 

 ЗЫ . И раз уж на то пошло то может точки всё таки не "дел(ем)" убирать а на пару клавиш выше 

На сайте c 04.06.2015
Сообщений: 140
Днепр, Киев
удалится весь полигон. странный вопрос. вы даже не пробовали его удалить, прежде чем создавать тему?
На сайте c 09.11.2018
Сообщений: 19
Днепродым
Цитата Nightt:
что то вы разговорчивые стали

ну так форум для общения и обмена опытом, или нет?

Цитата Willfray:

Yan_Z

окей, удалить можно, но только вместе с полигоном.

а если предположить что мы не видим ребро с права от выделенного и выше горизонтально от выделенного, теоретически "ремове" удалит только ребро без полигонов. (соседних ребер не видим - но утверждаем)

=============

я к чему, просто перечитываю форум, кто где как моделит, и иногда встречаю непонятные коменты, нет, я их не опровергаю, а лишь пытаюсь разобраться.

:)

На сайте c 04.09.2008
Сообщений: 15075
Уфа

Yan_Z

ну так я не вам а шутникам

На сайте c 26.08.2010
Сообщений: 970
Санкт-Петербург

Разные 3D-пакеты по разному отображают подобную ситуацию. И скажем скетчап бы позволил удалить эту грань (визуально, физически там она бы осталась скорее всего, или скетчап бы переразбил полигон скрыто от пользователя)

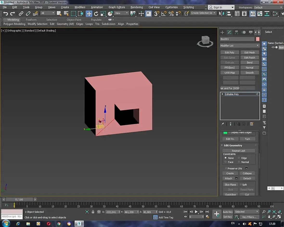
Попробую геометрически объяснить, что тут происходит и почему эта грань важна и ее нельзя просто удалить.

У вас есть 8 точек. 4 точки задают полигон (ABCD) и 4 точки задают отверстие (EFGH). Если вы зададите их таким образом, то макс не поймет, что вы от него хотите. Он увидит два компланарных полигона: ABCD и полигон(!) EFGH 

Для того, что бы задать отверстие, нужна другая схема работы, где внутри объекта ABCD будет стоять некий маркер, что EFGH - это отверстие. Но макс работает не так.

Вместо этого полигон задается теми же восемью точками, но в 9 шагов, если можно так выразиться -  AEFGHEABCD. У такого полигона будет обязательная грань AE, убрать которую невозможно - полигон развалится. 

На сайте c 14.07.2017
Сообщений: 405
if.ua
Цитата zetserg86:
Цитата Женька:
Цитата zetserg86:

Разве? А как же Ctrl + Backspace?

Такое ребро, которое соединяет отверствие в полигоне (о котором спросил автор темы) Вы не удалите...Так что не умничайте

Поставил бьі Вам тоже -1 да постов Ваших невижу чето

На сайте c 27.03.2008
Сообщений: 704

1zetserg86 исправил)

Кому там ребра удалить? Если нельзя удалить то можно скрыть.

В Editable Mesh есть на это такая функция.

Предварительно нужно выбрать все или определенные ребра.

Вот только зачем?

На сайте c 09.07.2007
Сообщений: 385
Калининград
Помоему тут вопрос должен стоять не в удалении ребра, а сначала надо понять азы моделирования. А там уже будет ясно откуда появилось это ребро и для чего оно нужно.
На сайте c 09.11.2018
Сообщений: 19
Днепродым

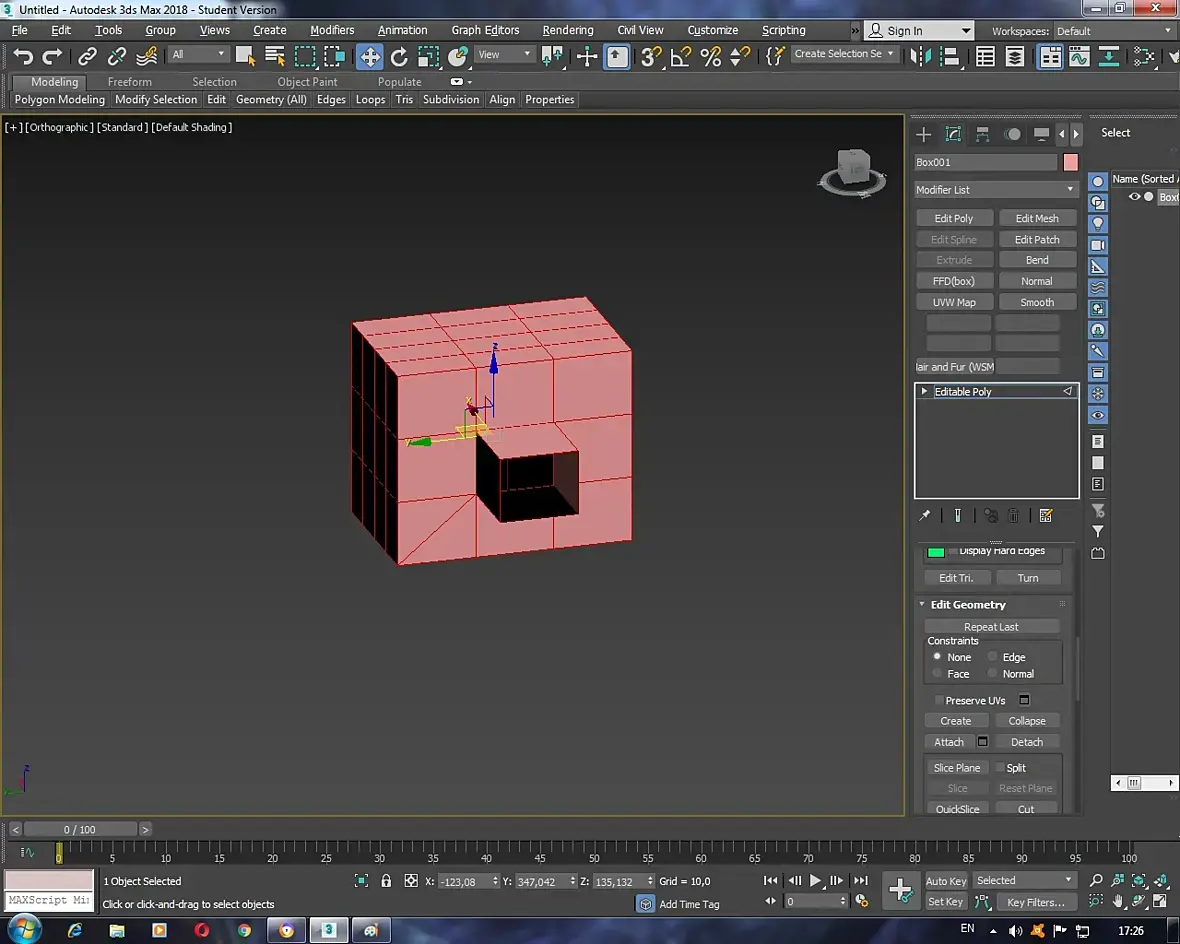
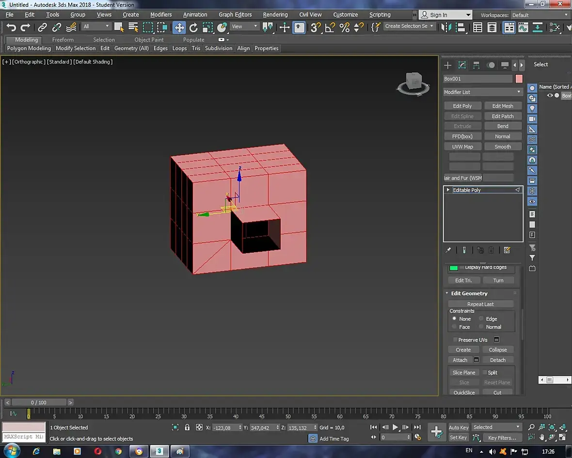
по условиям дан куб с неопределенным количеством граней(не выделены)

выделенную - удалить.

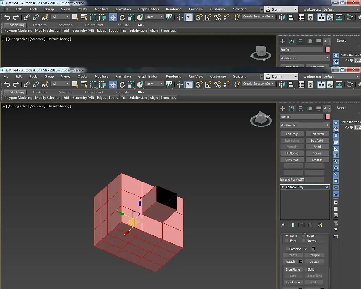
создал куб:

выделить все, выглядит так:

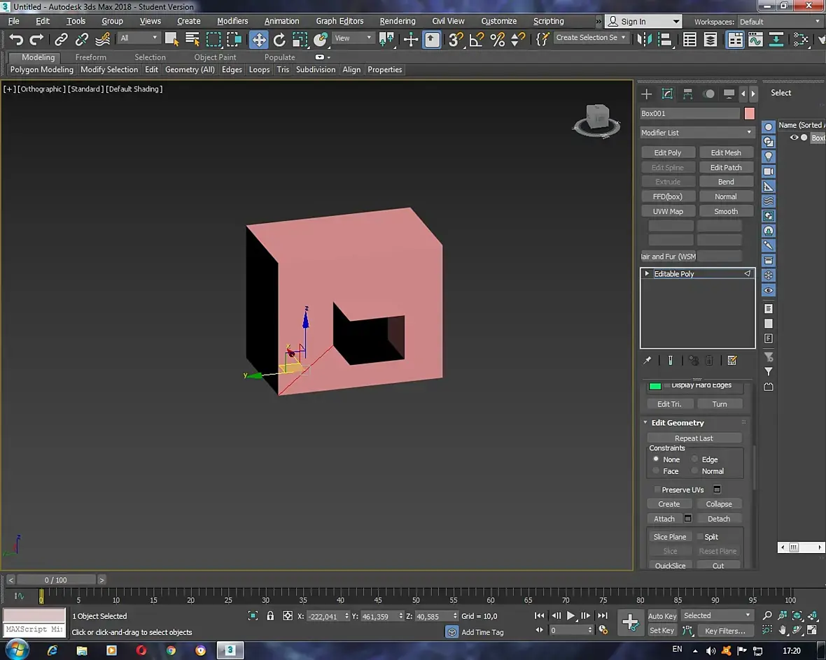
выделяю косую грань и нажимаю "ремове"

все полигоны на месте.

=====================

даже если бы не было боковых граней, держащих плоскостя, их можно всегда нарезать(эдит геометрию-сат).

На сайте c 20.02.2017
Сообщений: 1467
Ижевск

Yan_Z, в случае ТС у объекта на лицевой стороне был один полигон с окном. У вас же их девять.

Подсвечивайте рёбра не выделением их, а режимом edged faces (клавиша F4).

На сайте c 09.11.2018
Сообщений: 19
Днепродым
Цитата Mirfen:
Yan_Z, в случае ТС у объекта на лицевой стороне был один полигон с окном. У вас же их девять.

Вопрос: вот и я о том, как вы видите что там один полигон, а не 9 или 544?

и я дописал выше, что пару граней можно всегда допилить, чтоб удалить ненужную, куб это просто пример

На сайте c 20.02.2017
Сообщений: 1467
Ижевск
Цитата Yan_Z:
как вы видите что там одна грань, а не 9 или 544?

На сайте c 09.11.2018
Сообщений: 19
Днепродым
понял, допиливаем по бокам и удаляем среднюю :).
Читают эту тему: