Камера

Автор
Сообщение
На сайте c 21.12.2017
Сообщений: 23

Друзья, как настроить камеру, чтобы видела (рендерила) сквозь объекты? Я олдскульный, снимаю галку в object properties "визибл ту камера". Есть еще варианты?

Спасибо!

когда помещение маленькое и для хорошего ракурса нужно запихнуть камеру в соседнюю комнату.

и все предметы, стена - оставались не месте, но не мешали рендерить камере

На сайте c 16.03.2016
Сообщений: 2151
Москва
Скрыть мешающие объекты в менеджере слоёв
На сайте c 21.12.2017
Сообщений: 23
Есть еще какой-то вариант. Как я писал сегодня ранее https://3ddd.ru/forum/thread/show/okruzhenie_osveshchenie_fon_za_oknom  разбираю сцену от предшественника. Камеру ставишь в любую точку сцены - она рендерит только то, что надо. Предметы расположенные прямо перед камерой сами пропадают.
На сайте c 16.03.2016
Сообщений: 2151
Москва
Цитата Novichok21:
Есть еще какой-то вариант. Как я писал сегодня ранее https://3ddd.ru/forum/thread/show/okruzhenie_osveshchenie_fon_za_oknom   разбираю сцену от предшественника. Камеру ставишь в любую точку сцены - она рендерит только то, что надо. Предметы расположенные прямо перед камерой сами пропадают.

Clipping можно ещё применить

Но, по моему, быстрее объекты группировать и скрывать,

На сайте c 21.12.2017
Сообщений: 23
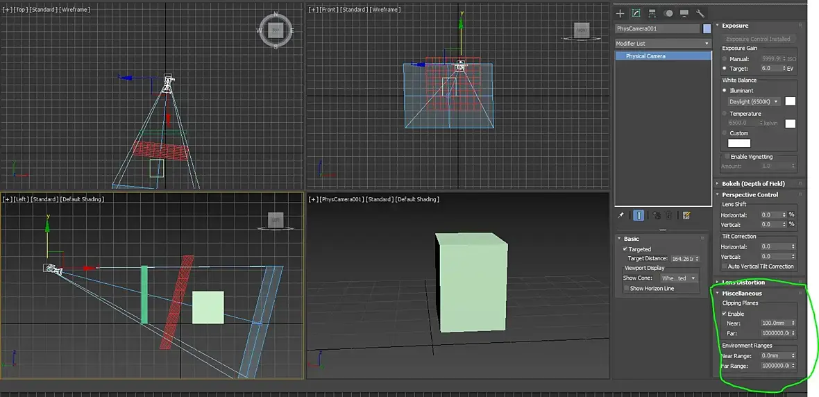
Цитата dontpiter:
Clipping

Кажется оно. Спасибо!!!
Читают эту тему: