переименовать папку с конфигами. или просто сделать импорт при первом запуске.
Кстати если сделать импорт - оно копируется оставляя предыдущую версию. в итоге всё это накапливается занимая место. Если аддоны тяжеловесные типа graswald - это может быть проблемой
в венде папка с аддонами где-то в папке юзера/appdata/.... чтототам/blender foundation/sripts/addon вот её перенести пососедству
UPD/ посмотрел пути. В венде аддоны находятся в папках
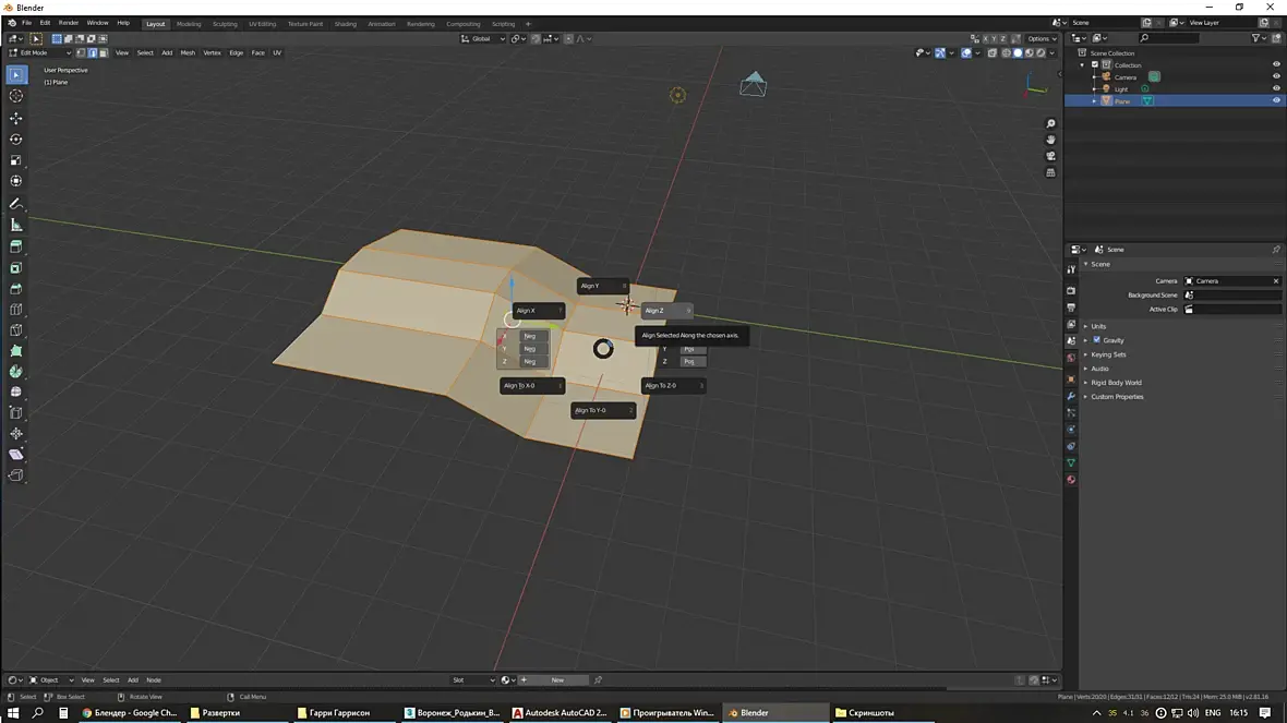
alt+x и в Pie menu выбрать ось по какой выровнить...... режимы на 3 и 9 часов очень прикольные, позволяют выравнивать не по усредненной точке, а к крайней какую выберешь
Берешь какой ни будь интродакшен, желательно где моделят сложную йобу, но не просто смотришь, а повторяешь весь курс. Имхо лучший способ изучить пакет.
А по теории Аримус, он кстати сегодня второе видео выложил по блиннеру.
Почему выделяет только видимую область? Задние полики, эджи, вертексы не выделить
в ваерфрейм перейди
Цитата Amiminoru:
Берешь какой ни будь интродакшен, желательно где моделят сложную йобу, но не просто смотришь, а повторяешь весь курс. Имхо лучший способ изучить пакет.
А по теории Аримус, он кстати сегодня второе видео выложил по блиннеру.
Тут согласен. Не знаю кому как, но на мой взгляд проще поставить какую нить конкретную задачу и решать ее, нежели теорию лопатить которая по итогу не откладывается в память.