Блендер

Автор
Сообщение
На сайте c 25.02.2009
Сообщений: 2748
Липецк
Цитата StunBreaker:
можете ли вы лично сами обозначить самые сильные стороны в Blender моделинге? что именно вас зацепило в нём? не вешайте сюда только киты.. как HardOps.. BoxCutter.. Speedflow..

всем перечисленным не пользуюсь.

Подкупило тем что моделинг домов оказался действительно быстрым. Конечно, при условии использования хоткеев, а не мышеводства.

В максе я никогда не моделил и сравнить вощмта не могу. Раньше дом делал в архикаде и вставлял в макс для рендера.

Но всё тупило, падало и артефктчило. Не было гибкости при внесении правок, т.к. экспорт/импорт тот ещё головняк.

Потом ко мне в офис "пришли" я и пересел на блендер.

Отсутствие мозготни со всеми этими кряками, стабильность сделало меня счастливым )

Но главное это, пожалуй, скорость моделирования.

Про моделинг. ну у меня основной алгоримт довольно прост. Использую снап к вершинам по ctrl., ctrl+R, E (экструд) и всякие перемещения по осям.

В этом своём недовидосе пытался показать )

На сайте c 05.03.2011
Сообщений: 2564
Krasnodar
Цитата StunBreaker:
Цитата Kaiwas:
в любом случае, моделинг в блендере довольно быстр

можете ли вы лично сами обозначить самые сильные стороны в Blender моделинге? что именно вас зацепило в нём? не вешайте сюда только киты.. как HardOps.. BoxCutter.. Speedflow..

Я бы тебе ответил, с аргументами, фактами, но ты же опять срачь разведешь. Только не в этой ветке. Эта тема святыня 3ддд. 

На сайте c 25.02.2009
Сообщений: 2748
Липецк
Цитата Kenzo80:
У - удобство. Под большим вопросом.

да чтож такое-то. конечн оимеются свои особенности. что-то удобнее, что-то нет. Но вот большие вопросы из разряда "не читал, но осуждаю" это странно.

А если читал, но всё равно медленно - значит просто не проникся smiley-biggrin.gif

Цитата Kaiwas:
моделинг в блендере довольно быстр

вероятно стоило бы дописать "для меня", но думаю это и так понятно.

На сайте c 09.01.2014
Сообщений: 3427
Цитата Kaiwas:
"не читал, но осуждаю"

Чота я такого не писал smiley-unknw.gif

На сайте c 27.07.2016
Сообщений: 1567
Красноярск
Цитата Quasar:
Я бы тебе ответил, с аргументами, фактами, но ты же опять срачь разведешь

пока что мы мило беседовали.. круто было бы иметь кнопку "Mute" рядом с вашим ником..

Цитата Kaiwas:
В этом своём недовидосе пытался показать )

вы уверены что тот линк прикрепили? ))

На сайте c 25.02.2009
Сообщений: 2748
Липецк
Цитата Kenzo80:
Чота я такого не писал

Это я додумал )))

ну к тому что сделав беглый осмотр проги и начать сомневаться в удобстве, помятуя о приёмах "из макса" несовсем корректно.

в блендере многое делается чуточку по другому и надо привыкнуть и освоиться. И когда освоился - вопросов к удобству больше не возникает, в большинстве случаев.

Цитата StunBreaker:
вы уверены что тот линк прикрепили? ))

да ) типа свой процесс показывал. на 2:20 я добавил куб

PS. видосы пейсать явно не мой конёк )))

На сайте c 09.01.2014
Сообщений: 3427
Цитата Kaiwas:
в блендере многое делается чуточку по другому и надо привыкнуть и освоиться.

Ну вот сейчас глянул твой видос и снова расстроился. Очень много манипуляций для простого поворота объекта. smiley-sad.gif

На сайте c 25.02.2009
Сообщений: 2748
Липецк
Цитата Kenzo80:
Цитата Kaiwas:
в блендере многое делается чуточку по другому и надо привыкнуть и освоиться.

Ну вот сейчас глянул твой видос и снова расстроился. Очень много манипуляций для простого поворота объекта. smiley-sad.gif

а вы на меня не ориентируйтесь )  я больше архитектор чем 3дшник. Ща смотрю и сам понимаю что тупил жостко.

но имею право )))  меня никто не гонит, т.к. сам себе заказчик

Посмотрите канал от 1D_ink на трубе. там другой вид моделирования.

На сайте c 09.01.2014
Сообщений: 3427

А вот ещё вопрос!

Существует ли параметрицкий экструд? Или всё на глаз?

Вот смотрел этот видос и нервничал. 

Вот шо делать, если я хочу выдавить фэйс на 10 мм?

На сайте c 03.07.2016
Сообщений: 356
Цитата Kaiwas:
Посмотрите канал от 1D_ink на трубе. там другой вид моделирования.

1D_inc

Вчера только отписался от канала, поэтому помню его название. )))

На сайте c 25.02.2009
Сообщений: 2748
Липецк
Цитата Kenzo80:
Вот шо делать, если я хочу выдавить фэйс на 10 мм?

если выдавить то  E 0.01 enter

если вдавить E -0.01 enter или E 0,01- enter

цифры на нумпаде удобно

Цитата Kenzo80:
Вот смотрел этот видос и нервничал.

а чего нервничать. яж сразу сказал что "обвожу" по готовым векторным фасадам с привязками. у меня эта вся параметрика учтена ещё до импорта в блен. Т.е. своя специфика

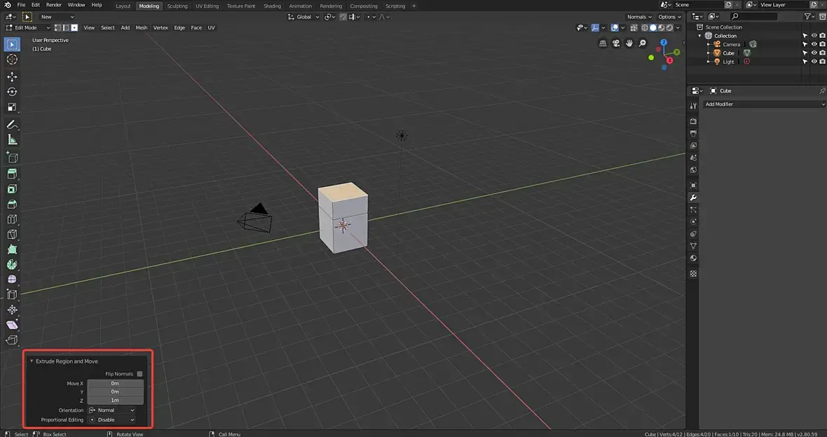
На сайте c 25.10.2018
Сообщений: 92
Москва
Цитата Kenzo80:
Вот шо делать, если я хочу выдавить фэйс на 10 мм?

Клавиша E (экструд) ось X или Y или Z и цифры 0.01

Или после экструда (на скрине).

На сайте c 27.07.2016
Сообщений: 1567
Красноярск

Цитата Kenzo80:
Вот шо делать, если я хочу выдавить фэйс на 10 мм?

в 2.8 когда нажал E ( в этом режиме клавиши X Y Z - выбор осей по экструду ), с зажатым CTRL вытягивает по 1.0м  с зажатым CTRL+SHIFT  по  0.1м  (метры в моём случае как юниты).. так же привязки к сплайнам.. 

p.s. если просто Shift - смещает на минимальные значения без приязок к юнитам.

Цитата cgcrazy:
Или после экструда (на скрине).

точняк - там же ещё внизу свиток рыскрывается.. с этим ещё лучше

На сайте c 15.07.2012
Сообщений: 72
Ростов-на-Дону
Цитата Kenzo80:
Существует ли параметрицкий экструд? Или всё на глаз?

более того, даже можно экструднуть edge или vertex, скопировать объект/полигон на определенное расстояние, в отличие от макса.

На самом деле, сейчас идет обсуждение вещей, которые связаны с привычкой, в таком случае вы докопаетесь до всего, что сделано "не так как в максе". А при обратном переходе в макс, вы так же ужаснетесь на отсутствие, казалось бы элементарных и необходимых инструментов - возможность восстановить инстансы, быстро менять одинаковые параметры модификаторов на разных объектах, привязка при вращении и скейле  и пр.

У блендера есть и более объективные серьезные косяки, которые реально мешают в работе, но во-первых разработчики прямо на глазах от них избавляются, во-вторых у самой программы есть внутренняя логика, которая позволяет быстро ориентироваться в инструментах. К примеру есть общий раздел select similar, который позволяет выбирать похожие объекты по инстансам/материалам/анимации/системам частиц, она же позволяет выбирать фэйсы по наклону/площади/.../, эджи по направлению/углу/.../. В максе похожие функции запрятаны в риббон, мат эдитор и черт его знает еще куда. Вот эта вот внутренняя непротиворечивая структура и вынудила меня перейти на блен целиком.

Мне проще, я не занимаюсь интерьерами)

На сайте c 05.03.2011
Сообщений: 2564
Krasnodar

Цитата Kenzo80:

А вот ещё вопрос!

Существует ли параметрицкий экструд? Или всё на глаз?

Вот смотрел этот видос и нервничал. 

Вот шо делать, если я хочу выдавить фэйс на 10 мм?

Выделяешь фэйс, нажимаешь Е, потом нажимаешь 0.01 на клаве. Все. 

Сейчас уже нет смысла говорииь про удобство блена в моделинге. Ту не дело привычка, а неоспоримый факт, который подтверждают все, кто научился работе в блене. 

Нужно не видосы смотреть, а самому практиковаться. 

На сайте c 09.01.2014
Сообщений: 3427
Цитата reightar:
На самом деле, сейчас идет обсуждение вещей, которые связаны с привычкой

Это да, всё так.

На сайте c 03.07.2016
Сообщений: 356
Цитата reightar:
более того, даже можно экструднуть edge или vertex, скопировать объект/полигон на определенное расстояние, в отличие от макса.

В максе же edge и vertex прекрасно экструдятся.

Копирование на определённое расстояние Ctr+V, Enter и вбиваешь внизу расстояние в относительных единицах по нужной оси.

Или я вас неправильно понял, и вы что-то другое имели ввиду?

На сайте c 13.05.2014
Сообщений: 561
Цитата Mittya:
Цитата reightar:
более того, даже можно экструднуть edge или vertex, скопировать объект/полигон на определенное расстояние, в отличие от макса.

В максе же edge и vertex прекрасно экструдятся.

Копирование на определённое расстояние Ctr+V, Enter и вбиваешь внизу расстояние в относительных единицах по нужной оси.

Или я вас неправильно понял, и вы что-то другое имели ввиду?

Имеется в виду, что в блендере вертекс это сам себе примитив и можно начинать моделировать с  создания вертекса, который можно экструдить и бэвелить. А по нажатию F создавать полигоны.

На сайте c 25.02.2009
Сообщений: 2748
Липецк
Цитата Amiminoru:
моделировать с создания вертекса

ага ) только вначале придётся удалить 7 вертексов из куба. К сожалению, вертекс не добавляется как объект по шифт+А

На сайте c 27.07.2016
Сообщений: 1567
Красноярск
Amiminoru вы в курсе может.. SpeedFlow и Companion для 2.8 появился?
Читают эту тему: